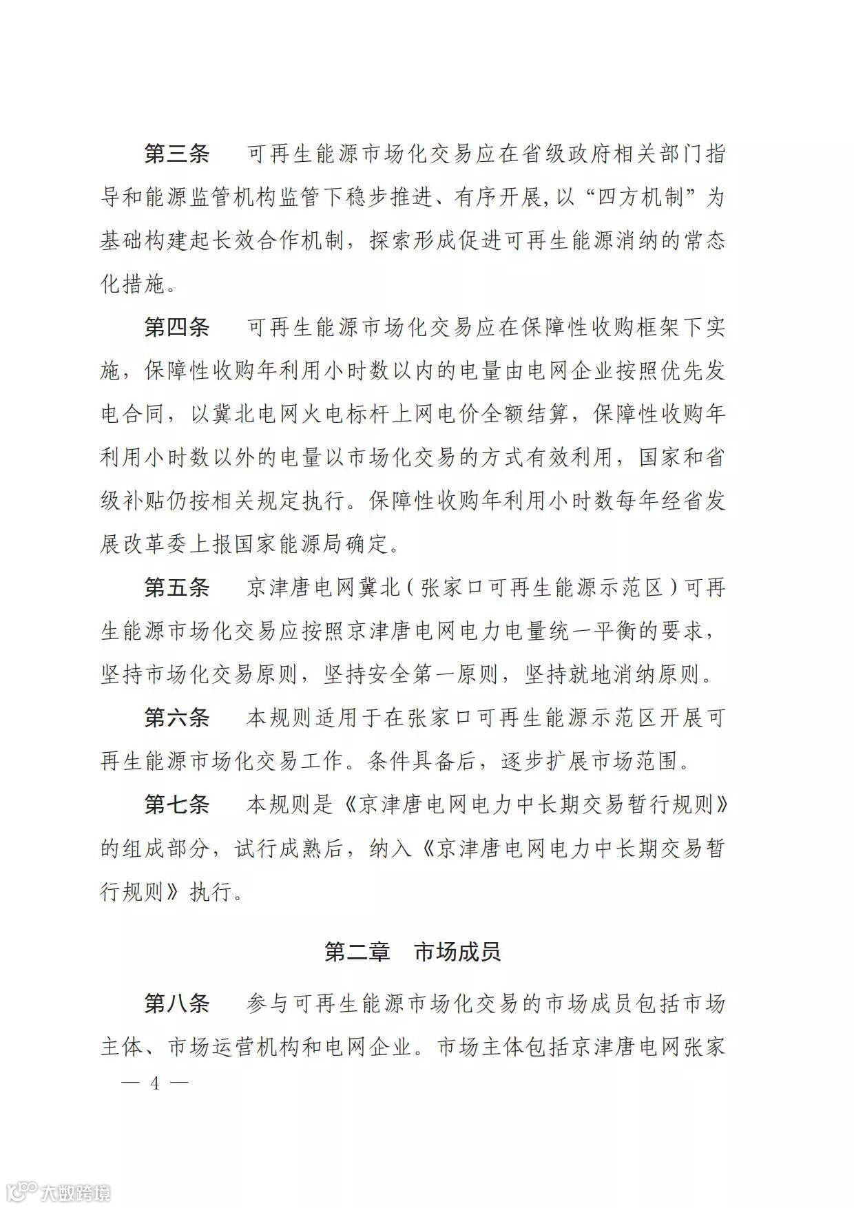
10月20日,国家能源局华北监管局和河北省发改委联合发布了一份特急文件《京津唐电网冀北(张家口可再生能源示范区)可再生能源市场化交易规则(试行)》。
这个文件名字有两个地方比较引人注意,第一个是可再生能源市场化交易,第二个是张家口可再生能源示范区进行市场化交易。
10月23日可再生能源市场化交易规则获得批复,10月26日交易指南发布,交易当天共有28家风电企业的37个风电项目参与摘牌,申报交易电量达2350万千瓦时,超出挂牌电量1930万千瓦时22%。
张家口可再生能源示范区位于一个什么样的地方
说到张家口,我们的第一反应可能是2020年北京-张家口冬季奥林匹克运动会的协办城市。在2015年的7月31日,北京、张家口获得第24届冬季奥运会的举办资格。然而我们上面提到的张家口可再生能源示范区在2015年7月29日获得国务院同意设立,并批复了《河北省张家口市可再生能源示范区发展规划》。
两件大事在相隔一天先后被发布,这注定张家口这座城市至少在接下来的几年内会备受关注。
张家口可再生能源示范区的新能源装机三年多了接近一倍
在张家口市可再生能源示范区发展规划被批复之前,张家口在2014年底风电装机并网660万千瓦,光伏发电装机并网40万千瓦,秸秆生物质发电装机2.5万千瓦,全年可再生能源发电量151亿千瓦时(折合499万吨标准煤),占全社会能源消费总量的27%。
在2017年8月30日张家口市发改委发布的《张家口市可再生能源发电总装机突破1000万千瓦》中提到:
截至目前,全市风力发电累计装机828.5万千瓦、并网803万千瓦;光伏发电装机285万千瓦、并网172.5万千瓦;光热发电装机1.5万千瓦,生物质发电装机2.5万千瓦,可再生能源发电总装机突破千万千瓦大关,达到1117.5万千瓦,占全部发电装机的70%。
而在《河北省张家口市可再生能源示范区建设行动计划(2015-2017年)》中提到了,到2017年,可再生能源发电累计装机规模1280万千瓦,新增风电装机260万千瓦、光伏发电装机300万千瓦、光热发电装机20万千瓦。
也就是说,目前风电装机距离目标还差91.5万千瓦,光伏发电装机还差55万千瓦。
《河北省张家口市可再生能源示范区建设行动计划(2015-2017年)》中提到的2017年9月开展示范区建设阶段评估,10月到12月开展评估。而在2017年9月27日,国家发改委发布张家口市可再生能源示范区专家咨询委员会成立的通知,咨询委员会组成了,未来张家口可再生能源示范区将迎来专业的评估。结果会怎样,我们一起期待吧。
建设张家口可再生能源示范区为的就是可再生能源市场化交易
在《河北省张家口市可再生能源示范区发展规划》中提到,建设张家口可再生能源示范区是深化能源体制改革、推动能源革命的生动实践。而当时我国可再生能源交易机制缺失,售电侧有效竞争机制尚未建立,可再生能源电力价格不能合理反映用电成本、市场供求状况、资源稀缺程度和环境保护支出,制约可再生能源资源大规模开发利用。
其中的主要任务就有,深入实施电力市场体制改革。完善示范区跨省(区、市)电力交易机制,向京津冀地区输送电力,推进发用电计划改革试点,通过确定示范区可再生能源电力占本地电力消费比例的年度配额指标,明确地方政府、电网企业和发电企业的责任,推动可再生能源就地消纳。
现在张家口可再生能源示范区可再生能源市场化交易规则来了
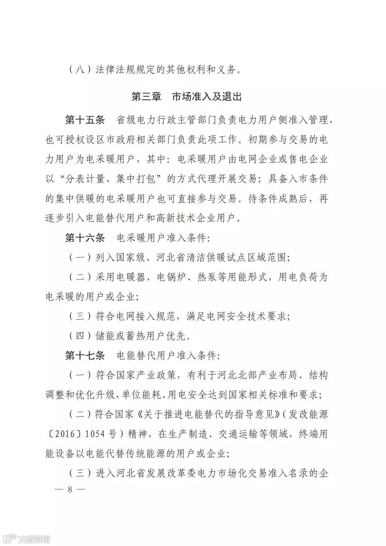
市场主体包括了京津唐电网张家口地区符合准入条件的电力用户、可再生能源发电企业和售电企业。
而现阶段参与交易的电力用户为电采暖用户,电采暖用户由电网企业或售电企业以“分表计量、集中打包”的方式代理开展交易。具备入市条件的集中供暖的电采暖用户也可以直接参与交易。(最近天气冷了,电采暖话题也开始火热了起来,可以戳第三条推送看关于陕西2017年电采暖用户参与电力直接交易的通知)
目前售电公司的准入还未正式公布,不过张家口在京津唐电网中,而此前京津唐已经举行了多次月度交易,相信张家口可再生能源示范区的市场化交易售电公司与京津唐交易的差不多。
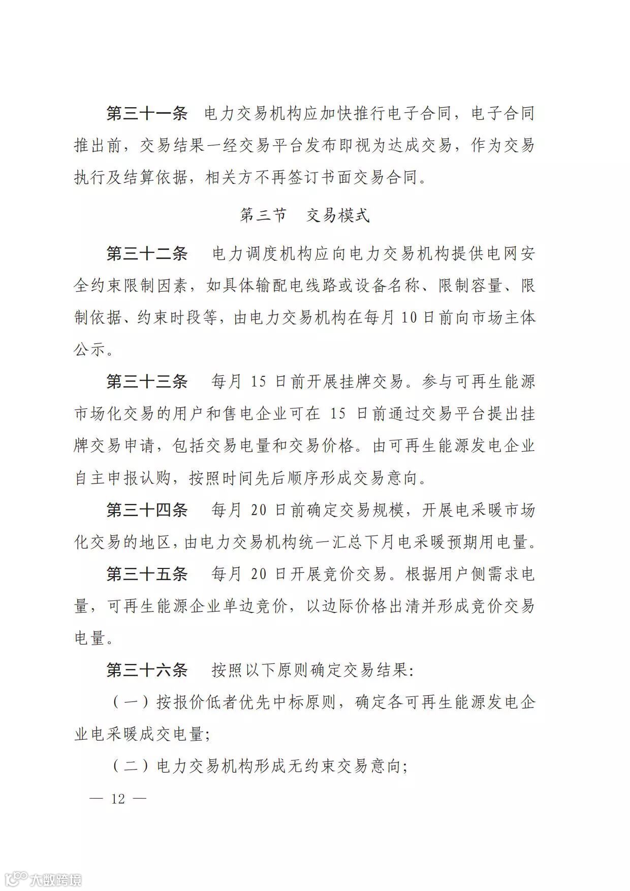
交易初期采用先挂牌后单边竞价模式开展,电力用户可自主或由电网企业和售电公司代理打包参与交易,而电网企业仅可代理电采暖用户和电能替代用户。
用户侧购电价格有交易价格、输配电价、政府性基金及附加组成。
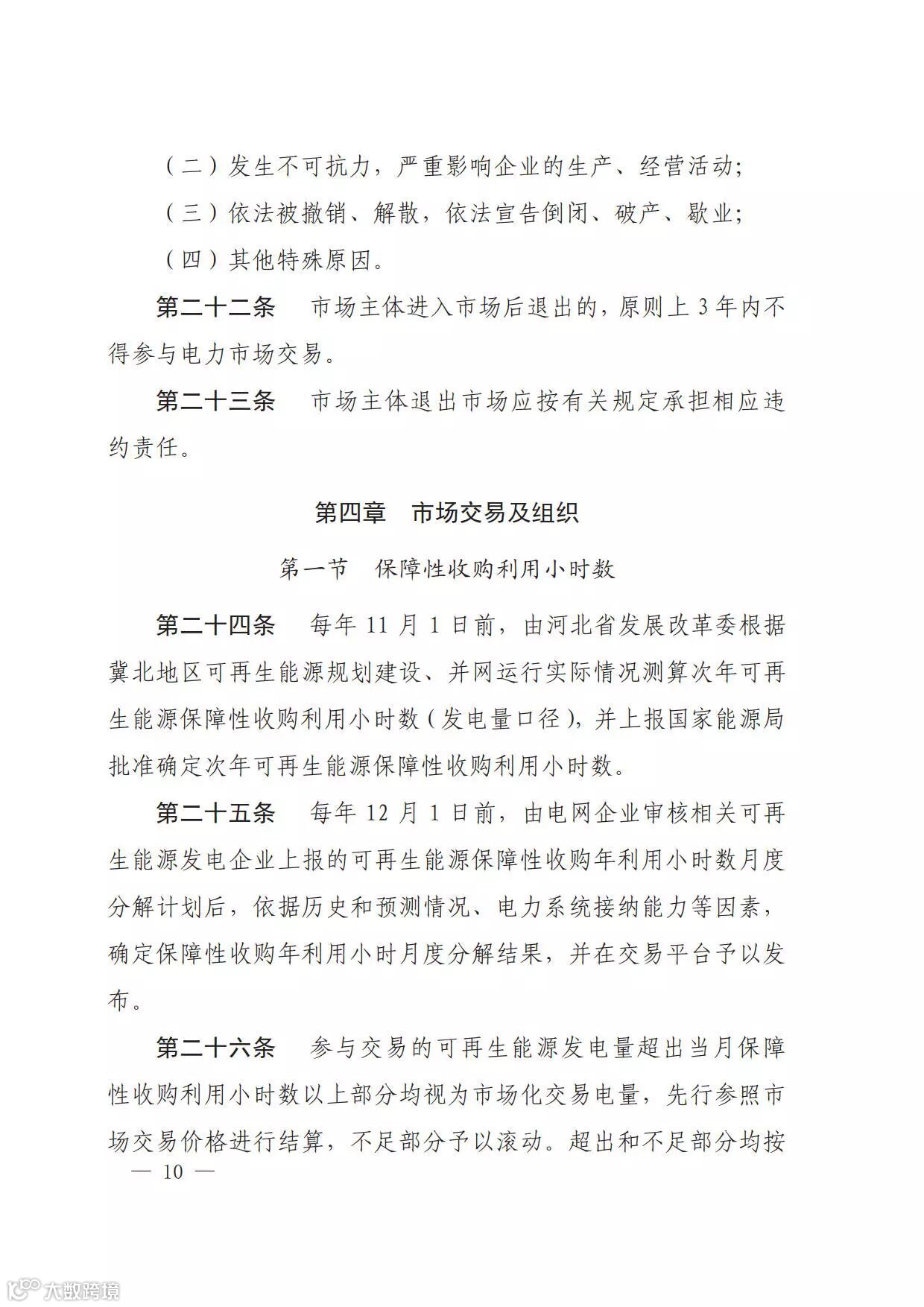
电采暖用户每年11月到次年4月组织交易,电采暖交易的用户,峰段、平段执行相应电压等级的输配电价,谷段输配电价按平段输配电价的50%执行。
偏差考核方面:
电采暖用户用电量低于交易电量时,发电侧交易结算电量等比例调减;用电量超出交易电量时,差额部分电量在未成交可再生能源发电企业的市场电量中等比例分配,按电采暖交易成交价格执行。可再生能源发电企业电采暖交易结算电量超出交易电量时,差额部分滚动至次月结算,供暖期末统一进行清算。
电能替代交易用户侧用电量大于交易电量时,超出部分执行电网的目录销售电价。
28家风电企业已经参与挂牌,交易会发展的怎样?我们会继续关注。
下面是原文件:
晶见工作室提供电力市场
最精准的数据与见解
投稿&联络邮箱:
hi@jingreport.com

