大数跨境
0
0

《福建省售电市场主体注册管理办法(试行)》

《福建省售电市场主体注册管理办法(试行)》 享能汇
2017-08-10
0
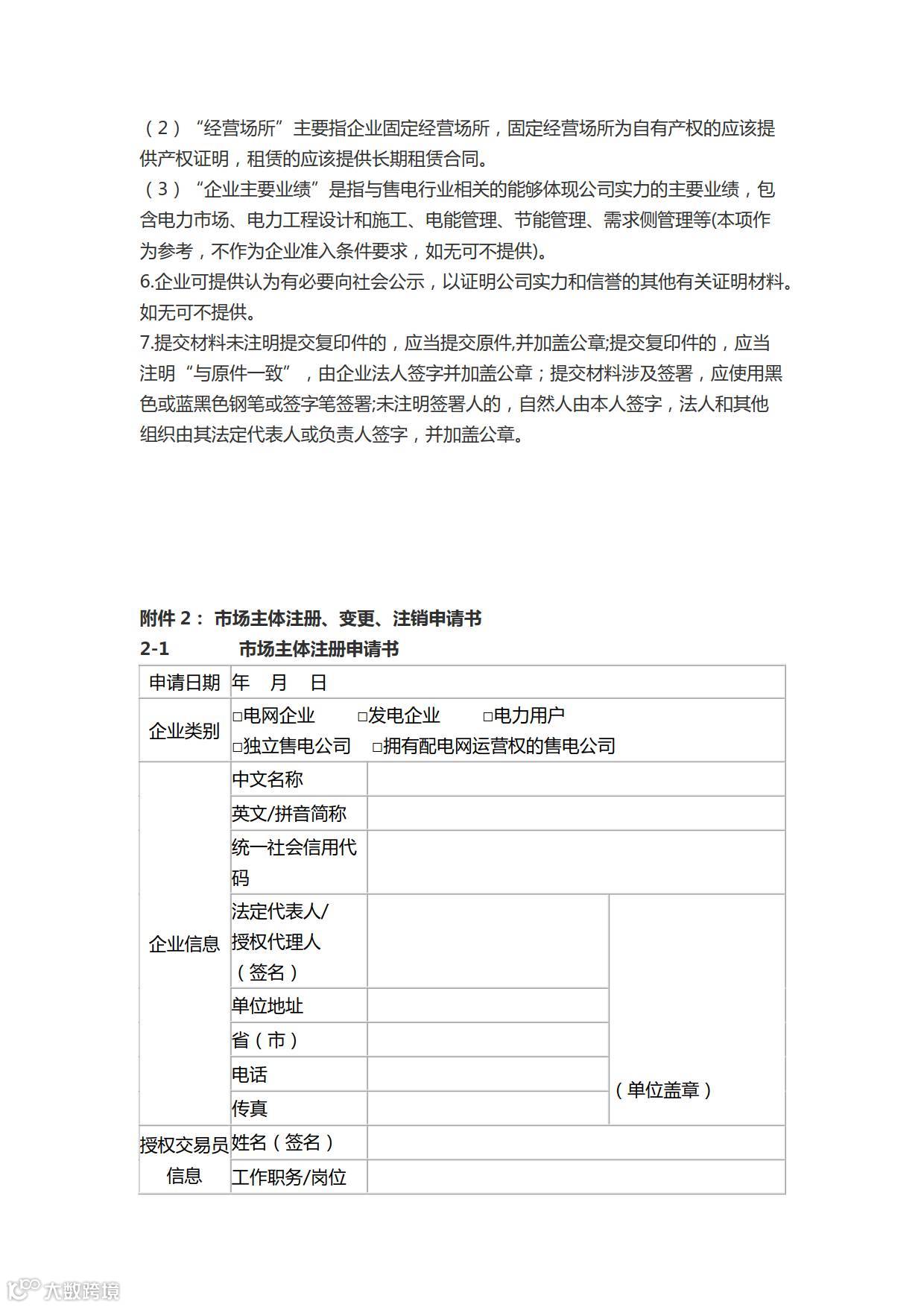
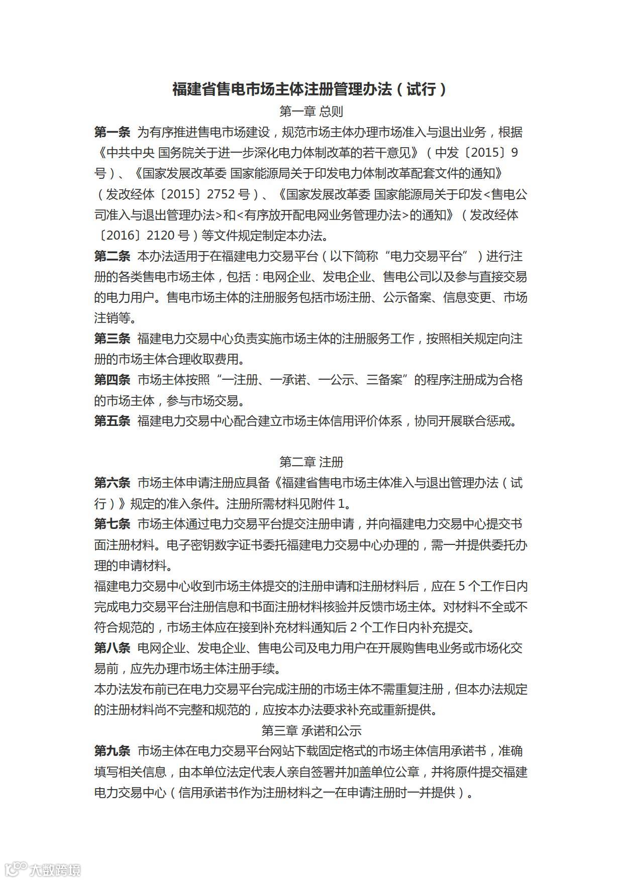
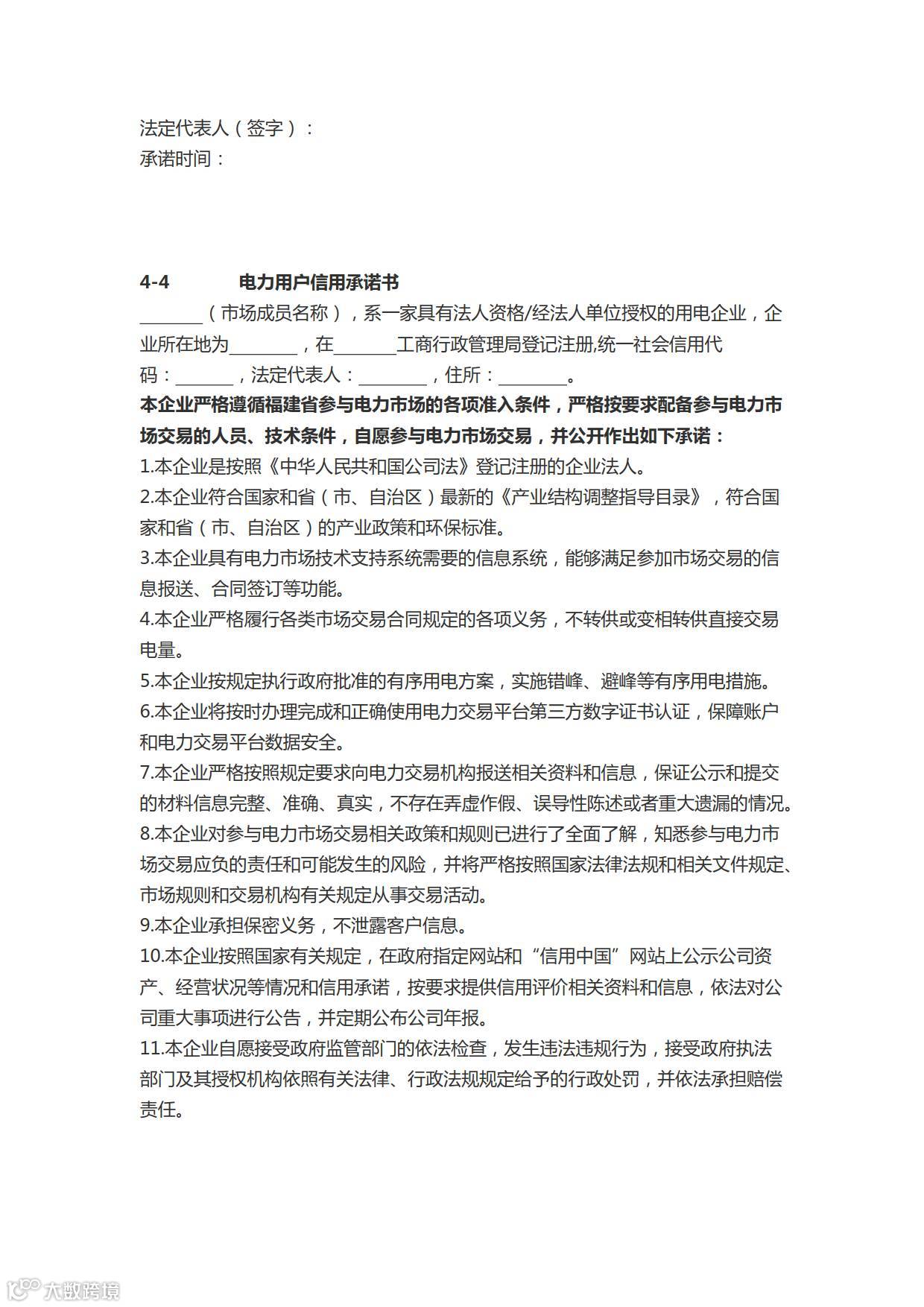
导读:注册,承诺,公示,备案,福建售电公司进入流程跟其他地方一样。

福建省售电市场主体注册管理办法(试行),跟国家发布的文件规定差不多。依然是注册,承诺,公示,备案。

下面是原文件:


联系方式

扫码添加运营人 

晶见工作室提供电力市场

最精准的数据与见解

投稿&联络邮箱

hi@jingreport.com

【声明】内容源于网络
0
0
享能汇
开放共享的行业平台
内容 1991
粉丝 0
享能汇 开放共享的行业平台
总阅读979
粉丝0
内容2.0k