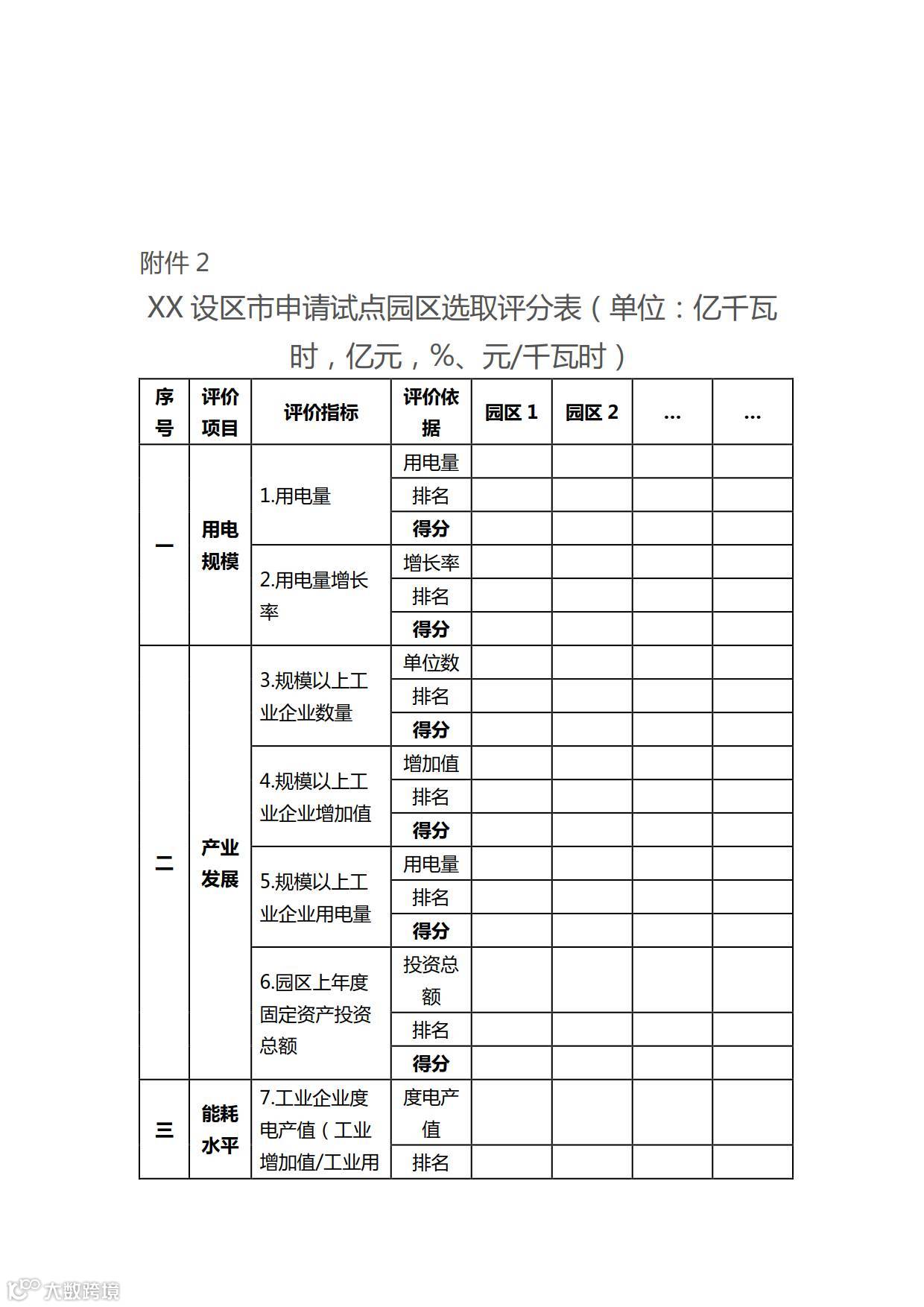
福建省售电侧改革试点区域选取办法中,试点园区按照用电规模、产业发展、能耗水平等三大方面7个指标情况,采取百分制评价方法,排序选取。
增量配电业务试点园区按照规划配电网规模、规划产业发展、能耗水平等三大方面6个指标情况得分排序选取。
2017年先行开展增量配电业务改革试点和工业园区购售电业务改革试点。
购售电业务改革试点园区售电公司开展购售电服务的电量总量,原则上不突破年度安排的电量总量。
试点园区符合条件的工业大用户也可以参与大用户电力直接交易。
下面是原文件:



















晶见工作室提供电力市场
最精准的数据与见解
投稿&联络邮箱:
hi@jingreport.com

