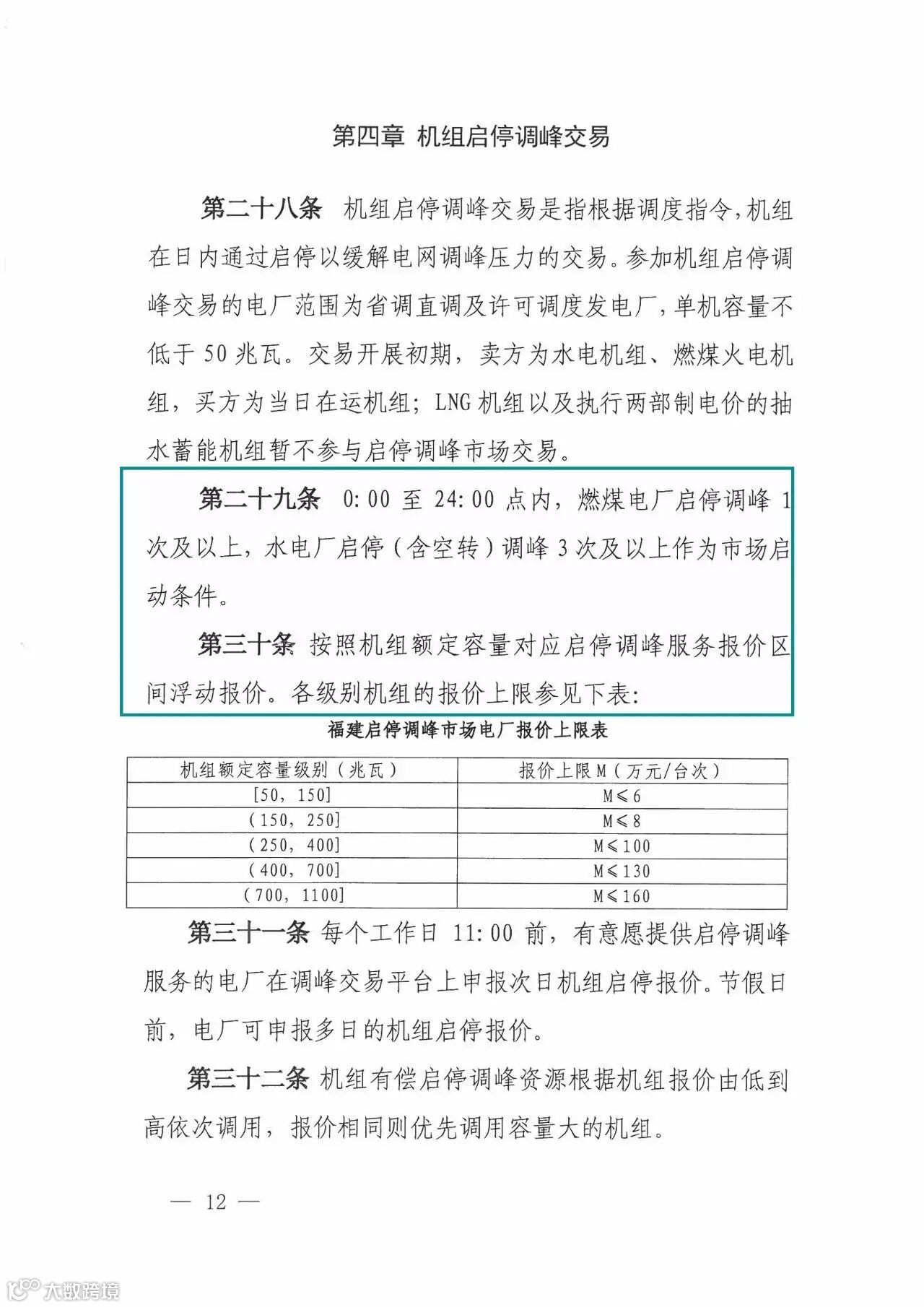
8月18日,福建能监办发布福建省电力市场辅助服务交易规则,该规则与《华东区域并网机组辅助服务管理实施细则》相衔接,福建将依据本规则逐步扩大电力辅助服务市场化,研究探索现货市场交易。
在这份交易规则中,除了发电企业参与深度调峰、启停调峰方面交易的规则说明,另一部分则是用户侧参与调峰机制。
福建采用大用户直接交易电量低谷时段的结算价格随直接交易费用偏差调整机制,来激励参与直接交易的大用户削谷调峰,具体的价格上调或下降则需要通过一系列的算式来进行计算。
而参与可中断负荷调峰交易的用户需最大用电功率达到1万千瓦及以上,能够将实时用电信息上传至电网企业,电网根据用户申报的最大可中断负荷和被调用价格根据价格优先、量大优先的原则调用。
当然还有电储能调峰交易也纳入交易规则中,这在一定程度上也鼓励第三方储能企业参与电网调峰。
调峰交易的规则很长,涉及的公式计算并不少,研读起来有一定的难度,但是福建的电力辅助服务交易规则将用户侧参与调峰纳入其中,并采取价格激励的机制鼓励大用户参与调峰,充分调动需求侧的参与动力,比起单方面依靠发电企业参与调峰,有了更多的选择,这是发用双方的共同响应。
烧脑时间看下面:

























晶见工作室提供电力市场
最精准的数据与见解
投稿&联络邮箱:
hi@jingreport.com

