
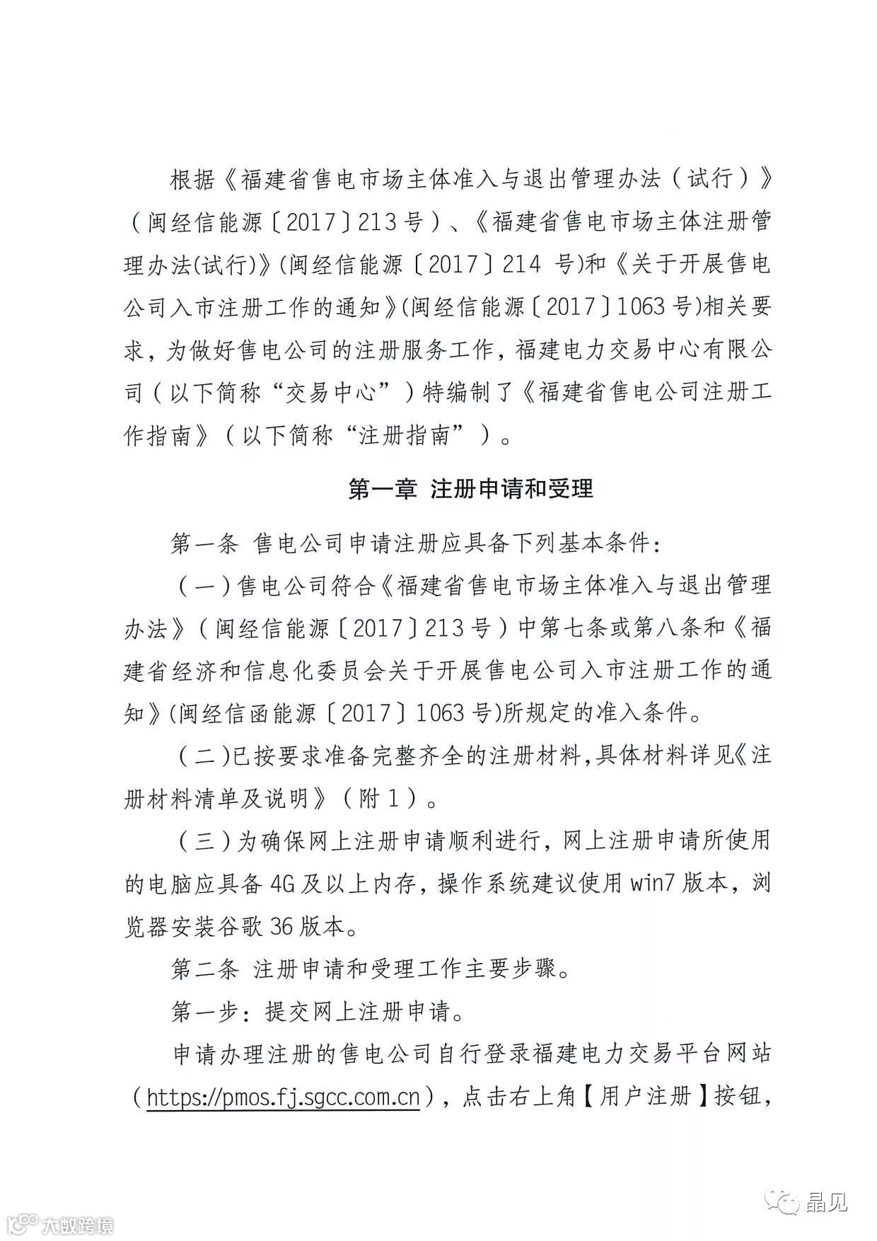
昨天(11月27日),晶见刚说完福建准备开始售电公司入市注册了。而今天(11月28日),福建交易中心就发布了《福建交易中心有限公司关于开展售电公司入市注册工作的通知》。正式宣布从2017年11月28日起开展售电公司入市注册工作。
售电公司需要在12月6日前完成网上注册申请,在通过网上申请核验后于12月13日前向交易中心递交完整的书面注册材料。
要注册的售电公司别错过时间了哦。
下面是原文件和注册工作指南:
晶见工作室提供电力市场
最精准的数据与见解
投稿&联络邮箱:
hi@jingreport.com

