7月20日,国家发改委下发报送第二批增量配电业务改革试点项目的通知,同时也给第一批增量配网项目业主确定了下达了截止时间:9月底前仍未确定项目业主的项目,将不再保留试点资格。
现在已经是十月中旬,倒是一个翻查相关信息的好时机。
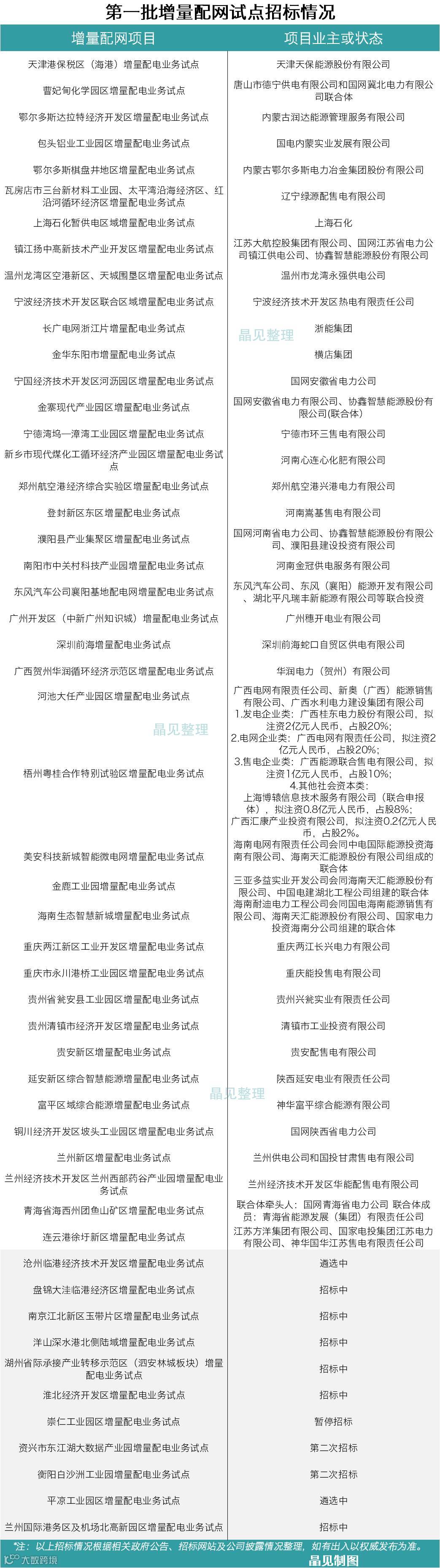
通过各类招标网站的查询、整理过程中,晶见发现不少项目是踩着截止时间的尾巴在招标的。增量配电业务对于很多售电公司来说都是不错的选择,一方面提高自身的盈利能力,盈利模式不再是单一的价差;另一方面也可以借助配网的运营拓展自身的发展空间。
业主基本分类
首批106个试点除了自有产权项目可以向当地能源管理部门申请成为项目业主,除此之外的新增配电网项目一律通过招标等市场化机制优选确定项目业主,所以业主分类一般如下:
自有产权项目,比如上海石化等项目;
园区大用户参与运营,如新乡市的项目业主是河南心连心化肥有限公司、东方汽车公司基地等项目;
售电公司参与或组成联合体等形式参与竞标的,根据可查询到相关信息的52个增量配电项目状况(详细可见文末),晶见发现协鑫智慧能源参与了江苏、安徽和河南三省的项目,可谓十分活跃!
尤为经典的是梧州粤桂合作特别试验区增量配电业务项目招募了多方资本,有发电、电网、售电公司还有其他社会资本组成的联合体。
降价幅度是重要评分标准
在翻看这些中标信息中吸引关注的是增量配电价格机制的核定原则,我们注意到不少配网的重要评分标准是电价优惠幅度,比如广西河池大任产业园区增量配电业务试点项目业主的评选工作方案就提到:
项目业主要采取各种降价措施或方案,保证降价优惠幅度必须比现行的工业用户用电价格下浮12%以上;同时,降价优惠幅度将是优选项目业主的重要评分标准之一。
南阳市中关村科技产业园增量配电业务试点建设最终投标报价是配电区域内用电价格不高于同期同类国网电价,与此类似的还有登封新区东区增量配电业务试点,其中标价如下:
1.110KV禅园线供电时10KV大工业销售电度电价0.5878元/KWh(不含基本电费);
2.110KV祥园线电源侧关口电度电价为0.4499元/KWh(含政府基金);
大数据变配电网电价:
1.110KV宣数线供电时电源侧110KV大工业销售电度电价0.5578元/KWh(不含基本电费);
2.110KV润数线电源侧关口电价为0.3862元/KWh(含政府基金)
河南大工业销售电价截图
对比1-10千伏大工业销售电度电价0.61603元/千瓦时,优惠了0.02823元/千瓦时,优惠幅度约为4.6%。
换句话说,售电公司如果想要参与增量配网项目,除了配网项目本身是否值得投资(可行性研究),另一方面就需要较强的运营能力,确保运营期间收益符合投资预期还要满足电价优惠幅度。
降低投资成本和高效运营有助于降价
这需要实力比较雄厚的售电公司,不管是财务、技术还是工程承包方面的,这可以尽量降低项目的投资成本,更好规划项目的投资建设。
运营方面,项目业主可以作为购电方参与市场交易,可以获得更优惠的电价,这是一个基本运营。
如果招标时承诺了较大的电价优惠幅度,就需要售电公司深度拓展项目的运营了,除了为园区用户提供提高能效的节能改造服务、便捷的互联网服务,还可以进行需求侧响应,参与电力辅助服务市场获取调峰补偿。
再往其他纬度发展,就是创新电力金融了,比如通过预付费的形式、金融租赁等形式给予电力客户更多的优惠,对于那些跨领域构成的联合体除了基本电能服务,还可能跨领域提供天然气等能源服务,为用户打造更超值的能源套餐。
最终能否如招标承诺那般给予电力用户足够大的电价优惠,获取预期投资收益,这很大程度上取决于售电公司的运营能力。
但是,还有一个非常重要,不可忽视的就是配网价格的形成机制问题,只有国家下发核定的标准才能更好的帮助售电公司和相关投资方去衡量其中的投资成本与回报。

晶见工作室提供电力市场
最精准的数据与见解
投稿&联络邮箱:
hi@jingreport.com

