
最近山东、湖南都针对中长期交易规则进行了一些修改,主要是针对市场交易过程中不适用的地方进行修正,这次福建也要改规则了。
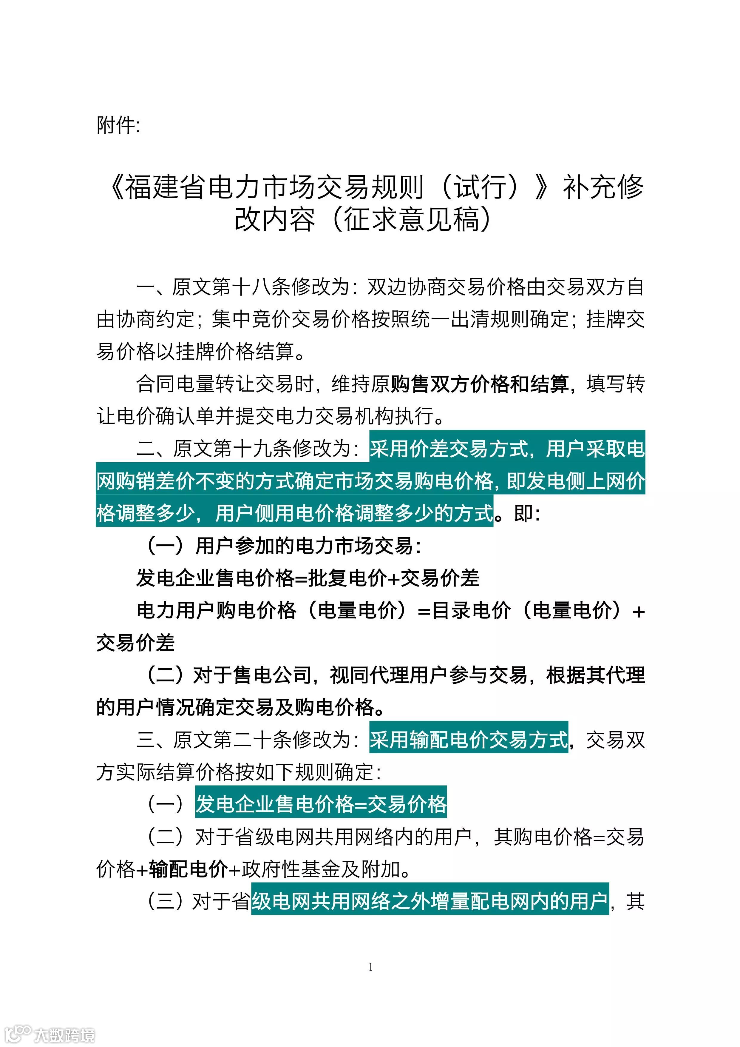
在今天(12月27日),福建能监办对福建电力市场交易规则的补充修改内容进行征求意见稿,这次修改涉及十六处的增改,主要集中在交易方式、交易价格的结算及考核方面。
为了更好地将原有的规则与征求意见稿中的修改内容进行对比,晶见对更改的规则内容进行了整理,并对主要变动内容进行了颜色标示,可以(更快、更高、更强)更快、更好、更详细的了解今后规则的一些变动,主要涉及了哪些方面的工作实施。
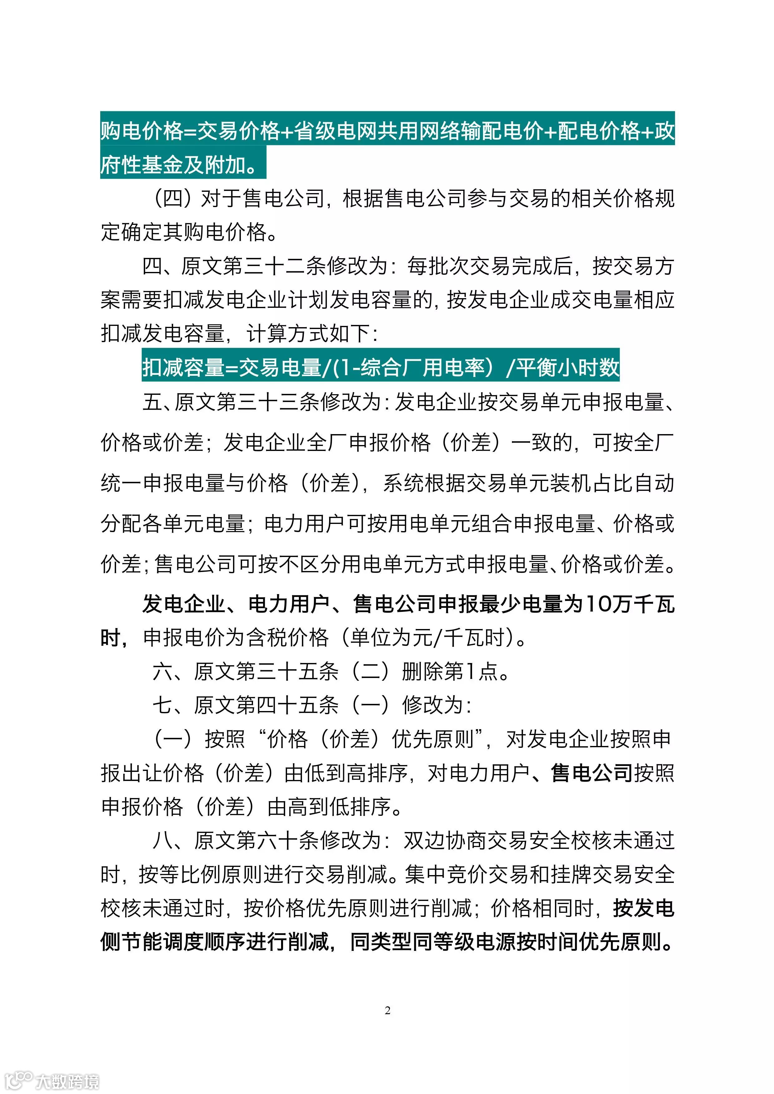
因为这次变动主要涉及交易方式、结算和考核方面的内容,考核方面也将执行正偏差0.5倍、负偏差1倍(具体计算公式:偏差考核资金=偏差电量×(用户目录电价-市场交易购电价格)的绝对值×0.5)的考核金额,进入市场却未获得市场电量的用户,也要被考核,具体标准是每度电0.02元/千瓦时。
售电公司和电力用户可能都要缴纳履约保函,来防范市场风险哦~
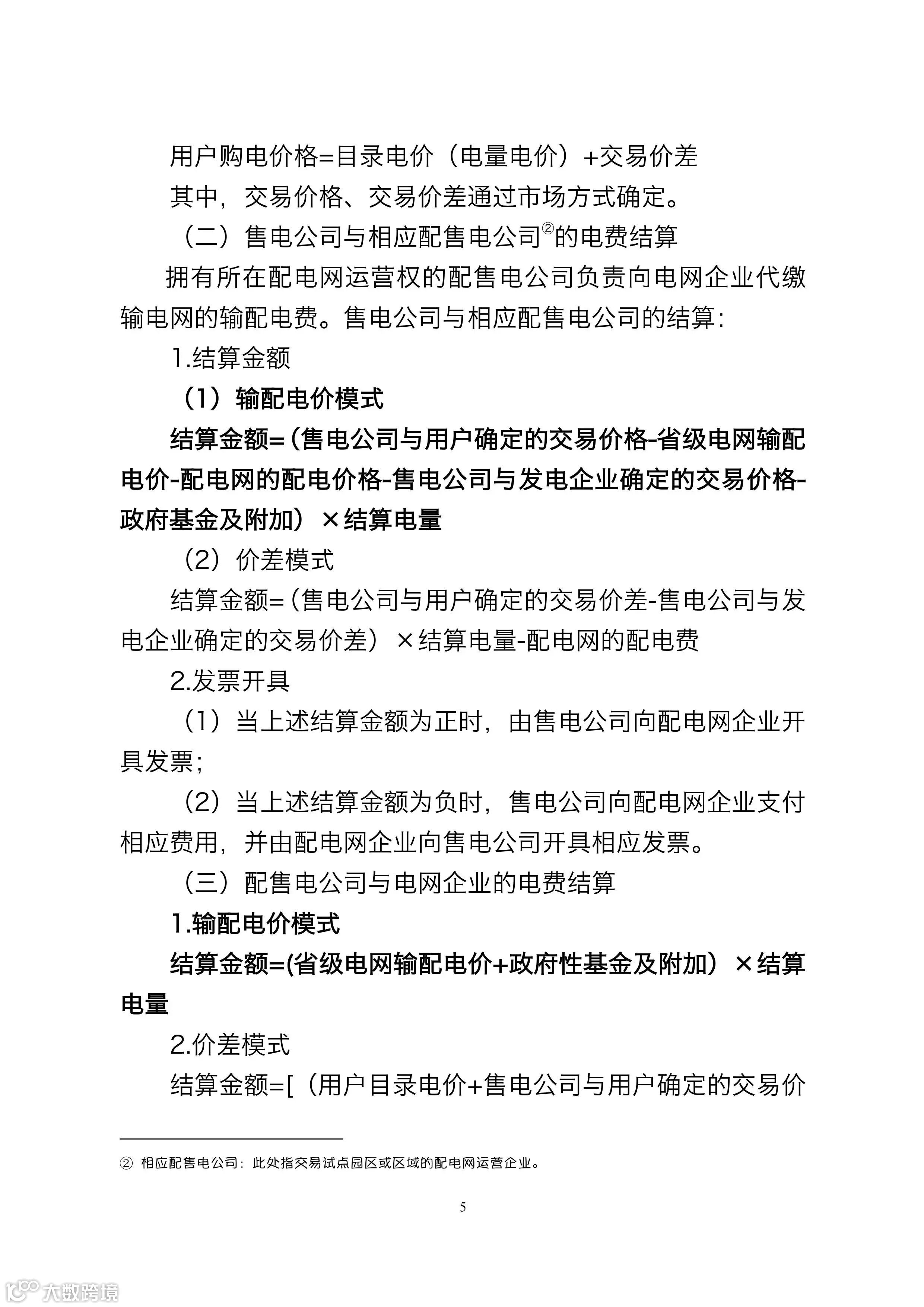
除了以上,还有的亮点就是规定了省级共用网络之外增量配电网用户的结算公式:购电价格=交易价格+省级电网共用网络输配电价+配电价格+政府性基金及附加。
更快、更好、更详细的对比图:
修改文件征求意见稿原文:
左右滑动可以查看详细内容哦~
晶见工作室提供电力市场
最精准的数据与见解
投稿&联络邮箱:
hi@jingreport.com






