

今天(12月29日),湖南经信委发布《关于组织开展2018年电力市场交易的通知》,进一步明确2018年的交易事项。
此前,湖南省的2017年电力市场交易周期为10月-12月,当时文件提到的交易规模为100亿千瓦时。而湖南2018年市场交易方案中提到,2018年省内市场化交易电量规模为360~400亿千瓦时左右。市场奖励电量40亿千瓦时,省外购电市场电量90-100亿千瓦时。
看到市场奖励电量是否有一种似曾相识的感觉,此前,晶见的推送中曾提到过江苏、河北南网为鼓励发电企业参与市场采取对积极参与市场交易的电厂进行电量奖励。
在年度交易方面,火电企业(含煤矸石)将不能参与4、5、6月份的年度交易但可以参与月度交易,暂只允许水电、风电等可再生能源发企业交易。
在月度交易方面,4、5、6月份首先组织水电风电等可在生能源发电企业的双边协商和集中竞价交易,然后再组织火电(含煤矸石)企业的交易。
跟2017年一样,售电公司都不参与政策性收益、省外购电价差的分配。
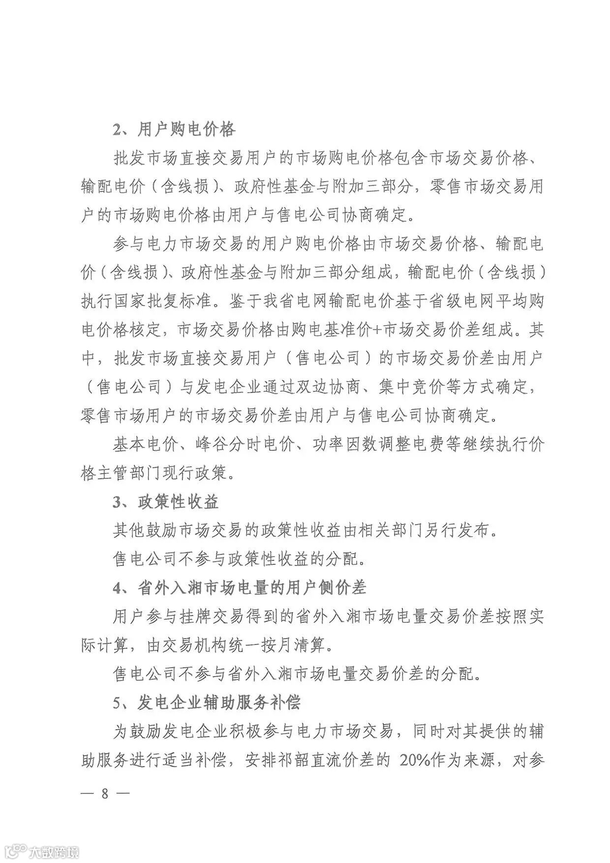
另外,湖南2018年的交易价格将于2017年的有所改变。2017年采用的是在电度电价基础上增减的幅度进行报价,而2018年的购电价格由市场交易价格、输配电价(含线损)、政府性基金与附加组成。其中市场交易价格由购电基准价+市场交易价差组成。
交易电量方面,2018年交易方案中增加了单个售电公司单月交易总量超过月市场总交易量的30%,暂停其与新增电力用户的绑定。
下面是原文件:
左右滑动可查看全文哦
晶见工作室提供电力市场
最精准的数据与见解
投稿&联络邮箱:
hi@jingreport.com












