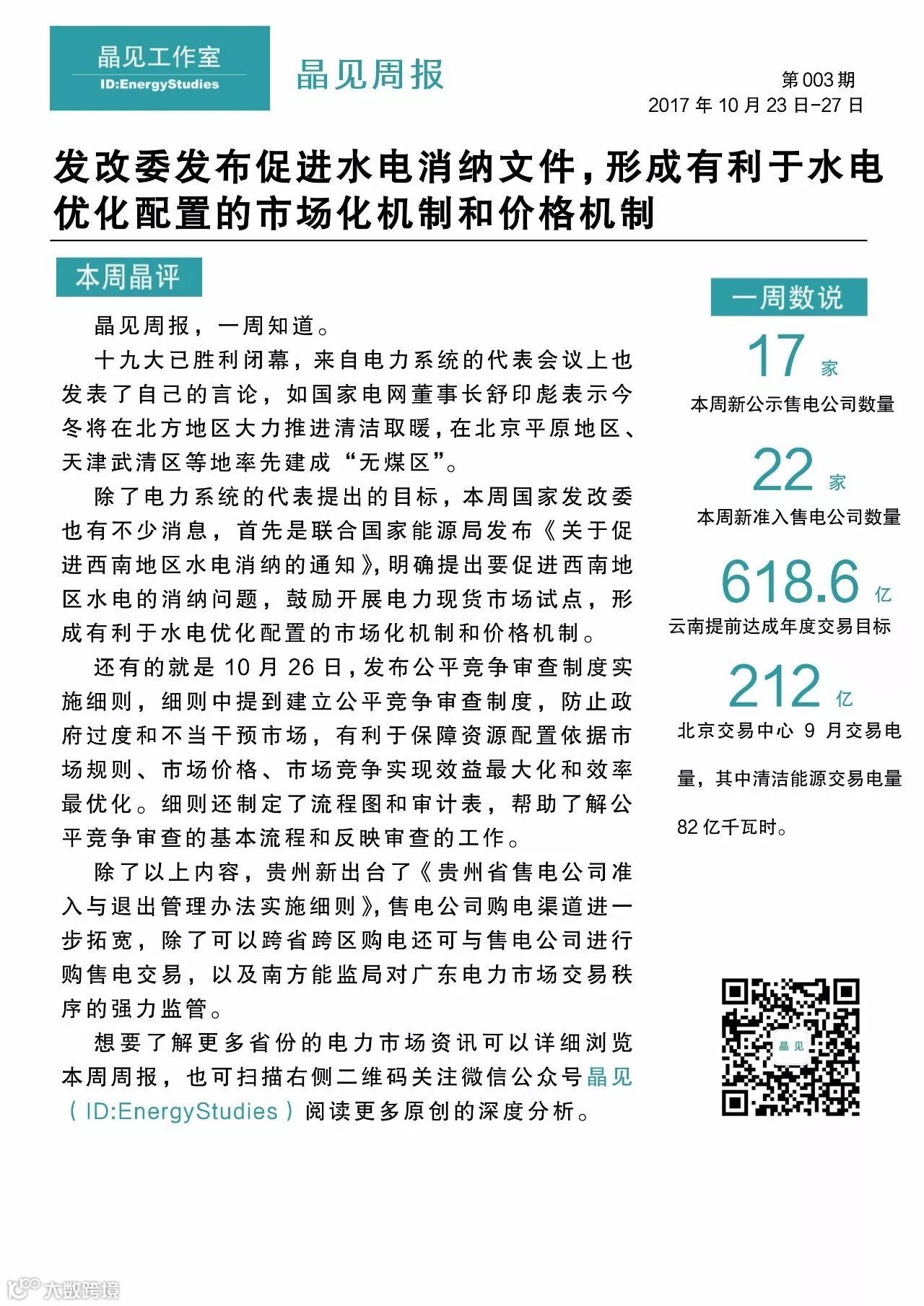
第三期晶见周报新鲜出炉,感谢上期热心读者的反馈,本次对字体进行了适度优化,并且增加了阅读的形式,除了阅读本页面,还可点击文末的原文链接或扫描以下二维码跳转阅读或下载保存哦~

晶见工作室提供电力市场
最精准的数据与见解
投稿&联络邮箱:
hi@jingreport.com
享能汇第三期晶见周报新鲜出炉,感谢上期热心读者的反馈,本次对字体进行了适度优化,并且增加了阅读的形式,除了阅读本页面,还可点击文末的原文链接或扫描以下二维码跳转阅读或下载保存哦~

晶见工作室提供电力市场
最精准的数据与见解
投稿&联络邮箱:
hi@jingreport.com