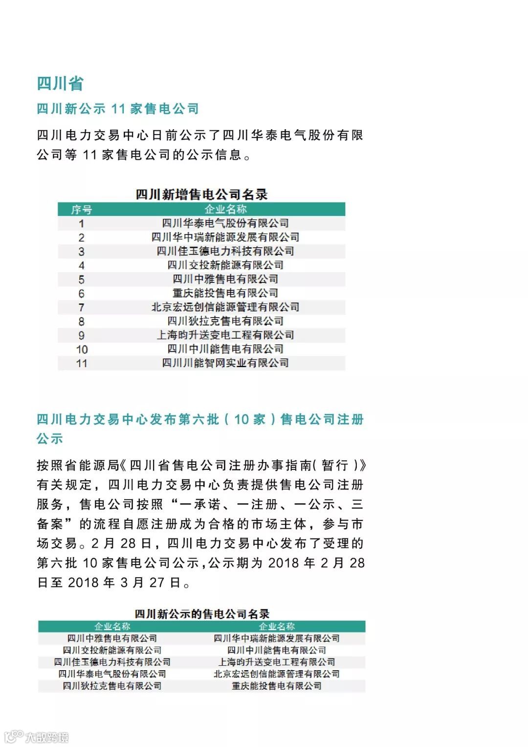
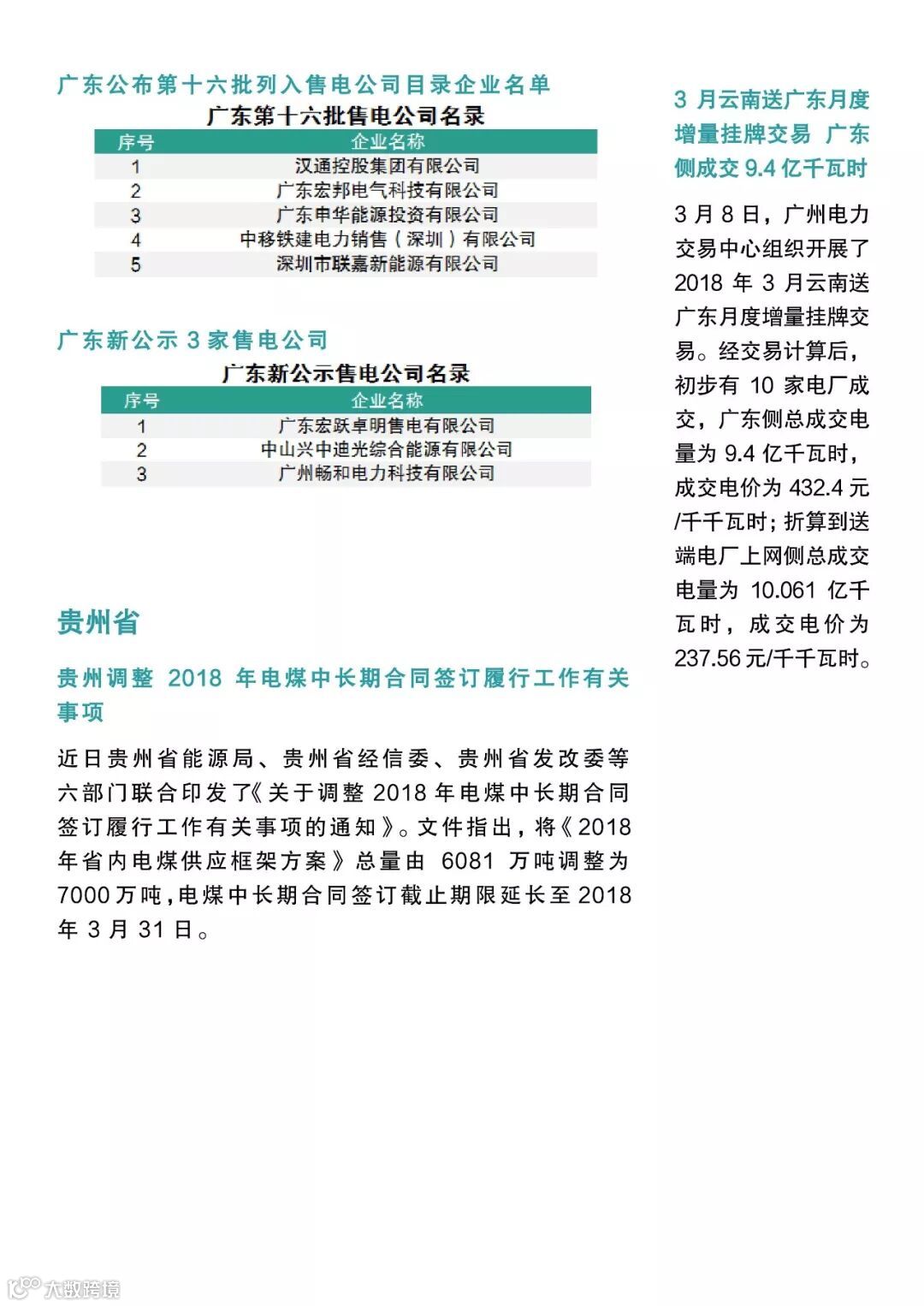
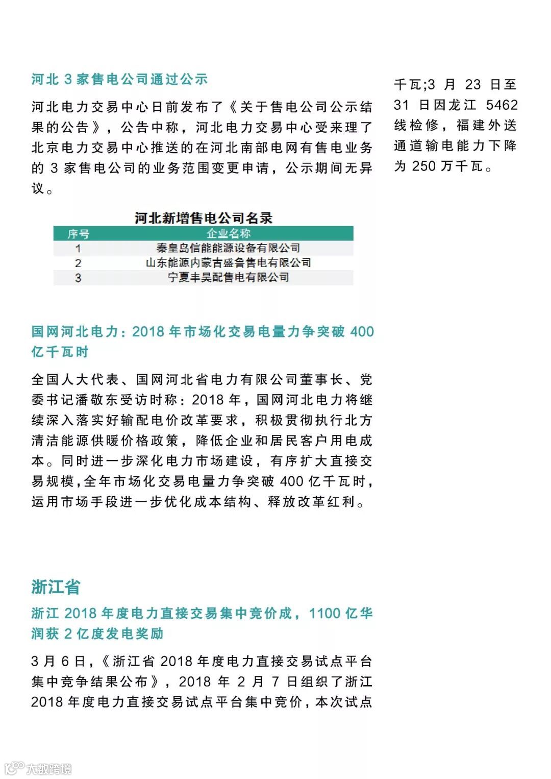
大数跨境
0
0

本周|国家能源局印发2018年能源工作指导意见:确定七大能源重大工程方向

本周|国家能源局印发2018年能源工作指导意见:确定七大能源重大工程方向 享能汇
2018-03-11
2
导读:看完本周才完整哦~

第十九期晶见周报新鲜出炉,除了可以在本页面进行阅读,晶见推荐通过扫描以下二维码或点击文末阅读原文的方式,将文件保存在电脑中进行阅读,体验一级棒哦~

本次更新指数参考板块,除了一直都有的沿海电煤采购价格指数,新增了中国电煤价格指数上海石油天然气交易中心发布的华南LNG天然气指数

联系方式


扫码添加运营人 

晶见工作室提供电力市场

最精准的数据与见解

投稿&联络邮箱

hi@jingreport.com

【声明】内容源于网络
0
0
享能汇
开放共享的行业平台
内容 1991
粉丝 0
享能汇 开放共享的行业平台
总阅读677
粉丝0
内容2.0k