因为最近不少省份更新了交易细则,不少售电公司已经在跨省跨区进行业务拓展了,还有新晋的售电公司也在观望研究。为此,晶见决定做一下详细的汇总:如有“偏差”,请对我们进行考核:
下列我们汇总了24个地区的偏差考核制度,其中京津唐我们合到了一块,根据考核类型我们划分了以下5类:
1、允许范围±2%党:广东、上海
2、允许范围±3%党:安徽、福建、江苏、辽宁、云南、浙江
3、允许范围±5%党:黑龙江、湖北、京津唐
4、预挂牌月平衡:湖南、四川
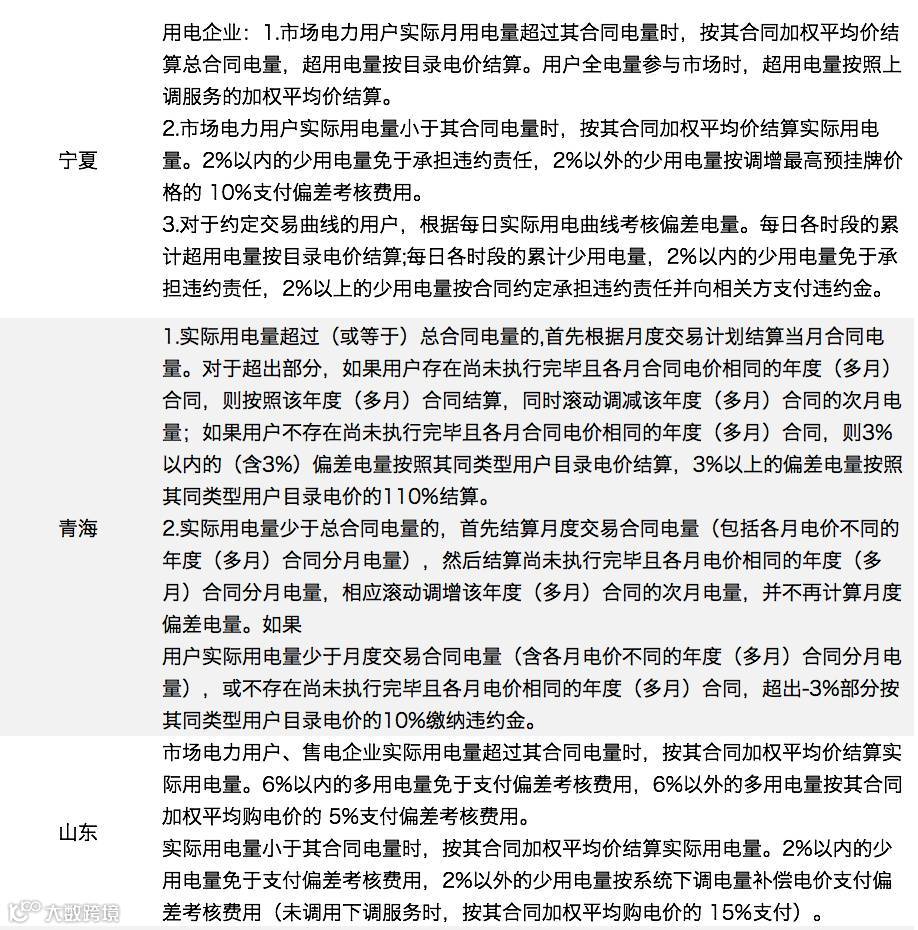
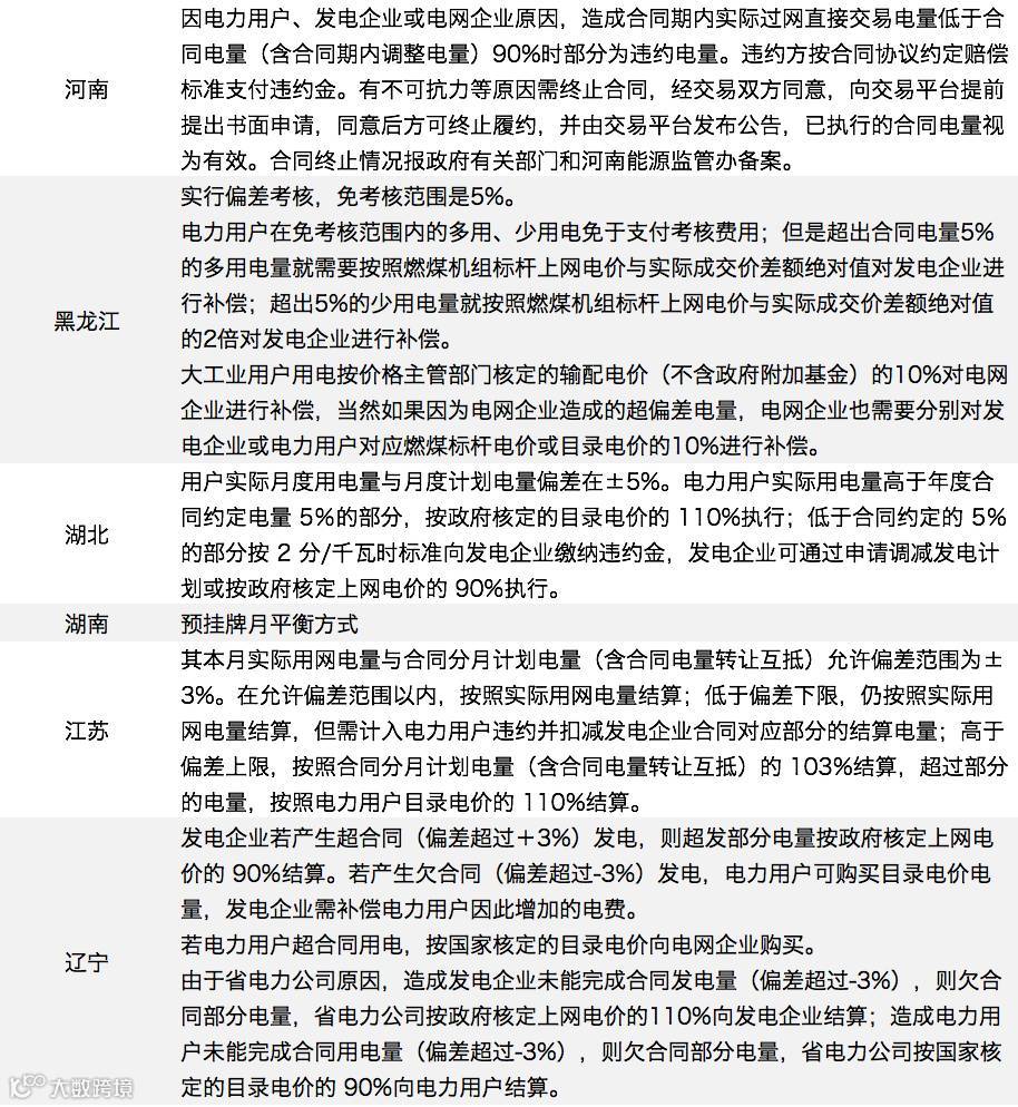
5、其他:广西、贵州、河北、河南、辽宁、青海、山东、陕西、山西、新疆、重庆
以下是今天的主角:
差点就中靶心了

晶见工作室提供电力市场
最精准的数据与见解
投稿&联络邮箱:
hi@jingreport.com

