搜索
首页
大数快讯
大数活动
服务超市
文章专题
出海平台
流量密码
出海蓝图
产业赛道
物流仓储
跨境支付
选品策略
实操手册
报告
跨企查
百科
导航
知识体系
工具箱
更多
找货源
跨境招聘
DeepSeek
首页
>
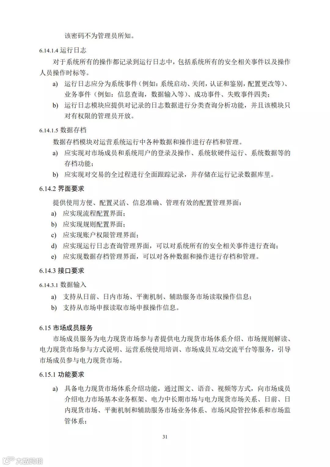
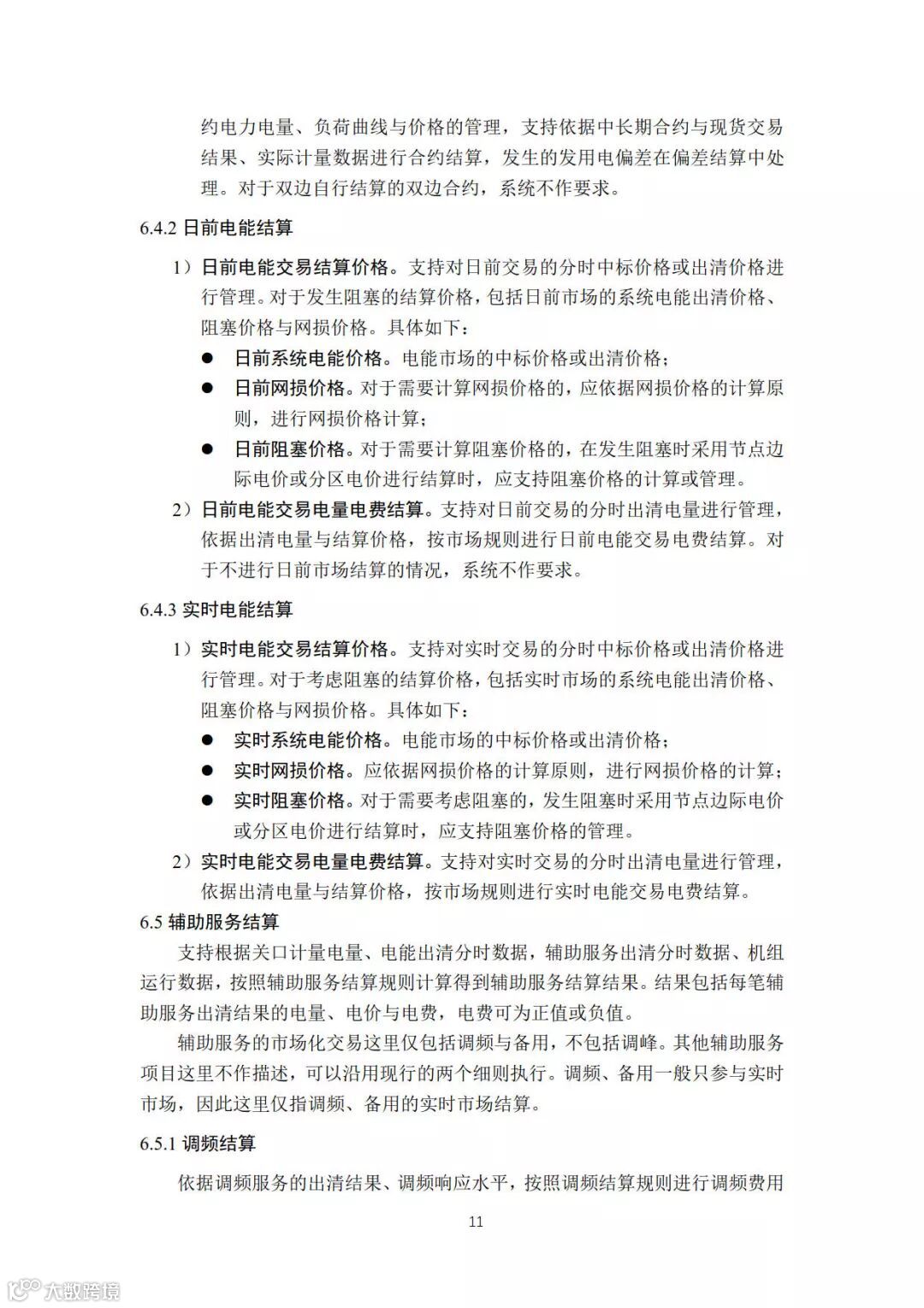
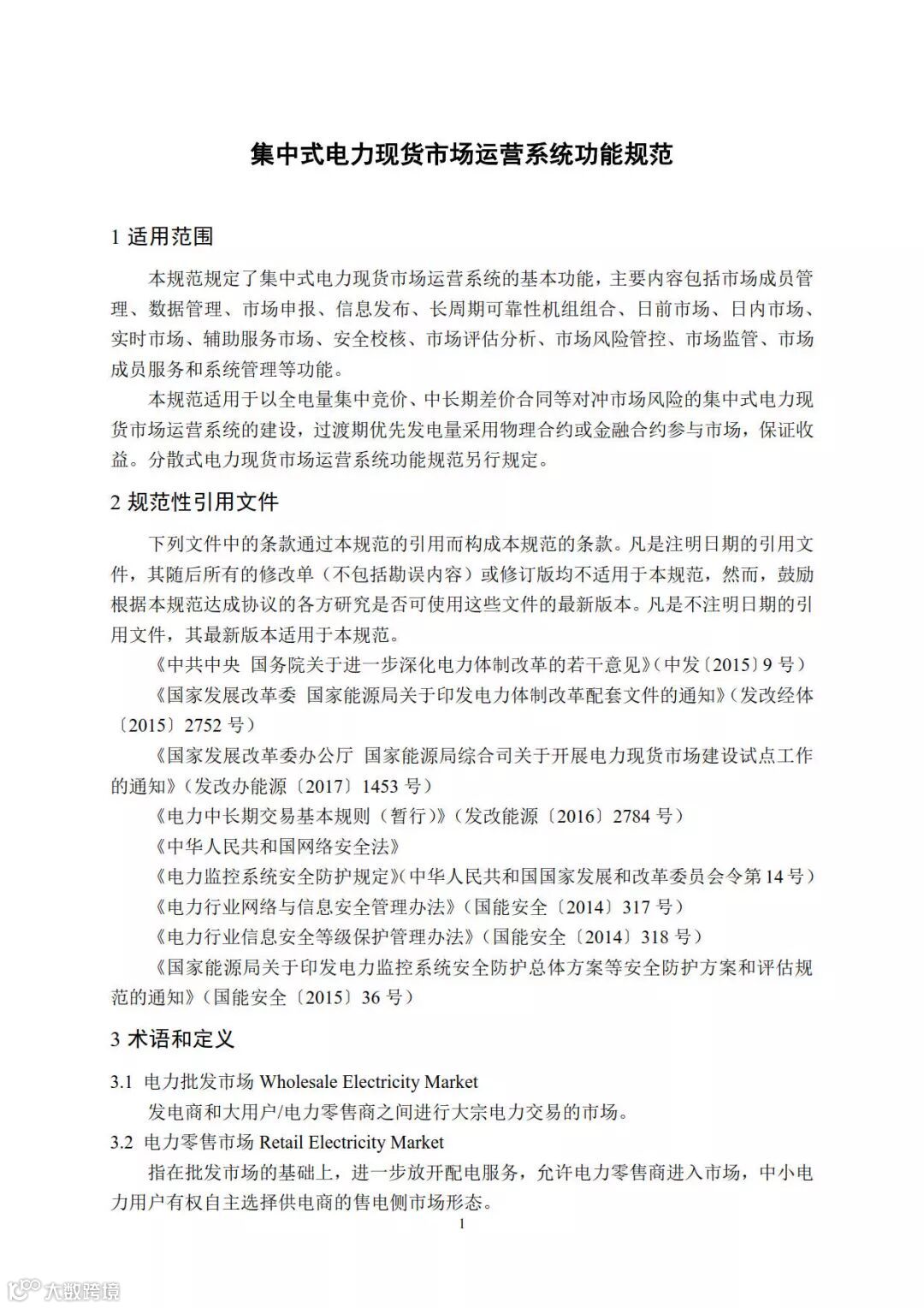
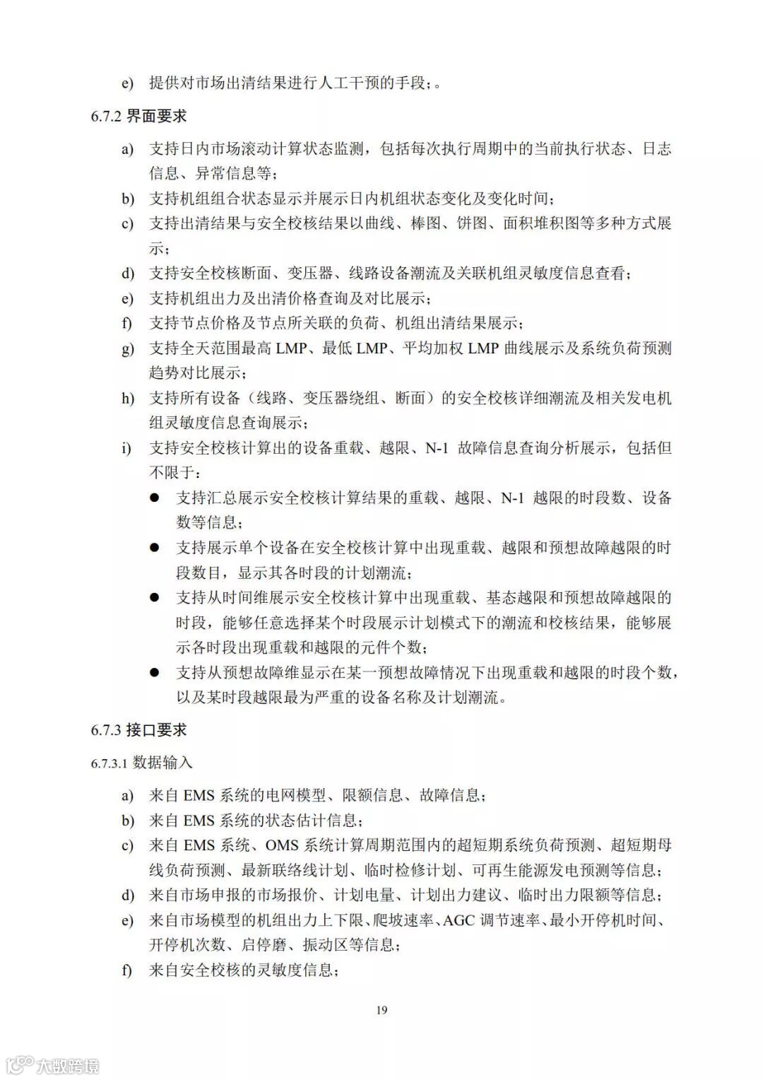
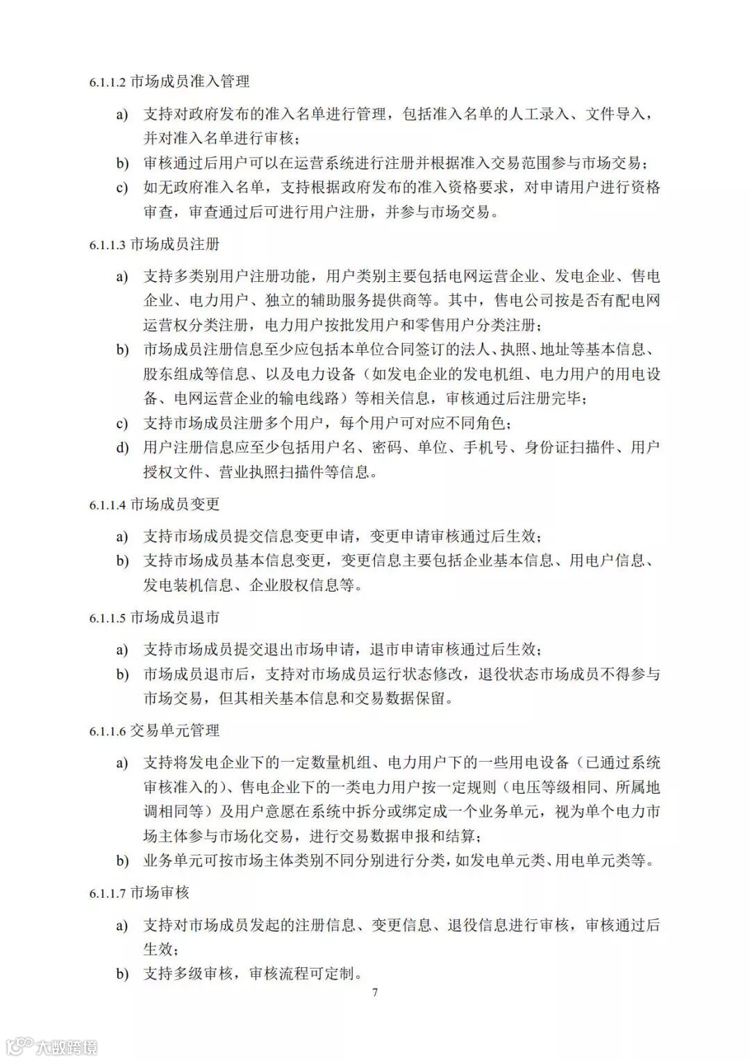
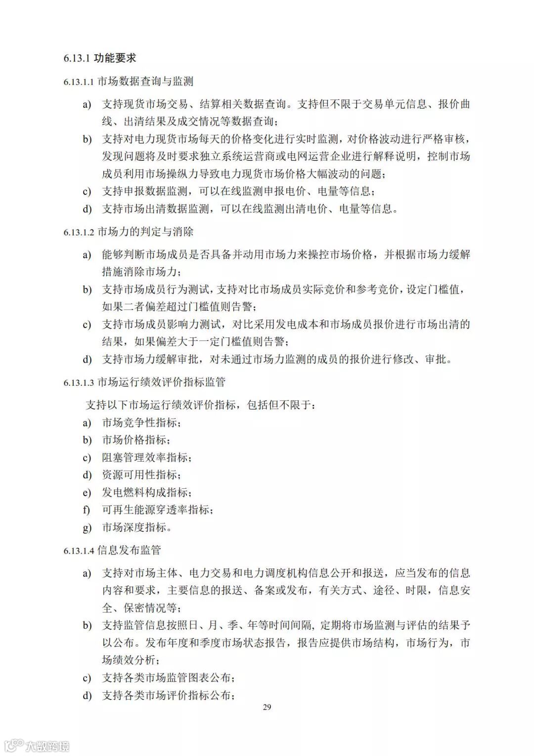
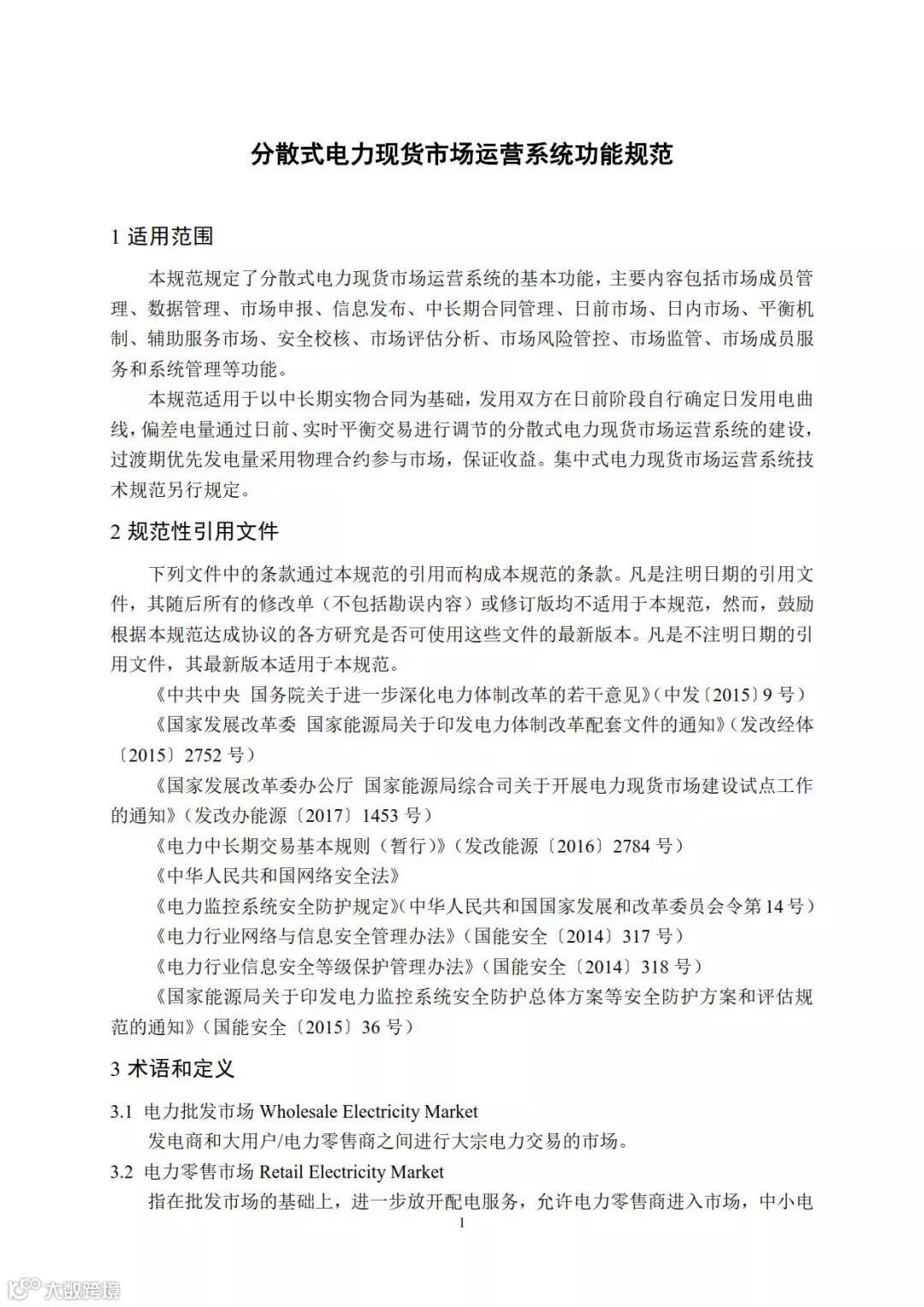
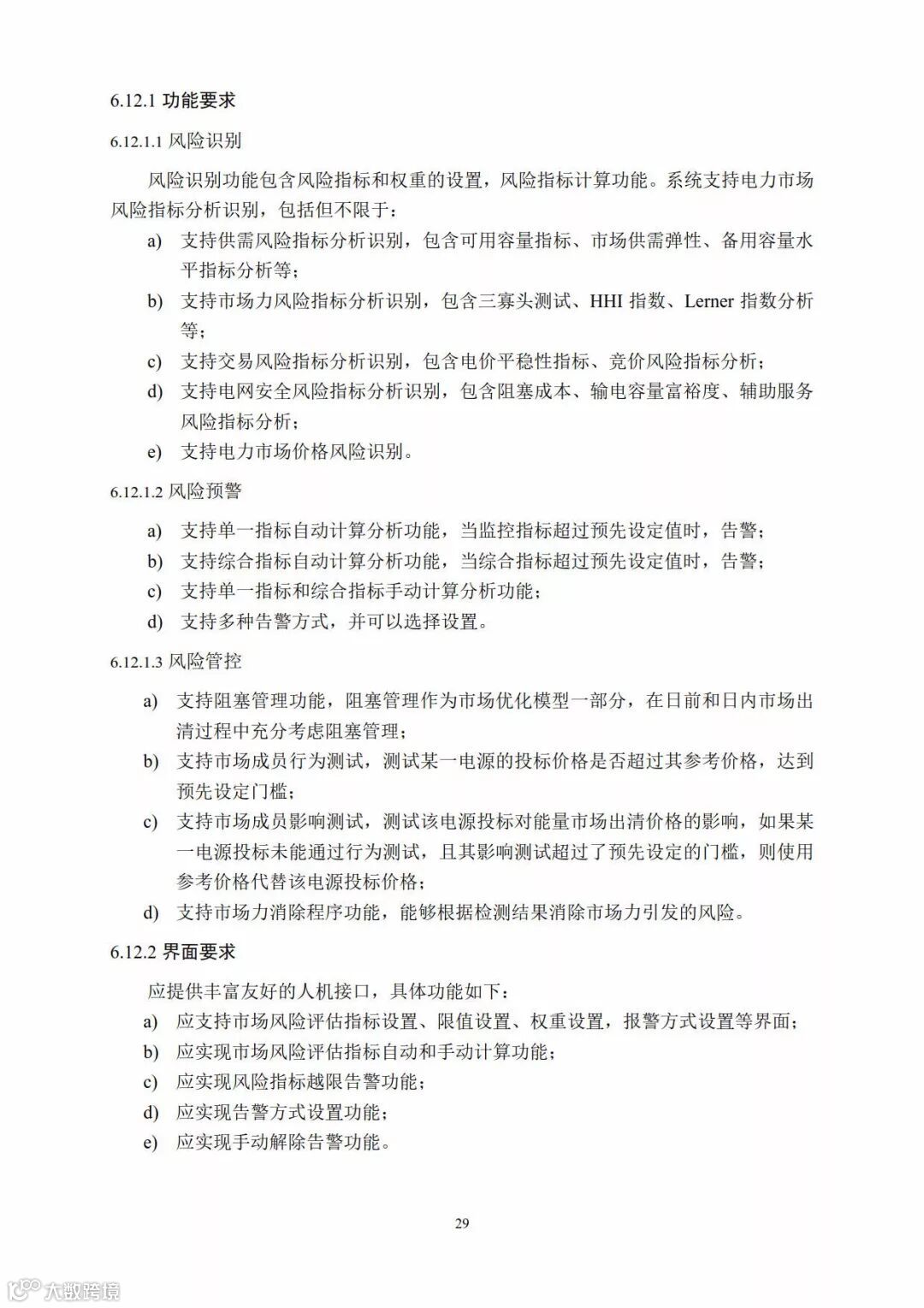
年度重磅 | 国家能源局发布电力现货市场运营规范和结算征求意见稿(附全文)
>
0
0
年度重磅 | 国家能源局发布电力现货市场运营规范和结算征求意见稿(附全文)
享能汇
2018-04-20
0
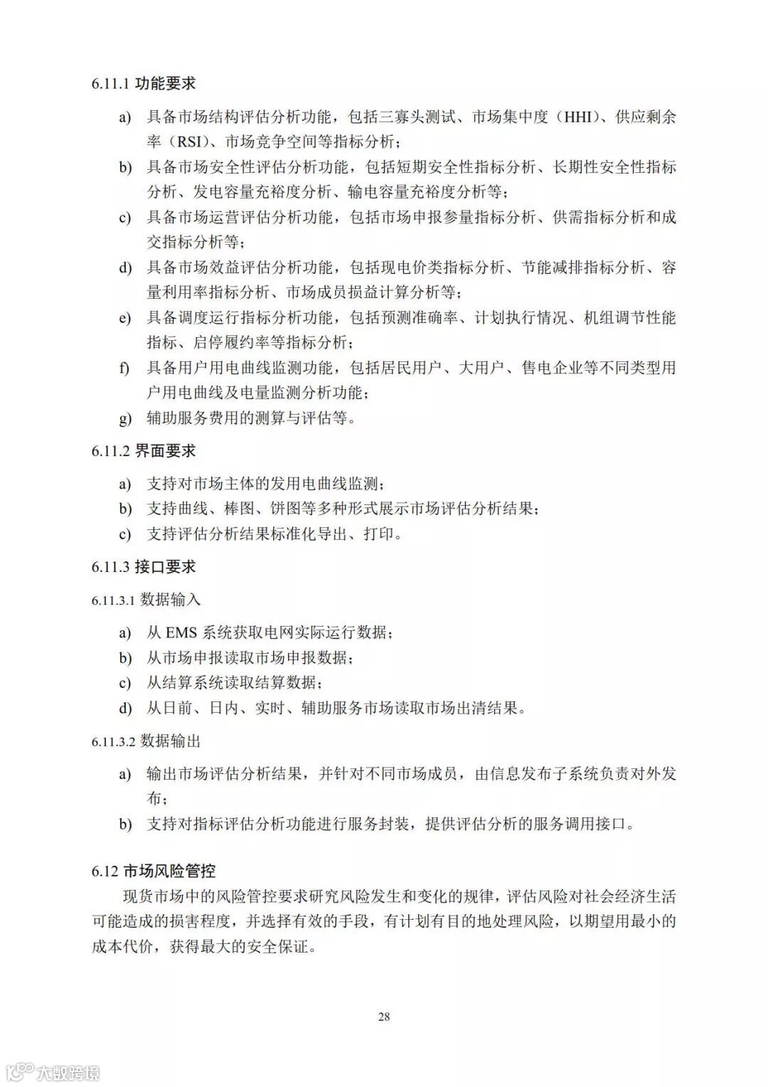
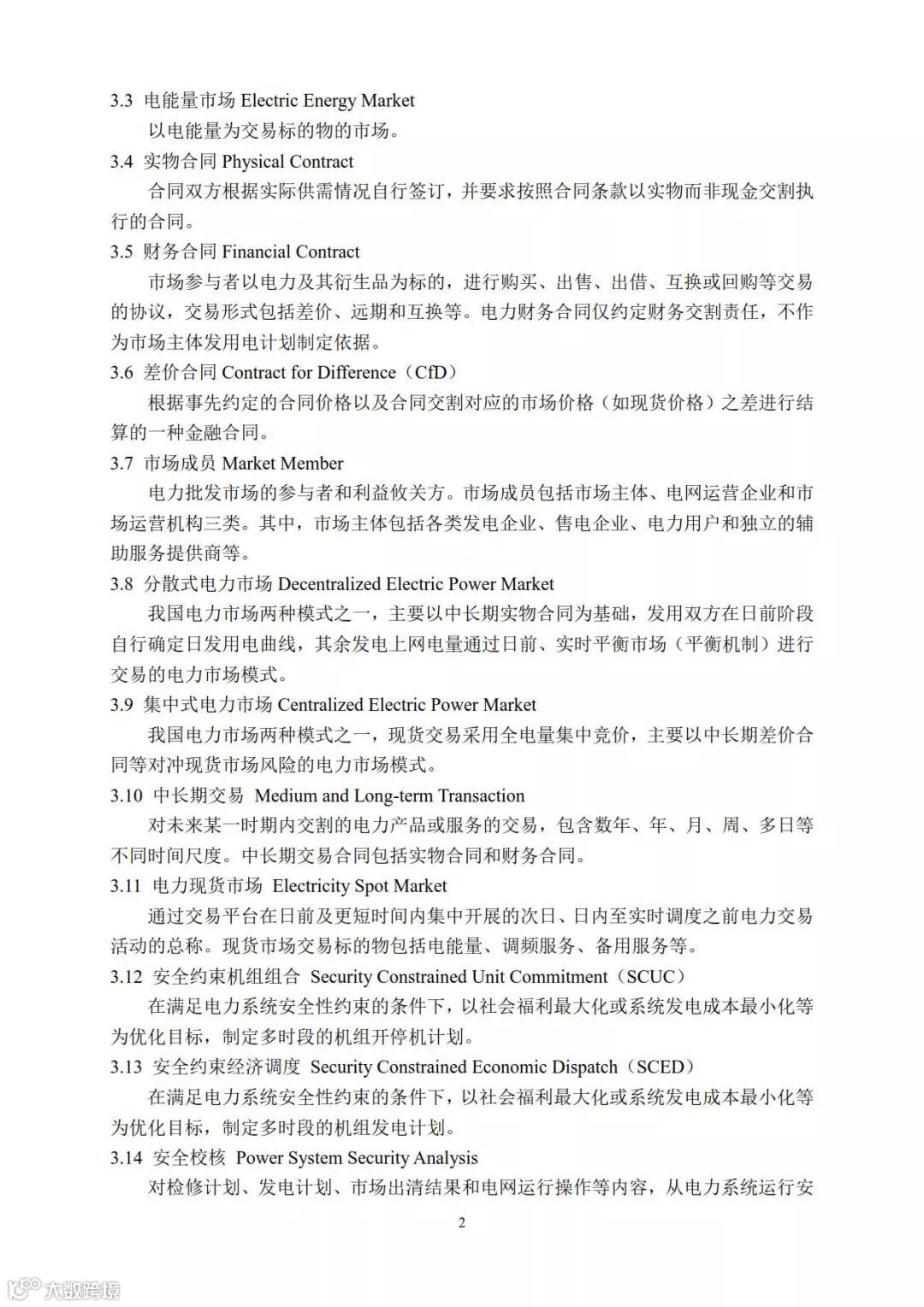
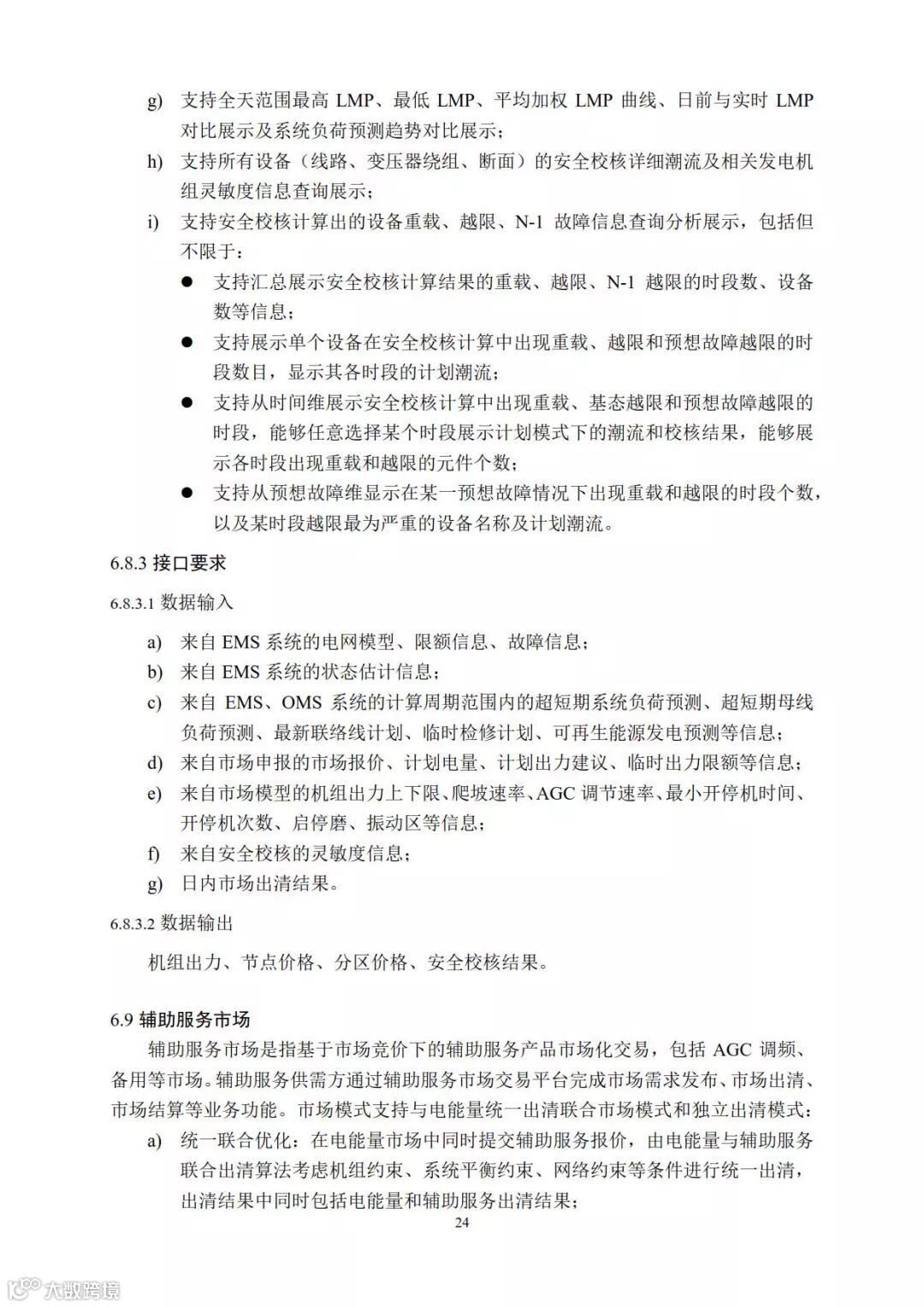
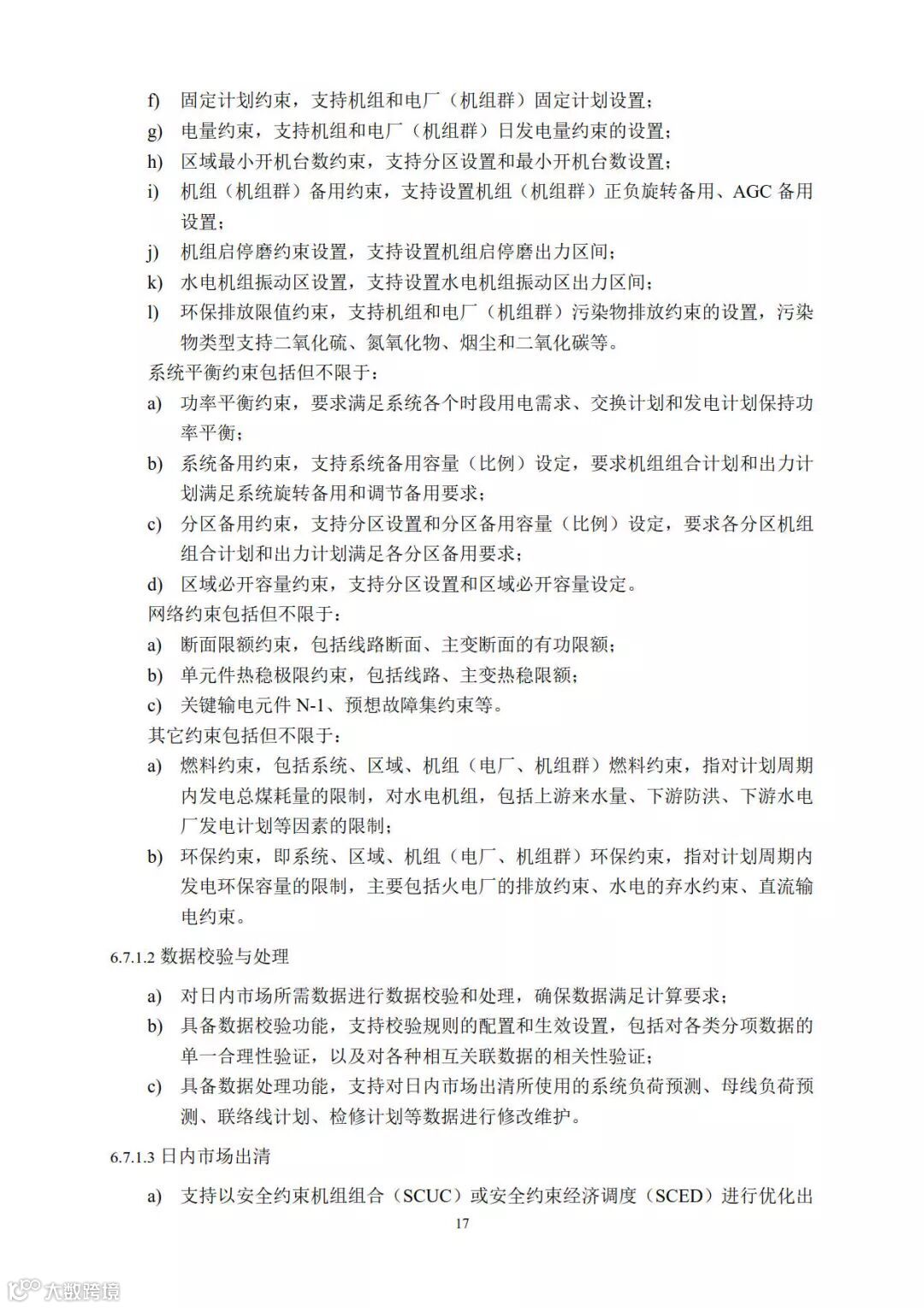
导读:分散式电力现货+集中式电力现货方案并举,为八个试点地区提供指引
联系方式
扫码添加运营人
晶见工作室提供电力市场
最精准的数据与见解
投稿&联络
邮箱
:
hi@jingreport.com
【声明】内容源于网络
0
0
享能汇
开放共享的行业平台
内容
1991
粉丝
0
关注
在线咨询
享能汇
开放共享的行业平台
总阅读
677
粉丝
0
内容
2.0k
在线咨询
关注