
东北能源监管局在系统总结前期电力辅助服务市场运行经验基础上,结合东北电力运行中出现的新情况和新问题,启动新的辅助服务市场规则制定工作。经过半年时间准备,近期印发《东北电力辅助服务市场运营规则(暂行)》,并启动新规则的模拟运行,标志着东北电力辅助服务市场规则实现升级。
电力辅助服务政策脉络
按照中央电改9号文关于“建立辅助服务分担共享新机制”精神,国家能源局2017年底出台《关于完善电力辅助服务补偿(市场)机制工作方案》(国能发监管〔2017〕67号),要求加大备用补偿力度,鼓励发电企业通过竞价提供辅助服务。
2018年初,国家发展改革委、国家能源局出台《关于提升电力系统调节能力的指导意见》(发改能源〔2018〕364号),要求加快推进电源侧调节能力提升,区域电网内共享调峰和备用资源,完善电力辅助服务市场机制。这些文件都对改革电力辅助服务机制提出了更高的要求。
近两年,东北电网低谷调峰问题出现了一些新情况、新问题。体现在火电开机容量虽然多,但受供热、煤质等因素制约机组顶峰能力严重下降,电网尖峰时段旋转备用容量不足,个别时段面临有序用电风险。
根据旧有问题和新问题东北能监局开始对东北电力辅助服务市场运营规则进行修订。
东北电力辅助服务市场运营规则修订时间表
2018年5月 |
东北电力辅助服务市场规则修订工作正式启动 |
2018年6月 |
开始开展调研,随后进行了征求对修订工作的意见 |
2018年8月 |
确定东北电力辅助服务市场升级方向和规则修订重点 |
2018年9月 |
集中多名专家进行规则起草、修订,形成《东北电力辅助服务市场运营规则(征求意见稿)》 |
2018年10月 |
向全体市场成员单位征求意见,并根据反馈意见进行修改 |
2018年12月中旬 |
召开《东北电力辅助服务市场运营规则》专家评估论证会,专家一致通过 |
2018年12月底 |
正式印发《东北电力辅助服务市场运营规则(暂行)》 |
2019年1月1日 |
1日零点起按照新规则启动市场模拟运行 |
东北电力辅助服务规则的升级主要的两方面:
1. 增设旋转备用交易品种,实现辅助服务市场“压低谷、顶尖峰”全覆盖。同时为激励和引导火电厂主动提升顶尖峰能力,新规则设计了尖峰旋转备用市场日前竞价机制,火电厂日前报最大发电能力及备用售价,每十五分钟为一个统计周期。东北旋转备用交易以发电厂顶尖峰能力作为交易标的物,机制上有三个创新点:①.实行东北全网统一平台交易,完全打破了辅助服务的省间壁垒。②.明确“能上能下”的机组才能获得全部辅助服务收益,向火电机组能力提出了完整的灵活性标准。③.机组发电能力考核采用系统随机自动抽查方式,减少调度机构人工操作量,也最大限度避免人为因素干扰。
2. 对原有深度调峰补偿机制进行了完善。①.将非供热期实时深度调峰费用减半处理,同时将供热期风电、核电电量按照两倍计算分摊费用,体现出东北供热期调峰资稀缺程度,使新能源受益与分摊的费用更加对等。②.正式将光伏纳入电力辅助服务市场范畴。③.对市场主体承担的省内与跨省调峰费用之和设置了上限,对没有调节能力或者调节能力较弱的市场主体起到“底线”保护作用。④.对深度调峰辅助服务的调用原则和执行流程进行了细化、优化。
新规模拟运营规则
按照印发新规则的通知要求,东北电力辅助服务市场已于2019年1月1日起按照新规则开展模拟运行。模拟运行期间系统平台将进行数据统计、模拟考核、信息发布,发电企业进行模拟申报、模拟结算,市场实际运行和结算仍执行原有运营规则。市场模拟运行将起到检验规则、积累经验、培训市场主体的作用。新规则将根据模拟运行效果进行适当的内容调整,并适时转入正式实施阶段。
新规预计效果
新规则正式实施后,预计将能够继续缓解东北电网低谷调峰问题,同时缓解尖峰时段火电发电受阻问题,以保障东北电力稳定供应,提升东北电力系统运行灵活性,进一步推动东北能源改革。
东北电力市场相关文章:
历史回顾(东北篇):全国首个区域电力市场实验 缘何第二年就折戟沉沙?
↓↓ 原政策文件点击:阅读原文 ↓↓
也可扫描二维码获取政策原文



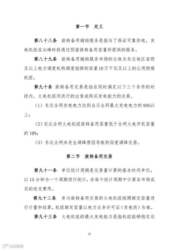
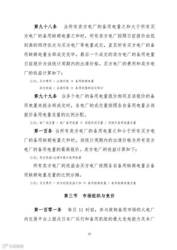
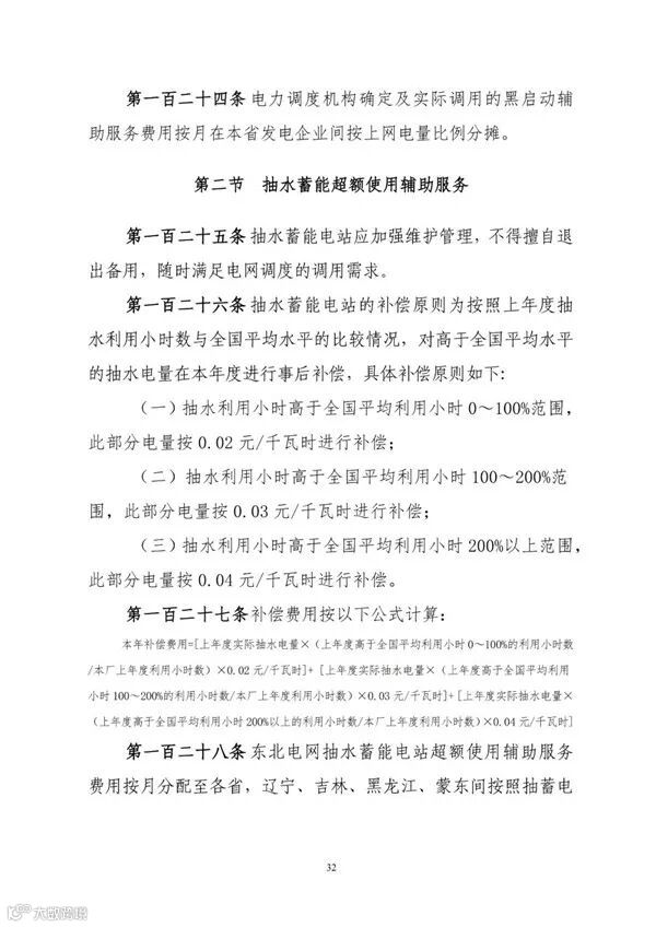
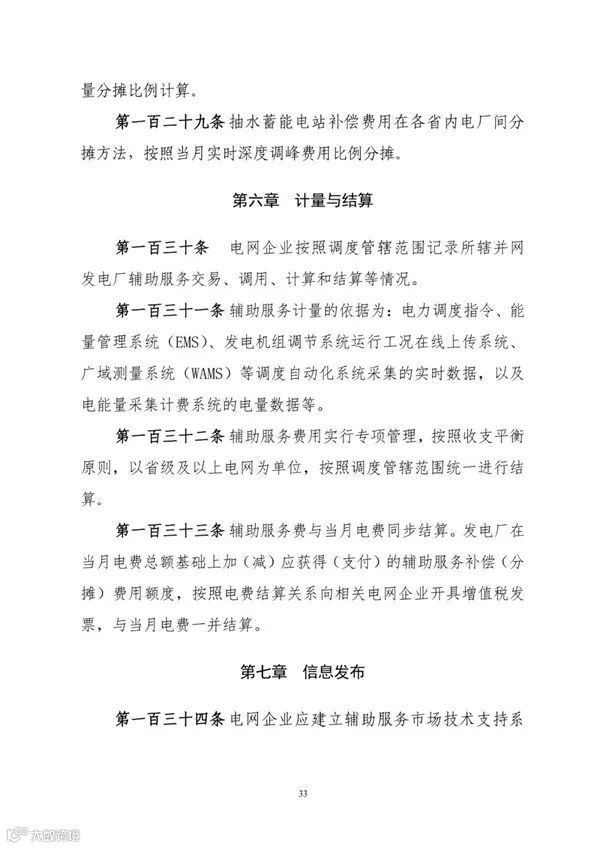
【转载声明】:转载请注明「享能汇」,搜索「JingReport」即可关注。




































