7月26日,江西省能源局发布《江西省小水电企业电力直接交易试点方案》的文件,文件提出申报试点的县区要具备拥有在运小水电站35座以上(这其中不包括省调和地调的电站),装机容量累计不低于2.5万千瓦,区域内的小水电累计近三年年均累计发电量不低于6000万千瓦时,该政策试行时间为2年。
这应该是全国首个政策文件提及小水电可以参与电力市场交易的,江西对小水电的准入标准是未纳入市级以上统一调度,符合建设标准,也取得电力业务许可证(发电类),不过单站装机容量低于6MW豁免许可证,所以想要进入市场交易的水电站一定要有健全的运行体系,最重要的是近三年运行正常且无重大安全事故。
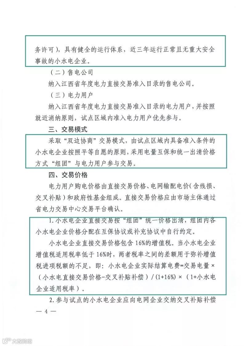
在交易模式是,小水电是通过“组团”的形式与电力用户(售电公司)进行交易,交易模式是“双边协商”,所以组团的小水电要协商好电量互保以及统一出清价格,至于价格如何分配,就需要组团的企业在互保协议及其他协议中商定。
值得注意的是,小水电的直接交易价格是包含16%增值税的,如果税率是低于16%的差额就勇于弥补增值税进项税额的不足,所以有具体的计算方式:
小水电实际结算电费=交易电量×(小水电直接交易价格-交叉补贴补偿)/(1+16%)×(1+小水电企业适用税率)
再一个就是小水电的交易合同在年内的执行次序是优先于火电企业的年度双边协商合同的。
由于小水电本身的调节能力差,容易受来水影响,所以小水电的偏差考核范围是±15%,如果电量超出,该部分就按照0.31元/千瓦时的95%结算,反之如果低于负偏差部分,就按照交易价格与火电标杆电价差额的1.1倍考核。
虽然考核看上去挺严格的,不过电网企业会对参与交易的小水电富余电量实施全额保障性收购,如果来水超预期,这也是不错的额外收益。
根据晶见观察,这应该是全国首个关于小水电参与市场交易方案,在过去与市场主体的沟通交流中,就有江西的售电公司表示对江西小水电参与市场感兴趣,如今江西允许小水电参与市场交易,除了小水电业主,售电公司也可以将小水电纳入电源选择。
至于小水电交易真实交易情况如何,这就有待我们观察了。
最后附上原文件:
对现货市场不了解?
晶见手把手教您备战现货市场
点击下方图片可阅读相关文章


