近日,江苏省发改委、国家能源局江苏监管办联合发布了《关于开展2020年电力市场交易的通知》(以下简称《通知》)。《通知》指出,2020年江苏省电力直接交易规模3150亿千瓦时左右。其中,年度交易采用双边协商和挂牌方式,月度交易采用集中竞价、挂牌等方式。
与去年相比,除了直接交易电量规模增加了150亿千瓦时,今年的《通知》有很多新变化:
变化一:增量用户不允许入市。
《通知》指出,只有参加2019年电力市场交易的电力用户,才能参与新一年的电力市场交易。这意味着,2020年江苏的电力市场交易,将没有增量用户。
享能汇从相关人士了解到,这一规定在江苏引发了很大争议,让很多想参与新一年电力交易的增量用户很不理解,准备向相关部门提出合理建议,要求入市。
此外,允许参与2020年电力交易的电力用户中,还新增了“符合条件的5G基站用户”。
变化二:拥有燃煤自备电厂的企业,自发自用以外的电量可以按交易规则参与交易。
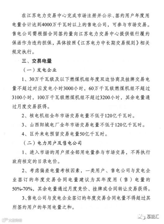
变化三:对发电企业的交易电量有限制。
1、30万千瓦级及以下燃煤机组年度双边协商及挂牌交易电量不超过对应发电小时3000小时,60万千瓦级燃煤机组不超过3100小时,100万千瓦级燃煤机组不超过3200小时,其余电量通过月度交易获得。
2、核电机组全年市场交易电量不低于120亿千瓦时。
3、山西阳城电厂全年市场交易电量不低于120亿千瓦时。
4、区外来电预留交易电量50亿千瓦时。
江苏为什么要限制交易电量?某业内人士表示原因很复杂,具体情况不方便透露。
变化四:对电力用户、售电公司的交易电量有限制。
1、进入市场的用户,须全部用电量参与市场交易,不再执行政府核定的目录电价。
2、一类用户、售电公司与发电企业签订的年度交易合同电量,建议为其年度用(售)电量的50%—70%,其余电量通过月度竞价、挂牌或合同转让交易获得。
3、售电公司与发电企业签订的年度交易合同电量,不得超过其所签约用户的年用电量之和。
变化五:对交易价格有上、下限要求。
《通知》规定,在交易双方自主自愿、平等协商的基础上,执行“基准价+上下浮动”的市场价格形成机制,浮动范围为上浮不超过10%,下浮原则上不超过15%,2020年暂不上浮。
变化六:明确规定了各种交易形式的交易时间。
1、售电公司注册和绑定用户截止时间:2019年12月16日。
2、年度协商交易时间:2019年12月1日—17日。
3、年度挂牌交易时间:2019年12月18日。
4、月度交易时间:2020年每月下旬将开展次月集中竞价、月内挂牌及合同转让交易,其中1月份集中竞价交易将于2019年12月27日前开展。









