
连续两天,广东连续发文,先是昨天广东电力交易中心发布《关于5月现货市场全月结算试运行零售结算注意事项的通知》,今天,《广东电力市场售电公司退出管理办法(征求意见稿)》和《广东电力市场保底售电实施方案(征求意见稿)》两份文件一起印发。
结算正式开启,售电公司不得不面对:退市潮还是要来了。
先说第一个文件,昨天,广东电力交易中心发布《关于5月现货市场全月结算试运行零售结算注意事项的通知》,文件印发,相当于打破了之前的“5月现货可能不结算”的传言。
昨天享能汇刊登关于广东发布现货月零售结算方案的文章有误,先在此澄清:
1. 昨天刊文说这次5月现货月的中长期偏差考核取消,有误。
现货月仍然按照国家规定考核!如下图,售电公司的价差中长期成交电量应不小于其月度实际用电量95%。
而《通知》所说的“因5月不对售电公司进行价差模式用电偏差考核,建议售电公司同步免除零售用户考核电费。” 其中所免的偏差考核,指的是广东电力市场在非现货月,对用户侧进行的正负4%的电量偏差考核。
虽说考核仍然进行,但根据实际情况,享能汇认为售电公司相当于连5%的考核都免了——因为根据下方公式,度电偏差考核为负,如果度电偏差考核为负,则取零。(见下图)

2. 零售套餐其实是随时可更改的,昨天误写成了新的政策。
《通知》称:根据5月份现货试运行情况,如售电公司与用户协商达成一致意见,需对零售结算模式或数据进行调整的。
零售电费结算模式分价差月竞价联动天套餐和固化套餐,前者以以2021年1-4月价差月竞加权平均价格-32.26厘/千瓦时代替5月价差月竞价格予以结算。
这条建议关键还看怎么执行了。因为根据享能汇的了解,在广东电力市场,随着用户门槛逐年放低,不少售电公司和小用户采用的都是价差月竞分成模式。但电量较大的用户,一般仍要求一口价,如一口价的用户同意改成月竞分成,售电公司将大大减小亏损风险。
但哪个用户肯改?换句话说,也意味着,如果改不了,肯定有售电公司要破产退市。此前曾有售电公司在5月下旬就收到了广东电力交易中心发来的《关于现货结算试运行期间亏损风险提示的函》,被提示道:“贵公司5月亏损金额占现有履约保函额度100%以上,请及时全额缴纳市场化电费,请做好交易风险研判和处置...”
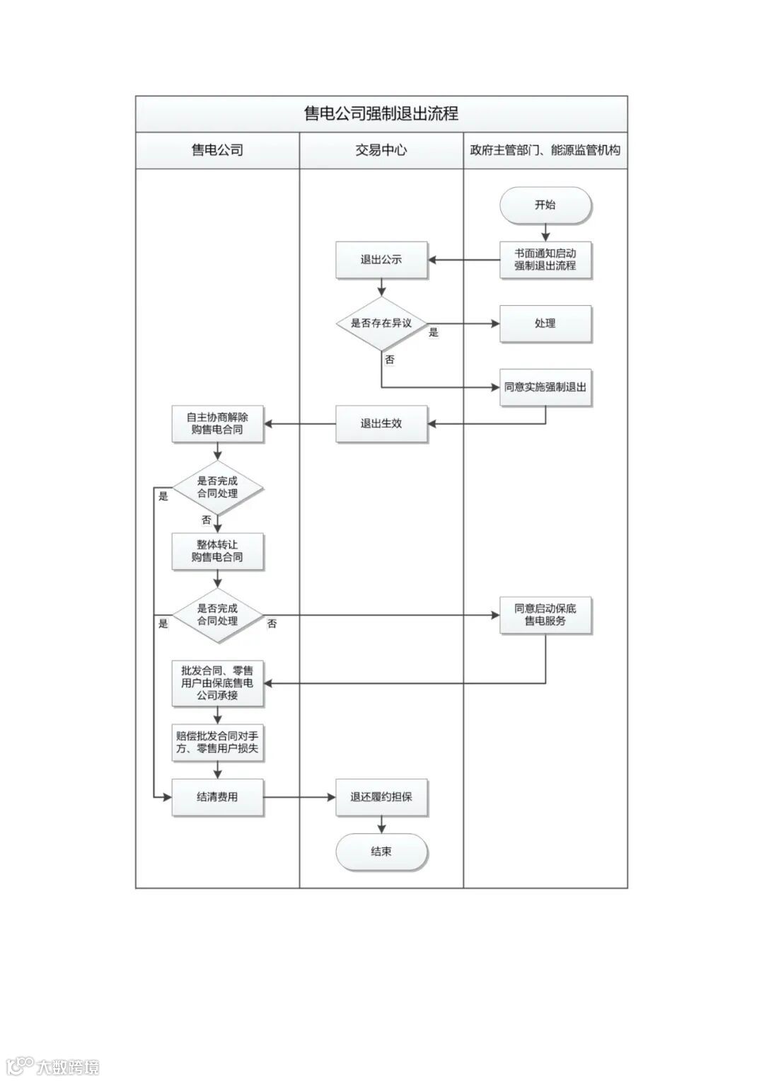
今天,《广东电力市场售电公司退出管理办法(征求意见稿)》和《广东电力市场保底售电实施方案(征求意见稿)》两份文件印发。
文件1:《广东电力市场售电公司退出管理办法(征求意见稿)》:

在政府主管部门和能源监管机构协调下,拟退出售电公司应在终止交易月之前通过自主协商的方式,完成购售电合同处理——批发合同处理、零售合同处理。
拟退出售电公司对继续履行售电合同确实存在困难的,向政府主管部门和能源监管机构申请并取得同意,其批发合同及零售用户按照《广东电力市场保底售电实施方案》有关要求由保底售电公司承接。
文件2:《广东电力市场保底售电实施方案(征求意见稿)》


售电公司存在以下情况的,由交易中心报政府主管部门同意后,启动保底售电服务:
2.不符合《广东电力市场履约风险管理实施细则》有关要求
3.自愿或强制退出市场,购售电合同经自主协商、整体转让未完成处理。
两份意见稿文件全文如下(左右滑动看)
《广东电力市场售电公司退出管理办法(征求意见稿)》
《广东电力市场保底售电实施方案(征求意见稿)》1-9页
《广东电力市场保底售电实施方案(征求意见稿)》10-16页
