大数跨境
0
0

机械加工行业MES业务解决方案

机械加工行业MES业务解决方案 制造业ERP与MES实施
2021-02-23
0
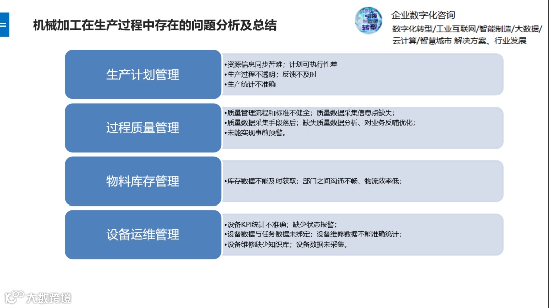
导读:机械加工行业MES业务解决方案

点击上面蓝字关注公众号,免费订阅,惊喜不断!





优秀行业云平台服务商山东傲英科技承诺:

全力以赴助力企业成功!

为企业提供高效、优质的服务!

秉承“双赢”的商业模式,普及、惠及广大企业!








公众号推荐:制造业ERP与MES实施



400-8320798




傲英云智慧工厂系统

www.aoyingerp.com

本文仅代表作者个人观点,不代表本公众号立场。本公众号转载此图文仅出于传播更多资讯之目的。如有侵权或违规请及时联系我们,我们将立刻予以删除。




【声明】内容源于网络
0
0
制造业ERP与MES实施
傲英云智慧工厂系统致力于中国从制造业大国到制造业强国的转变过程中,专业为机械制造业提供包括:销售、技术、生产、采购、仓库、设备、OA等等企业一体化的信息化管理系统,为企业创造价值,助推企业规范企业管理,接轨国际管理方式。
内容 331
粉丝 0
制造业ERP与MES实施 傲英云智慧工厂系统致力于中国从制造业大国到制造业强国的转变过程中,专业为机械制造业提供包括:销售、技术、生产、采购、仓库、设备、OA等等企业一体化的信息化管理系统,为企业创造价值,助推企业规范企业管理,接轨国际管理方式。
总阅读24
粉丝0
内容331