喜欢本文的都分享啦~
戳上方蓝字关注我们,做一个聪明的采购人
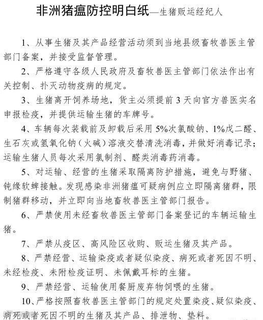
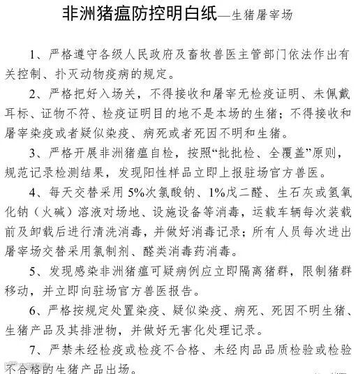
7月9日下午,贵州省农业农村厅发布关于加强非洲猪瘟防控宣传的通知。通知指出,当前贵州省非洲猪瘟疫情防控形势非常严峻,为扎实做好非洲猪瘟防控工作,形成养殖、运输、屠宰全行业群防群控的合力,减少非洲猪瘟传播风险。贵州省农业农村厅针对养猪场(户)、生猪贩运经纪人和生猪屠宰场组织编写了防控明白纸,明确了各方的有效防控措施。

通知要求,各地应结合当地实际加以完善后,立即分发到辖区内所有管理相对人,并要求签收后在显著位置张贴公示。同时要做好宣传指导工作,要让每一位管理相对人清楚自己在非洲猪瘟防控中应知应会的防控知识和责任。




-END-
非洲猪瘟检测,联采网在行动!
联采网“云检测”
——非洲猪瘟检测
云检测——专业的第三方检测机构,提供一站式检测服务,让非瘟无所遁形!
目前,联采网“云检测”已上线郑州中道生物技术有限公司“16孔荧光定量pcr检测仪”与哈尔滨动物生物制品国家工程研究中心有限公司的“非瘟检测试纸”,已获国家疫病中心认证,其高灵敏性、操作简单和便携带的特性,给养殖场带来了福利。
1、非瘟检测试纸优势:
①使用方便:操作简单,仅需一滴静脉血即可检测;
②速度快:15-20分钟即可结果;
③权威性:已获农业农村部认证。
2、“PCR检测仪”优势:

①检测数量多:可一次性检测16个猪血样品;
②速度快:可在1个小时内测出ASFV基因;
③准确率高:可多方位检测,准确率高达100%,
④具权威性:符合国家规定实验室配置标准,检测结果具有权威性;
⑤范围广:可全面覆盖猪场车、水、饲料、猪、栏舍、粪便、血液,软蜱等处。

目前市面上的pcr仪,分16孔、48孔...孔数越多,价格越高,但属中道生物的这款16孔PCR仪性价比最高,可以在短短15分钟内100%简化核算提取,这是其它的仪器无法做到的。
3、提供检测服务
我们提供一站式非瘟检测服务,随时随地为各大猪场进行检测,并出具相应的法定检验报告,满足猪场出猪对外调运的要求。
点击下方阅读原文即可购买非瘟试纸
购买前请咨询下方工作人员了解详情
联采网网销部:17720220848

长按二维码可添加工作人员咨询
丨云检测——专业的第三方检测机构丨

