
农业农村部关于调整动物防疫条件审查有关规定的通知

链接:农业农村部对修订动物防疫条件审查办法的说明
农业农村部介绍,之所以要进行修改,是因为《动物防疫条件审查办法》(下称“《办法》”)自2010年实施以来,对加强动物防疫管理,提高各类场所动物防疫水平,保障养殖业生产安全和公共卫生安全发挥了重要作用。但近年来,关于饲养场等五类场所选址距离的规定在执行中存在一些问题,需要加以修改。
一是科学评估防疫条件的需要。饲养场等五类场所的防疫条件,与其周边的天然屏障、人工屏障、行政区划、饲养环境、动物分布等密切相关,统一的选址距离规定无法涵盖以上因素的影响,需要采取更加科学有效的方式对动物防疫条件进行评估。二是提升防疫管理水平的需要。由于各地区经济发展水平不平衡,部分地区城市化水平较高,许多已建成的动物饲养场等达不到选址距离要求,无法通过防疫条件审查,造成了《动物防疫条件合格证》颁发比例较低,通过防疫条件审查促进防疫管理水平提升的目的难以实现。
另外,三是恢复与发展生猪生产的需要。2019年以来,能繁母猪和生猪存栏下降较多,稳产保供压力较大。近期,各地正在按照国务院统一部署积极发展生猪生产,但一些地区土地资源紧张,如不调整动物防疫条件选址距离要求,难以解决新建养殖场所用地问题。
《意见稿》主要修改三方面内容,其一是删除了选址距离有关规定,包括《办法》中关于饲养场等五类场所选址距离的规定,及关于专营、兼营动物、动物产品集贸市场的选址距离规定。
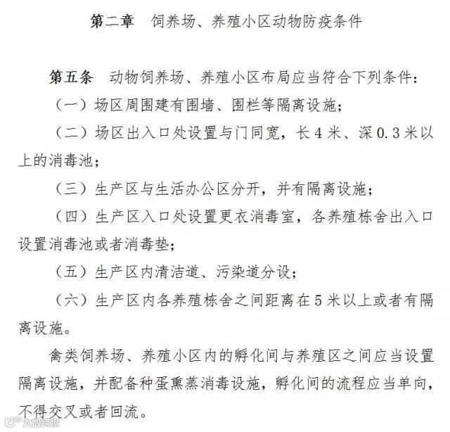
例如,《意见稿》拟规定,动物饲养场、养殖小区布局应当符合下列条件:

其二是明确选址风险评估要求。参考传染病防治法和甘肃、大连等地方动物防疫条例立法实践,在选址环节引入以风险评估为工具的行政确认程序,强化对各类场所建设前的服务与指导。
具体修改内容为:在第七章第二十二条关于选址施工的条款中增加了两款内容,分别为第二款“兴办前款所列场所的,应当向发证机关申请对选址进行动物防疫风险评估”和第三款“发证机关应当根据各类场所周边的天然屏障、人工屏障、行政区划、饲养环境、动物分布等情况,以及动物疫病的发生、流行状况等,组织开展风险评估,根据评估结果确认选址是否符合动物防疫要求”。

其三,一些地区反映,在山区等地形复杂地区建设的养殖场难以修筑围墙,建议适当放宽条件。针对此情况,我部于2018年函复广东省农业农村部门,同意除种畜禽场外的其他动物饲养场场区周围建有能够防止畜禽出入的围墙、围栏等隔离设施即可。本次拟参照上述回函内容,将《办法》中有关规定一并修改。此外,按照国务院“证照分离”改革有关要求,将《办法》中兴办动物饲养场、养殖小区和动物屠宰加工场所的材料和现场审查时限由20个工作日压缩为15个工作日。
百合竹安(今株多糖)
免费试用招募
“今株多糖”(商品名:百合竹安),对非洲猪瘟病毒具有高效防治作用,可广泛应用于防治非洲猪瘟病毒,解决猪肉产业重大难题。
联系客户经理免费领取试用装!
(要求:存栏200头母猪以上规模猪场)
“今株多糖”免费领取热线:
联采网张经理:18995617949
长按左侧二维码添加咨询



