作者:Bella Zhao
· 近十年数据分析经验,专注于用户画像、数据分析体系搭建
数字化时代的到来,为企业采购管理带来了新的机遇和挑战。传统的采购管理模式难以满足企业对采购质量、采购成本、采购效率、采购服务和风险控制的需求。因此构建科学合理的数字化采购绩效评估指标体系,对于提升企业采购管理水平至关重要。通过业务指标体系,当业务出现异常时,就能以最快的速度发现问题,分析问题,解决问题,从而减少损失。
什么是采购绩效指标体系
l 问题一:采购部门,当被问到采购部门对采购成本降低做出的贡献是多少的时候该怎么回答?
l 问题二:金融行业,当被问到贷款申请的情况的时候怎么回答?
针对上述问题,如果我们回答:
(1)采购部门对于采购成本降低做了很大贡献;
(2)贷款申请的人数还挺多的,但是申请通过的人数少,审核严格;
这样的回答往往主观性很大,很难有很好的说服力。如果我们把上述问题的回答转化成:
(1)采购成本降低额=(实际采购单价-历史成交单价)*采购数量,采购部门协助采购成本降低额10W。
这里的采购成本降低额就是针对问题1的一个指标,我们再从其他维度构建其他指标,比如:采购人员数、采购数量等这便形成了指标体系。
(2)2024年4月15号,申请贷款人数有1万人,超目标2000人;申请贷款的1万人中,当日通过了2000人,总共有4000人通过审核。审核通过率为40%
这里的审核通过率就是针对问题2的一个指标,我们再从其他维度构建其他指标,比如:审核数量、贷款金额等这便形成了指标体系。
这样能比较直观且科学地回答上述问题。指标体系是从不同维度梳理业务,把指标有系统地组织起来;一个指标不能叫指标体系,几个毫无关系的指标也不能叫指标体系。
采购绩效指标体系有什么用
作用1:监控业务情况
作用2:通过拆解指标寻找当前业务问题
作用3:评估业务可改进地方
搭建采购绩效指标体系方法
深入理解业务,梳理量化指标
(1)自上而下:基于业务分级量化指标
基于企业决策层和管理层的顶级视角,以企业业务核心目标为起点,根据业务模式和业务流程等自上而下纵向深入理解业务,层层递进分级梳理关键业务实现指标量化。
自上而下一般适用于企业决策层和管理层,基于自身的企业目标去识别业务目标是否清晰,业务流程是否合理,然后再做优化调整、量化指标。
(2)自下而上:销售切入经营分析法
销售切入法以梳理销售流程为起点,从三个角度分析关键项(销售给谁、销售什么、怎么销售),然后根据关键项获得关键过程,再分别对关键过程基于关注点的五大因素量化指标。
自下而上适用于分析人员,他们本身是没有太多的管理决策权限在里面,但会先从企业的业务流程、信息化现状、管理现状,根据现状搭建起来指标体系。
两者是可以相结合的,不过为了不让两者差距太多,我们应该一边同步梳理,一边根据实际情况拓展信息系统、调整业务流程等,进行良性互动,形成合力,让指标体系逐步朝着正确的方向稳步迈进完善。
搭建指标体系原则
-
全面性
-
可操作性
-
动态性
指标体系评估标准与周期
评估标准的制定与调整
(1)行业标杆法:参考行业内优秀企业的采购绩效标准,综合企业自身情况制定评估标准
(2)历史数据法:根据企业历史采购数据,分析并制定合适的评估标准
(3)目标管理法:根据企业采购战略目标,制定相应的评估标准,并定期调整
评估周期制定
(1)年度评估:每年度进行一次全面的采购绩效评估,总结年度采购工作成果与不足,为下一年制定改进计划提供依据
(2)季度评估:每季度进行一次全面的采购绩效评估,及时发现并解决问题,确保年度目标的实现
(3)月度评估:每月进行一次重点指标的采购绩效评估,关注当月采购工作进展情况,及时调整工作计划
搭建指标体系方法—关键绩效指标法( KPI )
数智化采购通过自动化的流程、电子化的交易以及基于数据的决策减少人工干预和错误,从而降低成本。同时,通过对供应链潜在关键绩效指标法(Key Performance Indicator,简称KPI)是一种目标式量化管理指标,用于衡量组织内部流程或个人工作绩效的表现。
符合“二八原理”:在一个企业的价值创造过程中,存在着“80/20”的规律,即20%的骨干人员创造企业80%的价值,而且在每一位员工身上“二八原理”同样适用,即80%工作任务是由20%关键行为完成的。因此,必须抓住20%的关键行为,对之进行分析和衡量,这样就能抓住业绩评价的重心。
目的是引导管理者和员工集中精力在能对绩效产生最大驱动力的行为上,并及时了解和判断组织运营过程中出现的问题,及时采取提高绩效水平的改进措施。
用于确定个人、团队或组织实现业务目标的效率,帮助企业了解他们是否把时间、预算和人才用在了正确的战略、任务和工具上以实现他们的目标。
此外,关键绩效指标(KPI)通常是由组织战略层层分解得出的,是对组织战略的进一步分解和细化。当组织战略目标调整或改变的时候,关键绩效指标体系必须根据组织战略目标的变化做出相应的调整或改变风险点的预警和实时监测,有效降低了因供应链中断带来的损失。
搭建指标体系方法—平衡计分卡(BSC)
平衡计分卡(Balanced Score Card):平衡计分卡是从财务、客户、内部运营、学习与成长四个角度,将组织的战略落实为可操作的衡量指标和目标值的一种新型绩效管理体系。
财务维度:关注采购成本节约、付款周期等指标,评估采购对企业财务绩效的贡献
客户维度:关注客户满意度、交货准时率等指标,评估采购对客户需求的满足程度
内部业务流程维度:关注采购流程优化、供应商管理等指标,评估采购内部运作效率
学习与成长维度:关注员工培训,技能提升等指标,评估采购团队的能力提升和未来发展能力
搭建指标体系方法—数据包络分析(DEA)
数据包络分析(Data envelopment analysis,DEA)是运筹学和研究经济生产边界的一种方法。该方法一般被用来测量一些决策部门的生产效率。
DEA是一个线性规划模型,表示为产出对投入的比率。通过对一个特定单位的效率和一组提供相同服务的类似单位的绩效的比较,它试图使服务单位的效率最大化。在这个过程中,获得100%效率的一些单位被称为相对有效率单位,而另外的效率评分低于100%的单位被称为无效率单位。
决策单元选择:将采购业务划分为不同的决策单元,如不同产品线的采购,不同供应商的管理等
输入输出指标确定:针对每个决策单元,确定相应的输入(如采购成本,人力成本等)和输出(如采购量、交货期等)指标
数据包络分析技术:利用数据包络分析技术,构建评估模型,对各决策单元绩效进行相对有效性评价。通过比较各决策单元输入输出的数据差异,识别出绩效优异和需要改进的决策单元。
如何搭建采购绩效指标体系
搭建采购绩效指标体系需要明确采购目标、设计关键绩效指标、数据收集和分析、实施和培训、激励措施以及持续改进。
采购关键绩效指标有哪些
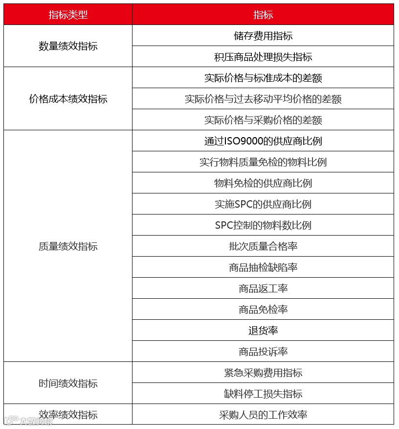
采购的关键指标有很多,一般分为数量绩效指标、价格成本绩效指标、质量绩效指标、时间绩效指标以及效率绩效指标。
企业常用的各项指标有:
年采购金额
采购金额占销售收入的百分比
订单数量
采购人员的数量
采购部门的费用
新供应商开发个数
采购计划完成率 采购计划完成率的公式为:采购计划完成率=本月累计完成件数/本月累计请购件数
错误采购次数:是指在一定期间企业采购部门因工作失职,譬如错误的请购单位、没有 预算的资本支出请购项目、未经请购单位主管核准的项目、未经采购单位主管核准的订购单 等等原因造成的错误采购的数量,它反映了采购部门工作质量的好坏,应降至为零。
订单处理时间:是指企业在处理采购订单的过程中所需要的时间,它反映了企业采购部 门的工作效率。
采购绩效指标体系如何搭建?
采购绩效指标体系=采购绩效指标+体系
采购绩效指标=a1*质量(Q)+a2*成本(C)+a3*交期(D)+a4*服务(S)
质量(Q) :采购合格率、供应商评价得分
成本(C) :采购成本节约率
交期(D) :采购周期缩短率、采购计划执行率、供应商响应速度
服务(S):供应商风险预警指数、采购合同履约率、采购异常事件发生率
采购关键绩效指标体系优化
l 供应商选择与优化
(1)供应商评估与选择
建立全面的供应商评估体系,包括质量、价格、交货期、服务等多个方面,确保选择最合适的供应商
(2)供应商关系管理
与供应商建立长期稳定的合作关系,加强沟通和协作,提高采购效率和质量
(3)供应商优化与整合
定期对供应商进行评估和调整,优化供应商结构,降低采购风险和成本
l 采购流程优化与改进
(1)采购流程梳理
对现有采购流程进行全面梳理,识别存在的问题和瓶颈,为优化和改进提供依据
(2)采购流程优化
针对梳理出的问题,制定优化措施,比如:简化流程,提高自动化程度、加强跨部门协作等,提高采购效率和质量
(3)采购流程监控与持续改进
建立采购流程监控机制,及时发现并解决问题,确保采购流程的持续改进和优化
l 采购成本控制与降低
(1)采购成本分析:对采购成本进行深入分析,识别成本构成和影响因素,为成本控制提供依据
(2)采购成本控制措施:制定针对性的采购成本控制措施,比如降低采购成本,提高采购效率,减少浪费等,确保采购成本的有效控制
(3)采购成本降低策略:通过采用先进的采购技术和管理方法,如集中采购,电子采购,供应链管理等,降低采购成本,提高采购效率
搭建采购绩效指标体系注意事项
没有明确搭建指标体系的目标,抓不住重点
工作中最常见的情况是你的报表是领导给你的指标,你只是负责定时更新报表。但是为什么这样做报表?做完了报表给谁看?其实你是不清楚的。要清楚这些,一定要知道一级指标是什么。
指标之间没有逻辑关系
如果不按照业务流程来建立指标体系,虽然指标很多,但是指标之间没有逻辑关系。以至于出现问题的时候,找不到对应的业务节点是哪个,没办法解决问题。
拆解的指标没有业务意义
有的报表上的指标很丰富,但是却没有实际的业务意义,导致报表就是一堆“没有用”的数字。
例如:在销售部门,最关注的是销售目标有没有达成,现在达成了多少,接下来的每天应该达成多少,哪些些区域达成最高,哪些区域达成最低。如果不围绕这个业务目标拆解指标,而是随意把指标拆解为用户年龄、性别,这就与业务没有任何关系,只是为了拆解而拆解。
一个人就完成了指标体系和报表,缺乏和业务沟通
建立指标体系不是1个人能够完成的,需要业务部门(市场、运营、产品等部门统称为业务部门)、数据部门(这里把数据分析师所在的部门统称为数据部门)、开发部门相互之间进行协作。
业务部门会不断提出新的业务需求。如果业务部门认可数据部门做出的分析报告,并希望以后可以随时查询到相关的数据,那么数据部门会把数据产品化,也就是协助开发部门把数据产品做进公司后台系统,一般形式就是报表。
/
/







