
关于发布《进口废物管理目录》
(2017年)的公告
根据《中华人民共和国固体废物污染环境防治法》《控制危险废物越境转移及其处置巴塞尔公约》《固体废物进口管理办法》和有关法律法规,环境保护部、商务部、发展改革委、海关总署、质检总局对现行的《禁止进口固体废物目录》《限制进口类可用作原料的固体废物目录》和《非限制进口类可用作原料的固体废物目录》进行了调整和修订:
将来自生活源的废塑料(8个品种)、未经分拣的废纸(1个品种)、废纺织原料(11个品种)、钒渣(4个品种)等4类24种固体废物,从《限制进口类可用作原料的固体废物目录》调整列入《禁止进口固体废物目录》。
本公告自2017年12月31日起执行。环境保护部、商务部、发展改革委、海关总署、质检总局2014年第80号公告,环境保护部、商务部、发展改革委、海关总署、质检总局2017年第3号公告同时废止。
特此公告。
附件:
1.禁止进口固体废物目录
2.限制进口类可用作原料的固体废物目录
3.非限制进口类可用作原料的固体废物目录
环境保护部
商务部
发展改革委
海关总署
质检总局
2017年8月10日
抄送:各省、自治区、直辖市环境保护厅(局)、商务主管部门、发展改革委,海关总署广东分署、各直属海关,各直属出入境检验检疫局,新疆生产建设兵团环境保护局、商务局、发展改革委,环境保护部固体废物与化学品管理技术中心。
环境保护部办公厅2017年8月16日印发
附件1. 禁止进口固体废物目录
(图片可点击放大查看)












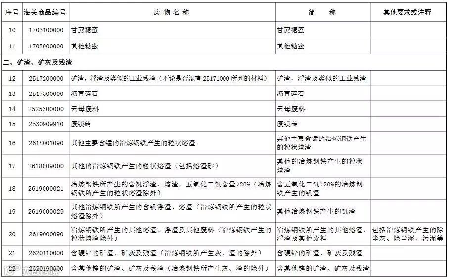
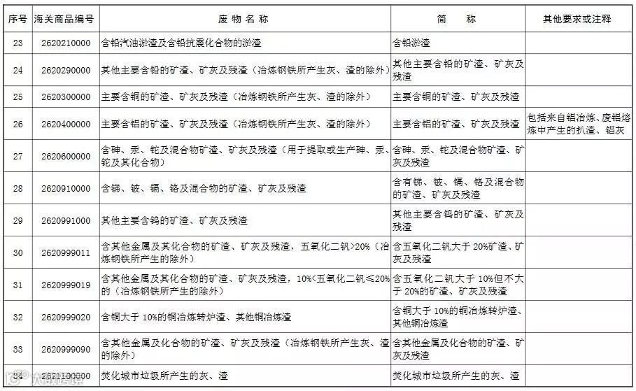
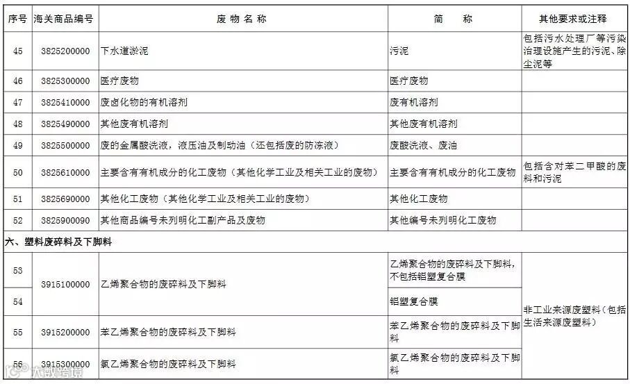
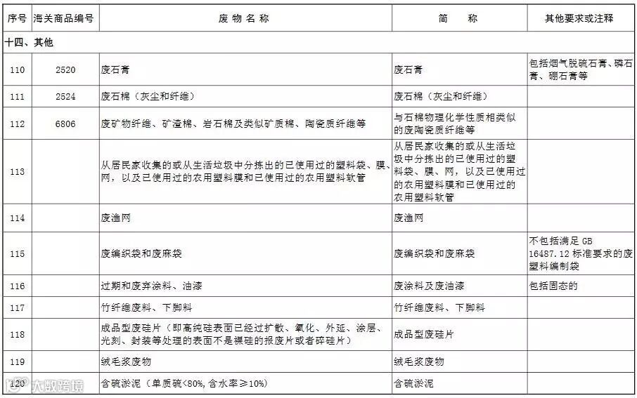
附件2.限制进口类可用作原料的固体废物目录
(图片可点击放大查看)



附件3.非限制进口类可用作原料的固体废物目录
(图片可点击放大查看)


声明:内容来源环保部网站,由第八元素整理,转载请注明出处。

1.塑料老板注意了!税务大数据比对,下半年继续清查个人全部银行账户!
如果您是塑料产业链上下游相关企业
欢迎加入第八元素塑料交流群
请长按识别二维码加群主微信
并备注:姓名-职位-公司名称



