搜索
首页
大数快讯
大数活动
服务超市
文章专题
出海平台
流量密码
出海蓝图
产业赛道
物流仓储
跨境支付
选品策略
实操手册
报告
跨企查
百科
导航
知识体系
工具箱
更多
找货源
跨境招聘
DeepSeek
首页
>
价格变动公示!
>
0
0
价格变动公示!
利川人和燃气
2019-04-26
0
导读:转载发市发改局文件:利发改价格【2019】1号
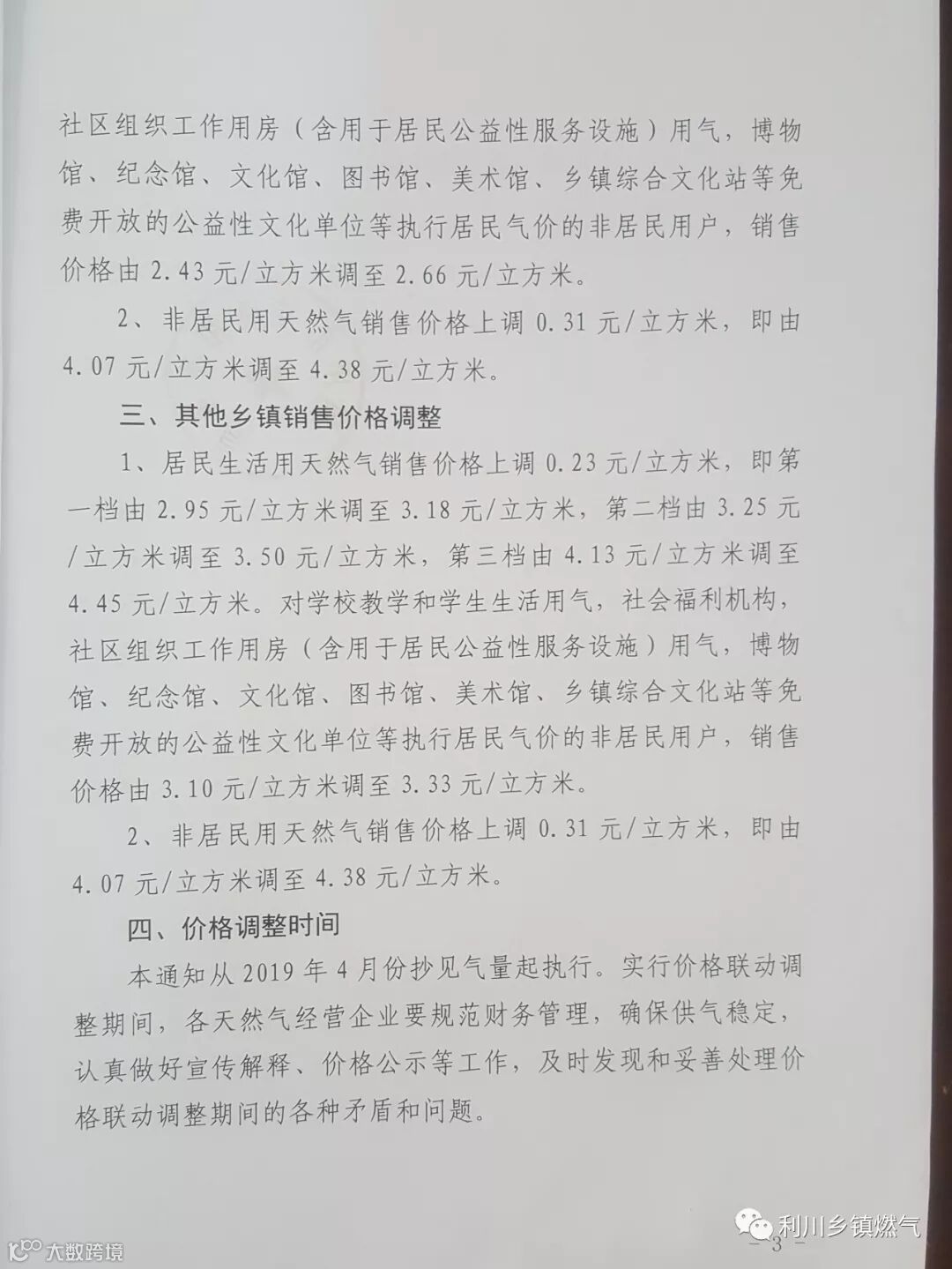
转载发市发改局文件:利发改价格【2019】1号
【声明】内容源于网络
0
0
利川人和燃气
建立企业与用户的双向沟通,方便用户自助缴费、圈存气量;自助查询缴费情况;时时发布公司动态信息、安全相关知识、通知及告之事项。
内容
125
粉丝
0
关注
在线咨询
利川人和燃气
建立企业与用户的双向沟通,方便用户自助缴费、圈存气量;自助查询缴费情况;时时发布公司动态信息、安全相关知识、通知及告之事项。
总阅读
0
粉丝
0
内容
125
在线咨询
关注