搜索
首页
大数快讯
大数活动
服务超市
文章专题
出海平台
流量密码
出海蓝图
产业赛道
物流仓储
跨境支付
选品策略
实操手册
报告
跨企查
百科
导航
知识体系
工具箱
更多
找货源
跨境招聘
DeepSeek
首页
>
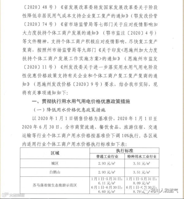
通知:关于阶段性优惠价格执行的事项
>
0
0
通知:关于阶段性优惠价格执行的事项
利川人和燃气
2020-06-03
0
导读:根据利川市发展和改革局和利川市市场监督管理局联合下发,利发改价格【2020】3号文件《关于进一步落实用水用气用电阶段性优惠价格政策支持个体工商户复工复产复商的通知》的相关精神,我公司辖区内天然气用户中
关于阶段性优惠价格执行事项的通知
【声明】内容源于网络
0
0
利川人和燃气
建立企业与用户的双向沟通,方便用户自助缴费、圈存气量;自助查询缴费情况;时时发布公司动态信息、安全相关知识、通知及告之事项。
内容
125
粉丝
0
关注
在线咨询
利川人和燃气
建立企业与用户的双向沟通,方便用户自助缴费、圈存气量;自助查询缴费情况;时时发布公司动态信息、安全相关知识、通知及告之事项。
总阅读
0
粉丝
0
内容
125
在线咨询
关注