核心观点:中央经济工作会议12月10日至11日在北京举行。与12月政治局会议表态相比,中央经济工作会议通稿对2026年经济工作给出了更加详实的方案。首先,直面困难挑战,会议明确指出国内供强需弱突出,并对楼市和投资增速转负给予了充分关注,体现了实事求是的思想。其次,宏观政策要求“跨”“逆”结合,货币政策表态更加积极,美联储降息周期和人民币稳步升值背景下,货币政策空间打开。第三,统筹内外均衡,在外部压力暂缓的时间窗口,会议要求苦练内功应对外部挑战,鼓励高质量、可持续发展,抓紧补齐短板、提升科技实力。相较政治局会议而言,中央经济工作相对积极,“货币政策先行+财政政策维持”组合下,债市更加受益,股票更多呈现结构性牛市特征,关注国际科创中心、主要海湾整体规划等主题机会。
一、直面困难挑战,实现良好开局。会议直面我国经济发展中老问题和新挑战,指出国内供强需弱矛盾突出和重点领域风险隐患较多,体现出较为实事求是的态度。明年宏观政策有望保持连续性平稳性,推动经济实现质的有效提升和量的合理增长,实现“十五五”良好开局。其一,直面困难挑战,要聚焦国内提质增效,实现“十五五”良好开局。会议延续12月政治局会议表述,强调要“坚持稳中求进、提质增效”。明年是“十五五”开局之年,要直面困难挑战,聚焦国内提质增效,实现“十五五”良好开局。其二,统筹内外均衡,把握“逆”“跨”力度,以确定性拥抱不确定性。无论是房地产市场供求关系新形势,还是地方政府债务问题,显然都不是单纯的周期性问题,而更多是结构性问题。“十五五”时期,宏观政策不仅要以“逆周期平抑经济短期的周期性波动,更要以“跨周期”着力处理中长期的结构性问题。要以“我”为主,把握好“逆”“跨”力度,以确定性应对不确定性。其三,预计“十五五”时期经济增长预期目标为5%左右,与2035年远景目标相匹配。我们认为,“十五五”时期应设定尽可能高的GDP增速目标,一方面释放稳增长信号,同时也为后续留足空间,另一方面也是实现2035年远景目标的基础。“十五五”时期GDP年均增长目标或设定为5.0%左右。预计明年5%的经济增长目标有望维持,关注明年两会对GDP目标的制定。
二、统筹内外均衡,坚持苦练内功。中央以“五个必须”对新形势下经济工作的重点着力进行新的概括。相较2024年的“四个必须统筹”提法,本次会议的表述更加突出对经济发展内在潜能与内生动力的重视。这种变化背后,是对国际环境阶段性改善与国内经济运行态势的综合研判。在当前大国博弈阶段性缓和、外部压力相对可控的窗口期,中央重点提出“必须以苦练内功来应对外部挑战”,强调在保持经济运行稳健、稳住增长基本盘的前提下,更要抓住机遇补齐短板、增强科技实力、提升治理效能,夯实经济长期高质量发展的内生基础。这体现了政策在稳与进、短期与长期、内外之间的动态统筹,也是推动“十五五”实现良好开局、应对未来不确定性的重要战略判断。具体来看,基于政策支持、改革创新提升治理效能和投资于人可能是修炼“内功”的两大抓手。
三、货币灵活高效,再提降准降息。货币政策的表述延续适度宽松的基调,明确提出“把促进经济稳定增长、物价合理回升作为货币政策的重要考量”,并具体指出“灵活高效运用降准降息”,释放货币宽松的积极信号,2026年宏观政策的逆周期发力可能依然表现为货币政策先行,降准降息落地时点可能早于市场预期。货币宽松的路径将围绕三条主线展开:一是,通过公开市场买卖国债、买断式逆回购等工具保持流动性充裕,积极配合财政协同发力以达到“促进经济稳定增长、物价合理回升”;二是,稳预期(外部)、稳就业(内部)、稳市场(金融)。一方面提高忧患意识,如果中美博弈再遇波折,货币政策将有望先行发力提振预期。另一方面强化底线思维,如果结构性失业压力加大,将推动货币政策宽松落地。同时,金融市场的风险亦有可能触发政策落地;三是,美联储在12月如期实施降息并开始购买短期国债,美联储官员在新闻发布会中的表态温和偏鸽。这为中国货币政策宽松的实施带来更大的政策空间。预计全年会有1-2次降息,总计调降政策利率10-20BP,从而引导LPR下行,并传导至贷款、存款利率的进一步下行。全年50BP的降准亦有望落地。
四是财政保持强度,优化支出方向。在政治局会议提出“继续实施更加积极的财政政策”基础上,中央经济工作会议对财政重点发力和政策方向做了进一步工作部署。相较于去年明确的政策转向,例如“提高”、“增加”等字眼,本次会议释放的是政策保持连续性稳定性的信号,例如“保持必要”、“优化”等字眼,体现政策从“增量扩张”到“存量优化”的必然转向。从赤字、债务规模来看,预计2026年狭义赤字率或在4.0%左右,预算内财政赤字规模大致在12.5万亿左右,对应广义赤字率8.5%左右。从支出方向上看,“两新”政策有望延续,更多向服务消费领域倾斜;“两重”项目将更紧密围绕“十五五”规划开局,加快一批重大标志性工程落地;专项债发行进度可能进一步前置, 民生导向继续凸显,“投资于人”持续加力。我们认为,2026年财政政策的基调是保持积极财政政策连续性稳定性的同时侧重于支出方向的优化。
五是坚持内需主导,提振消费、基建。扩大内需作为重点任务之首,重点从“提振消费”和“保持投资合理增长”两方面发力。消费方面,政策着眼更重中长期,尤其提高对于服务消费的重视程度。以旧换新政策更注重量的提升,未来促消费政策的重点或将不在于直接补贴,而在于从中长期提升居民消费能力。一是加大“投资于人”力度(托育、教育、养老等),二是提高财政支出中文旅、体育、文化的比重。投资方面,基建投资合理增长不是规模的简单扩大,而是“稳住总量+结构升级+更重中央引领”。2026年有望增加超长期特别国债对于“两重”项目的支持力度,随着两会公布“十五五”期间重大项目建设规划,基建将面临项目和资金双充足局面。
六、建设科创中心,力争并跑领跑。坚持创新驱动,加快建设高水平科技自立自强。经济工作会议首次提出要建设北京(京津冀)、上海(长三角)、粤港澳大湾区国际科技创新中心,形成全球领先的科技创新高地,资源的集中可以加速科技成果转化、产业化和规模化,还能带动周边区域创新生态和高端人才聚集,为先进制造业、新兴产业等发展提供持续动力。与此同时,实施新一轮重点产业链高质量发展行动,接力大规模设备更新政策,推动产业智能化、绿色化、融合化。同时会议指出坚持“双碳”引领,推动全面绿色转型。重点关注电动汽车、光伏、储能、智能电网等产业链。
七、加大改革力度,提振企业信心。当下财政、货币等宏观政策主要起到了稳定预期的作用,而推动经济运行和市场预期持续向好,需要进一步增强改革与政策的协同效应。要坚持改革攻坚,加快落实三中全会各项改革举措,加快构建高水平社会主义市场经济体制,提振企业信心,增强高质量发展动力活力。明年改革重点主要有以下几方面。一是制定全国统一大市场建设条例,深入整治“内卷式”竞争。二是充分激发各类经营主体活力。制定和实施进一步深化国资国企改革方案;完善民营经济促进法配套法规政策。加紧清理拖欠企业账款。推动平台企业和平台内经营者、劳动者共赢发展。三是拓展要素市场化改革试点。四是持续深化资本市场投融资综合改革。增强资本市场吸引力,持续鼓励和引导国内外资金进入中国资本市场,完善基础制度,夯实稳市制度;增强资本市场的包容性,满足科创企业、中小企业的直接融资需求;创新科技金融服务;深入推进中小金融机构减量提质。五是坚持合作共赢理念,积极扩大自主开放。本次会议进一步表述为“坚持对外开放,推动多领域合作共赢”,体现的是“更好统筹国内经济工作和国际经贸斗争”的战略抉择,在复杂多变的国际环境中我国始终坚持合作共赢的坚定理念。2026年是“十五五”规划开局之年,多领域合作共赢重点布局三大方向:其一,稳步推进制度型开放,有序扩大服务领域自主开放。其二,鼓励支持服务出口,积极发展数字贸易、绿色贸易。其三,拓展双向投资合作空间,引导产业链供应链合理有序跨境布局。
八、区域联动发展,建设海洋强国。区域经济延续政治局会议精神,以区域联动发展、优势互补各展所长为主线,重点部署四方面工作。一是从城和乡的角度提出促进城乡融合发展,重点是统筹推进以县城为重要载体的城镇化和乡村全面振兴。二是促进区域联动发展。重点是加强京津冀、长三角、珠三角等主要城市群的联动,并深化跨行政区合作破解区域联动发展难题。三是注重陆海联动,建设海洋强国。重点是借鉴纽约湾区等建设经验从摸清海湾家底、大力发展海洋清洁能源等绿色产业、推进沿海港口群优化整合、在海洋牧场等领域加强科技自主创新等方面加强海湾整体规划。四是将国家战略所需与经济大省所能结合,支持经济大省挑大梁。重点是加强土地、能源、数据等要素保障,支持在推动科技创新和产业创新融合上打头阵,在改革开放、落实国家重大战略等方面先行先试。
九、强化底线思维,坚持民生为大。本次会议对“守住底线”也给予了重点关注,再次重申“四稳”——着力稳就业、稳企业、稳市场、稳预期,对于就业、教育、就医、养老、育儿等方面都给予了深入关切。其中,育儿方面明确提出了“努力稳定新出生人口规模”的要求,对育儿与人口问题的表述更加主动和明确,或意味着人口支持政策从此前的“鼓励”阶段进入实质性出台政策稳定人口结构、保障长期发展的阶段。在住房、托育、教育、医疗等领域改革与支持措施有望更趋系统化,不再局限于生育补贴,或扩大至托育服务体系扩容、降低家庭教育成本、完善生育友好型就业制度、从而缓解家庭的生育成本、时间成本与机会成本。
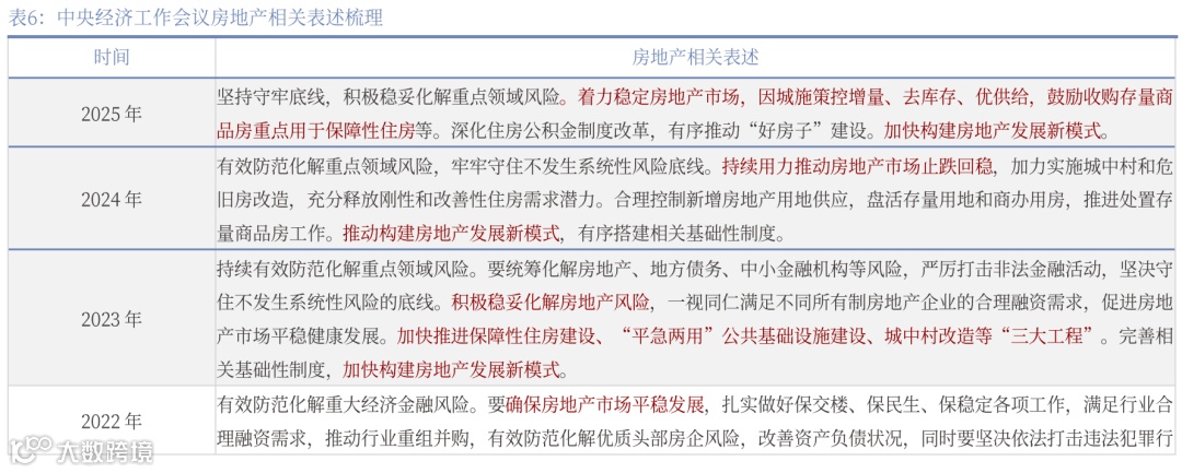
十、着力稳定楼市,积极化解风险。我们认为本次会议针对房地产的表述可以从以下两个方面理解:第一,房地产的表述依然出现在化解重点领域风险的部分,延续了2022年以来的做法。这意味着促发房地产政策出台依然来自底线思维,包括关系到民生的保交楼、重点房企债务问题以及居民按揭贷款违约率上行可能带来的房地产风险与金融风险的交叉传染等;第二,本次会议明确指出“着力稳定房地产市场”、“因城施策控增量、去库存、优供给”,房地产的调控政策框架依然是“房住不炒”+“因城施策”。展望2026年,房地产政策的放松路径,按照政策力度从小到大排序,可能包括三类:第一,因城施策调控政策的进一步放松,包括京沪限购限售进一步放开、购房契税优惠、2套房和1套房政策全面对齐等;第二,财政金融政策的进一步支持,包括财政对于房贷利率实施贴息、购房可用于个税抵扣、央行进一步降息从而引导房贷利率下行等;第三,地方政府因城施策继续实施商品房收储以去库存。值得关注的是如果来自底线思维的重大风险出现,也不排除房地产调控政策框架从“房住不炒+因城施策”过渡到“房住不炒+因城施策+中央兜底”,中央成立国储房公司,推出全国层面的商品房收储政策,但目前来看,房地产政策意在托底而非强刺激,这种政策推出的概率仍然偏低。以上三类政策的政策力度由小及大,政策效果也是从小到大,发生概率却是由大及小。针对城市更新,本次会议的表述为从2024年中央经济工作会议的“大力实施城市更新”过渡为“高质量推进城市更新”,延续2025年7月政治局会议“落实好中央城市工作会议精神,高质量开展城市更新”的提法。
风险提示:外部环境超预期变化的风险;地缘政治局势超预期的风险;对部分领域政策精神理解不到位的风险;政策落地不及预期的风险。
正文
一、 直面困难挑战,实现良好开局
本次中央经济工作会议直面我国经济发展中老问题和新挑战,指出国内供强需弱矛盾突出和重点领域风险隐患较多。我们认为,这说明中央对当前及未来经济形势有清晰认识,体现出较为实事求是的态度。“十五五”时期是基本实现社会主义现代化夯实基础、全面发力的关键时期,是我国应对“两个变局,一个飞跃”,全面塑造战略优势的重要阶段,要确保基本实现社会主义现代化取得决定性进展。2026年是“十五五”开局之年,要聚焦国内提质增效,赢得“十五五”良好开局。展望2026年,我们认为,明年宏观政策有望保持连续性平稳性,推动经济实现质的有效提升和量的合理增长,赢得“十五五”良好开局。考虑到“十五五”良好开局必要性,预计明年5%的经济增长目标有望维持,关注明年两会对GDP目标的制定。
其一,直面困难挑战,要聚焦国内提质增效,实现“十五五”良好开局。“十五五”时期是以高质量发展推进中国式现代化的关键时期。2024年12月中央经济工作会议指出要“坚持稳中求进、以进促稳”,本次中央经济工作会议延续12月政治局会议表述,强调要“坚持稳中求进、提质增效”。“十五五”规划建议稿将“坚持高质量发展”作为“十五五”时期经济社会发展必须遵循的“六个坚持”原则之一,并将“高质量发展取得显著成效”置于“十五五”时期经济社会发展的主要目标首位。尽管当前外部环境变化影响加深,国内供强需弱矛盾突出,重点领域风险隐患较多,但我国经济基础稳、优势多、韧性强、潜能大,长期向好的支撑条件和基本趋势没有改变。我国发展仍具有“特色社会主义制度、超大规模市场、完整产业体系、丰富人才资源”四大优势。明年是“十五五”开局之年,要直面困难挑战,聚焦国内提质增效,实现“十五五”良好开局。
其二,统筹内外均衡,把握“逆”“跨”力度,以确定性拥抱不确定性。虽然国际经贸斗争进入暂缓期,但具有长期性。中央经济工作会议继2023年12月政治局会议“强化宏观政策逆周期和跨周期调节”,延续12月政治局会议表述,强调要“加大逆周期和跨周期调节力度”。无论是房地产市场供求关系新形势的新提法,还是地方政府债务问题,显然都不是单纯的周期性问题,而更多是结构性问题。“十五五”时期,宏观政策不仅要以“逆周期平抑经济短期的周期性波动,更要以“跨周期”着力处理中长期的结构性问题。因此,我们认为,尽管国际经贸斗争暂缓,但百年变局加速演进,面对外部不确定性,要发扬历史主动精神,宏观政策要以“我”为主,把握好“逆”“跨”力度,切实提升宏观经济治理效能,推动经济实现质的有效提升和量的合理增长,以确定性应对不确定性。
其三,预计“十五五”时期经济增长预期目标为5%左右,与2035年远景目标相匹配。“十四五”规划和2035年远景目标纲要,没有设定量化的GDP增速目标,但提出要在2035年基本实现社会主义现代化的目标,人均GDP要达到中等发达国家水平。二十届四中全会再次强调2035年“人均国内生产总值达到中等发达国家水平”。我们认为,“十五五”时期应设定尽可能高的GDP增速目标,一方面释放稳增长信号,同时也为后续留足空间,另一方面也是实现2035年远景目标的基础。综合来看,我们认为,考虑到“十五五”时期我国发展面临的复杂环境,“十五五”时期GDP年均增长目标设定为5.0%左右。关注明年“十五五”规划纲要对“十五五”时期GDP增长目标设定。
二、 统筹内外均衡,坚持苦练内功
在今年中央经济工作会议的规律性认识部分,中央以“五个必须”对新形势下经济工作的重点着力进行新的概括。相较2024年的“四个必须统筹”提法,本次会议的表述更加突出对经济发展内在潜能与内生动力的重视。这种变化背后,是对国际环境阶段性改善与国内经济运行态势的综合研判。在当前大国博弈阶段性缓和、外部压力相对可控的窗口期,中央重点提出“必须以苦练内功来应对外部挑战”,强调在保持经济运行稳健、稳住增长基本盘的前提下,更要抓住机遇补齐短板、增强科技实力、提升治理效能,夯实经济长期高质量发展的内生基础。这体现了政策在稳与进、短期与长期、内外之间的动态统筹,也是推动“十五五”实现良好开局、应对未来不确定性的重要战略判断。具体来看,基于政策支持、改革创新提升治理效能和投资于人可能是修炼“内功”的两大抓手。
其一,必须坚持政策支持和改革创新并举,必须做到既“放得活”又“管得好”,体现了中央在宏观政策与微观活力之间的协调思路。一方面,通过政策支持和改革创新的协同发力,能够进一步激发市场主体活力、推动企业创新从而加速产业升级;另一方面,“管得好”和2024年经济工作会议“管得住”的表述相比,更强调治理效能和制度完善,以规则和制度引导市场健康发展,确保经济运行稳定有序。在统筹国内经济和国际经贸的背景下,政策既要稳住外部冲击下的基本盘,又要抓住内需扩张和产业升级的窗口期。展望2026年,实现这一目标的核心举措可能集中在两方面:一是加大逆周期和跨周期调节力度,提升宏观经济治理效能;二是继续优化政策环境和制度安排,保障市场公平竞争同时激发市场活力,为高质量发展提供坚实支撑。
其二,必须坚持投资于物和投资于人紧密结合,体现了中央对增强经济内生动能和改善民生福祉的系统考量。“投资于人”这一提法首次出现在今年政府工作报告中,释放出宏观政策更加重视民生导向的重要信号。在土地财政向新质生产力转型的过程中,“投资于人”成为培育新质生产力、增强经济内生动力的关键支点。一方面,通过教育、医疗、社会保障和公共服务等持续投入,提升居民收入、激发消费意愿,促进内需扩大和经济大循环畅通;另一方面,知识技能的积累和创新活力的激发能够推动全要素生产率提升,带动产业升级和技术进步,为高质量发展提供支撑。
三、 货币灵活高效,再提降准降息
(一)支持性的货币政策将延续适度宽松的基调
货币政策的表述延续适度宽松的基调,延续12月政治局会议的表述。当下的适度宽松主要包括三个政策内涵:第一,金融总量合理增长,主要指向社会融资规模、广义货币供应量的增速保持在合理水平。第二,货币政策框架是内外兼顾下的相机抉择,基于货币政策最终目标排序的改变,货币政策工具的运用相应做出动态调整。第三,支持性的货币政策取向。我们认为支持性的货币政策有价和量两层含义。从量来看,指向2026年社会融资规模、广义货币供应量的增速有望保持在合理水平。从价来看,指向实际利率需低于自然利率。当前的实际利率依然显著高于自然利率,仍需进一步调降。
(二)货币政策实施宽松的三条主线
中国货币政策实行多目标制,框架则是内外均衡下的相机抉择。我们预计2026年中国经济有望保持稳定增长,物价也将呈现温和回升的态势。同时,人民币汇率将呈现稳健升值。在此背景下,货币政策的首要目标将是充分就业和金融稳定。货币政策的首要目标将是充分就业和金融稳定。
货币宽松的路径将围绕三条主线展开:一是,通过公开市场买卖国债、买断式逆回购等工具保持流动性充裕,积极配合财政协同发力。2026年地方政府化债、中央政府杠杆率将稳步提升的背景下,将更加强调宏观政策一致性,货币政策将保持流动性充裕以配合政府债券发行。货币财政协同发力促进经济增长、充分就业及物价合理回升;二是,稳预期(外部)、稳就业(内部)、稳市场(金融)。一方面提高忧患意识,如果中美博弈再遇波折,货币政策将有望先行发力提振预期。另一方面强化底线思维,如果结构性失业压力加大,将推动货币政策宽松落地。同时,金融市场的风险亦有可能触发政策落地。三是,美联储在12月如期实施降息并开始购买短期国债,美联储官员在新闻发布会中的表态温和偏鸽。这为中国货币政策宽松的实施带来更大的政策空间。
(三)货币宽松的实施路径
降息:预计全年会有1-2次降息,总计调降政策利率10-20BP,从而引导LPR下行,并传导至贷款、存款利率的进一步下行。从924以来央行调降政策利率的同时,重视引导存款利率和贷款利率的同步调降,实际上就是保持银行合理净息差,推动商业银行资产端和负债端利率保持更为合理的比价。
降准:全年50BP的降准仍有望落地。我们认为这背后的长期逻辑包括两个:1、中国货币政策调控逐步由数量型转向价格型,间接融资转向直接融资;2、节约银行成本,减轻来自银行净息差的压力。
公开市场国债买卖:央行已重启国债买入,我们预计国债买入将成为央行2026年实施货币宽松的重要路径。
结构性货币政策工具的扩张:2026年聚焦科技、消费、外贸、楼市、股市、资本市场,有望继续创设或优化现有结构性货币政策工具。
四、 财政保持强度,优化支出方向
在政治局会议提出“继续实施更加积极的财政政策”基础上,中央经济工作会议对财政重点发力和政策方向做了进一步工作部署。相较于去年明确的政策转向,例如“提高”、“增加”等字眼,本次会议释放的是政策保持连续性稳定性的信号,例如“保持必要”、“优化”等字眼,体现政策从“增量扩张”到“存量优化”的必然转向。从赤字、债务规模来看,预计2026年狭义赤字率或在4.0%左右,预算内财政赤字规模大致在12.5万亿左右,对应广义赤字率8.5%左右。从支出方向上看,“两新”政策有望延续,更多向服务消费领域倾斜;“两重”项目将更紧密围绕“十五五”规划开局,加快一批重大标志性工程落地;专项债发行进度可能进一步前置, 民生导向继续凸显,“投资于人”持续加力。我们认为,2026年财政政策的基调是保持积极财政政策连续性稳定性的同时侧重于支出方向的优化。
一是更加积极的财政政策将保持政策连续性、稳定性。本次会议延续了“更加积极”的基调,对2026年财政政策逆周期和跨周期扩张的态度和力度均是积极且明确的。在2025年财政政策更加积极、接续发力的基础上,会议强调要“保持必要的财政赤字、债务总规模和支出总量”,与往年相比,积极财政政策保持政策连续性稳定性这一战略主动性明显增强。
从赤字、债务规模来看:2026年一般公共预算支出增速保持平稳或在5%左右,按照目前税收和非税收入水平测算,对应狭义赤字率或在4.0%左右(一般债+普通国债合计5.9万亿元左右);专项债扩容、扩围基础上,明年专项债额度有望提升至4.8至5万亿元左右;超长期特别国债明年发行规模或增至1.5万亿元左右,特别国债补充商业银行一级资本总规模或在2000亿元左右。以上合计预算内财政赤字规模大致在12.5万亿左右,对应广义赤字率8.5%左右。此外,此前安排的3年6万亿化债额度中,2026年最后2万亿化债有望提速发行,后续不排除增加化债额度的可能性,其他广义财政政策工具或包括2025年新设立的新型政策性金融工具有可能续作(约2000-3000亿)、PSL(约5000亿)等。
二是保持支出强度的同时,强调政策工具使用的规范性。会议提出,要“优化财政支出结构,规范税收优惠、财政补贴政策”。结合此前财政部部长蓝佛安发表的署名文章《发挥积极财政政策作用》中指出,要规范税收优惠和财政补贴政策,推动解决地方保护和“内卷式”竞争等问题。当前部分地区为招商引资,滥用税收优惠和财政补贴政策,强调政策工具使用规范的核心目的在于通过统一规则促进公平竞争。即在“更加积极”的基调下,要防止政策工具异化,进一步提升财政资源的使用效率。
三是直面投资下滑的紧迫性,中央主导投资增速有望加速。去年年底中央经济工作会提出“适度增加中央预算内投资”,本次会议提出“推动投资止跌回稳,适当增加中央预算内投资规模”,表明高层已经关注到投资增速自2025年下半年以来持续下行的严峻态势,在强调加大逆周期和跨周期调节力度的政策基调下,中央投资作为政府投资的“先手棋”,能快速形成实物工作量,更快起到推动投资止跌回稳的作用,发挥逆周期和跨周期调节的托底作用。
四是支出结构优化,进度前置。在去年年底中央经济工作会提出“持续支持“两重”项目和“两新”政策实施,增加地方政府专项债券发行使用”之后,2025年发行1.3万亿超长期特别国债用于“两重、两新”(2024年1万亿),新增4.4万亿地方专项债规模(2024年为3.9万亿)。本次会议提出“优化实施“两新”、“两重”项目,优化地方政府专项债券用途管理”,我们认为这是政策从“增量扩张”到“存量优化”的必然转向。预计2026年在保证广义财政支出强度的基础上,“两新”政策或在此前基础上扩展补贴品类,全链条、全场景覆盖更多生活消费领域;“两重”项目将更紧密围绕“十五五”规划开局,加快一批重大标志性工程落地,既有利于全方位扩大国内需求,也有助于推动投资止跌回稳;2026年专项债发行进度可能进一步前置,可能呈现以下情形:(1)项目储备明显提前,与2025年申报相比,2026年专项债券申报提前了2个月,充分体现了“早储备、早申报、早见效”的政策导向;(2)一季度可能出现高峰,提前批额度大概率在2026年一季度集中发行,形成全年首个发行高峰,确保基建投资早开工、早见效;(3)持续支持化债。提前下达额度除支持项目建设外,还将继续用于化解存量隐性债务和解决政府拖欠账款。
五是民生导向继续凸显,“投资于人”持续加力。会议提出,“必须坚持投资于物和投资于人紧密结合”。“十四五”以来,民生领域财政投入占全国一般公共预算支出达70%以上,2025年国家安排财政资金1000亿元用于育儿补贴,200亿元用于免除学前教育,2026年推动更多资金资源投资于人、服务民生这一政策导向将会延续强化
五、 坚持内需主导,提振消费、基建
会议强调,要“坚持内需主导,建设强大国内市场”。全方位扩大内需是明年经济工作首要任务,重点从“提振消费”和“保持投资合理增长”两方面发力。
消费方面,政策着眼更重中长期。与2023—2024年中央经济工作会议中“大力提振”、“培育扩大”的表述相比,2025年中央工作会议定调为“深入”与“优化”,强调“深入实施提振消费专项行动”、“优化两新政策实施”,尤其提高对于服务消费的重视程度。2026年将延续2024年以来的消费品以旧换新政策,但与规模扩张相比,更注重质量的提升,未来促消费政策的重点或将不在于直接补贴,而在于从中长期提升居民消费能力。一是加大“投资于人”力度(托育、教育、养老等),缓解家庭长期支出压力,制定实施城乡居民增收计划,推动低收入群体消费潜力的释放;二是提高财政支出中文旅、体育、文化的比重,通过国际赛事引进、演艺与文旅场景打造、体育与游戏产业发展,形成服务消费新引擎。
投资方面,要“推动投资止跌回稳”,保持投资合理增长。与消费类似,对“两重”项目的定调由24年的“大力”变为“优化”,同时“适当增加中央预算内投资规模”,基建投资合理增长不是规模的简单扩大,而是“稳住总量+结构升级+更重中央引领”。2026年是“十五五”开局之年,有望增加超长期特别国债对于“两重”项目的支持力度,通过对国家安全、产业链韧性、新基建、能源水利交通等重大基础设施领域的顶层部署,形成投资引导效应,地方因地制宜多层次、多元化布局。随着两会公布“十五五”期间重大项目建设规划,基建将面临项目和资金双充足局面。
六、 建设科创中心,力争并跑领跑
本次中央经济工作会议提到“坚持创新驱动,加紧培育壮大新动能。制定一体推进教育科技人才发展方案。建设北京(京津冀)、上海(长三角)、粤港澳大湾区国际科技创新中心。强化企业创新主体地位,完善新兴领域知识产权保护制度。制定服务业扩能提质行动方案。实施新一轮重点产业链高质量发展行动。深化拓展‘人工智能+’,完善人工智能治理。创新科技金融服务。”
一是本次会议明确提出建设北京(京津冀)、上海(长三角)、粤港澳大湾区国际科技创新中心,是 “十五五”规划建议提到的“完善区域创新体系,布局建设区域科技创新中心和产业科技创新高地,强化国际科技创新中心策源功能” 的延伸。这一布局不仅整合了国内现有科技资源和产业基础,还通过国际化创新平台推动全球技术合作和高端要素集聚,为新动能培育提供空间和动力。资源的集中可以加速科技成果转化、产业化和规模化,还能带动周边区域创新生态和高端人才聚集,为先进制造业、新兴产业等发展提供持续动力。
二是实施新一轮重点产业链高质量发展行动,续接大规模设备更新。中央经济工作会议提出“实施新一轮重点产业链高质量发展行动”,我们认为这意味着此前开展的大规模设备更新和产业升级政策或将继续深化和拓展。回顾前一轮重点产业行动方案,主要集中钢铁、有色金属、石化、化工、建材、机械、汽车、电力装备、轻工、电子信息10大领域。未来,政策会进一步推进制造业核心装备更新、提升战略性新兴产业能力、优化产业链关键环节和补齐短板环节。
三是深化拓展“人工智能+”,完善人工智能治理。近年来,我国人工智能产业在国产模型、多模态融合、先进算力等方面取得重要突破,未来政策将推动人工智能技术从单一技术转变为赋能全社会、全生产流程的大规模通用技术,在应用方面抢占国际先机,为中国式现代化提供自主、坚实的数智化支撑。目前从上市公司资本开支来看,人工智能行业的研发增速和投资增速均显著高于制造业行业整体投资。因此预计2026年,人工智能投资竞赛将是制造业投资的重要拉动点之一。同时,人工智能治理也将随之进行,有助于规范算法应用、数据安全管理及伦理约束,确保AI技术健康发展。
四是科技金融支撑新动能发展。会议强调创新科技金融服务,未来或通过知识产权质押融资、科技保险、科创板和科技专项基金等手段,为企业研发和产业化提供资金支持。将有效缓解企业创新资金瓶颈,促进科研成果快速转化为产业和经济效益,为新动能提供长期稳定的资金保障。
五是坚持“双碳”引领,推动全面绿色转型。会议强调要深入推进重点行业节能降碳改造。在当前经济发展进入新阶段、制造业提质升级和新旧动能转换关键期,绿色低碳政策正成为推动产业优化、提升技术含量和增强国际竞争力的重要抓手。钢铁、化工、电力、水泥等高耗能行业,或继续通过技术改造、设备更新、智能化升级,实现单位产品能耗下降和排放减量。契合构建以先进制造业为骨干的现代化产业体系。同时,“新型能源体系建设与绿电应用扩大”意味着可再生能源、大型储能、智能电网等领域还会有更多空间,重点关注电动汽车、光伏、储能等产业链。未来我国仍将通过技术改造、能源结构优化、碳市场机制和绿色治理体系推动产业升级,实现从高耗能、高排放向低碳化、高附加值产业转型,为制造业高质量发展、新质生产力培育和新旧动能转换提供了政策支撑和动力源泉。
七、 加大改革力度,提振企业信心
中央经济工作会议延续12月政治局会议要求,强调要“坚持改革攻坚,增强高质量发展动力活力”,同时强调要“增强改革与政策的协同效应,推动经济运行和市场预期持续向好。”我们认为,当下财政、货币等宏观政策主要起到了稳定预期的作用,而推动经济运行和市场预期持续向好,需要进一步增强改革与政策的协同效应。需要抓住改革红利期,坚持改革攻坚,加快落实三中全会各项改革举措,加快构建高水平社会主义市场经济体制,提振企业信心,增强高质量发展动力活力。明年改革重点主要有以下几方面:
第一,以反内卷为抓手纵深推进全国统一大市场建设。建设全国统一大市场,是加快构建新发展格局,推动构建更加系统完备的高水平社会主义市场经济体制的重要支撑,有利于增强实现中国式现代化的内生动力。当前,全国统一大市场建设已迈入深水区,进入“纵深推进”新阶段。“内卷式”竞争已成为纵深推进全国统一大市场建设的主要障碍。纵深推进全国统一大市场建设是综合整治“内卷式”竞争的根本,反内卷将是纵深推进全国统一大市场建设破局重心,将为“十五五”期间产业结构升级与高质量发展奠定基础。要围绕“六个着力”重点任务集中攻关,把有利于统一大市场建设的各种制度规则“立起来”,把不利于统一大市场建设的各种障碍掣肘“破除掉”,清除顽瘴痼疾,推进全国统一大市场建设迈向纵深。
首先,制定全国统一大市场建设条例。2026年将加快研究制定全国统一大市场条例,进一步明确全国统一大市场的制度框架,为规制地方政府行为、明确行政行为边界提供法规制度依据。其次,加快落实“五统一、一开放”基本要求。“五统一、一开放”,即统一市场基础制度、统一市场基础设施、统一政府行为尺度、统一市场监管执法、统一要素资源市场,持续扩大对内对外开放。此外,“六个着力”推进全国统一大市场建设迈向纵深。一是着力整治企业低价无序竞争乱象。当前,我国部分行业深受“内卷式”竞争困扰,引发“劣币驱逐良币”,如果得不到及时有效整治,将成为制约产业升级与市场效率提升的关键症结。要以反内卷为抓手纵深推进全国统一大市场建设。微观主体上,要强化企业自我革命,坚持创新引领,着力提升创新能力。行业发展上,要加强对重点行业的产能治理。要强化行业自律,推动行业形成良性竞合生态格局;政策上,要完善产业布局顶层设计,加快低效落后产能,从源头上减少甚至杜绝“内卷式”竞争。二是着力整治地方政府采购招标乱象。整治地方政府采购招标是统一政府行为尺度的重要一环。重点整治最低价中标、以次充好、利益勾连等突出问题。规范政府采购和招标投标,加强对中标结果的公平性审查,健全企业正常申诉渠道,完善投诉处理机制。三是着力整治地方招商引资乱象。要制定全国统一的地方招商引资行为清单,明确鼓励和禁止的具体行为。建立健全规范的财政补贴政策体系。加强招商引资信息披露。对违规行为查实后要严肃处理。四是着力推动内外贸一体化发展。加强国内国际市场规则对接。探索实现内外贸政策支持的同频共振,缩小内外贸企业所享政策的差距;完善国内信用支付结算体系,保障内贸企业资金稳定流转;培育内外贸一体化示范企业;建设内外贸一体化综合服务平台;持续开展“外贸优品中华行”活动。五是着力补齐法规制度短板。修改完善招标投标法、价格法等法律法规,强化制度标准的刚性约束。持续开展规范涉企执法专项行动。推动深化财税体制改革。深化统计制度改革。六是着力纠治政绩观偏差。完善高质量发展考核体系和干部政绩考核评价体系,大力破除地方保护观念,从根本上改变唯GDP论英雄的考核体系。抓好违规招商引资、搞地方保护等突出问题整治,加大负面典型案例通报力度。
第二,充分激发各类经营主体活力。
一是制定和实施进一步深化国资国企改革方案。党的十八大开启了我国新一轮国有企业全面深化改革的新篇章。十多年来国企改革在理论和实践中的创新突破,为推进中国式现代化提供了强大动力和制度保障。特别是国企改革深化提升行动方案(2023-2025)推动国有企业改革在重要领域和关键环节取得突破性进展,有力促进了国有企业做强做优做大、在关键时刻发挥关键作用。新时代新征程上,新形势新任务对国有企业深化改革提出了新的更高要求。2026年,要以服务国家战略为导向,以提高核心竞争力和增强核心功能为重点,制定和实施进一步深化国资国企改革方案,充分发挥国资国企在高水平社会主义市场经济体制建设中的引领作用,推动国有资本和国有企业做强做优做大,充分发挥国有经济主导作用和战略支撑作用,助力中国式现代化行稳致远。
二是完善民营经济促进法配套法规政策,促进民营经济发展,恢复民企信心。民营经济是推进中国式现代化的生力军,是高质量发展的重要基础。当前,如何激发民营经济发展活力,促进民营经济发展壮大,具有重要意义。推动《民营经济促进法》走深走实;完善民营经济促进法配套法规政策,持续破除市场准入壁垒,完善产权保护、市场准入、公平竞争、社会信用等市场经济基础制度,全面落实公平竞争政策制度;加紧清理拖欠企业账款;开展规范涉企执法专项行动,切实维护经营主体合法权益,促进市场公平竞争,持续优化营商环境,为民营经济发展营造良好环境;
三是促进平台经济规范健康发展。发展平台经济事关扩内需、稳就业、惠民生,事关赋能实体经济、发展新质生产力,在做强国内大循环等方面发挥着重要作用。中央经济工作会议强调要“推动平台企业和平台内经营者、劳动者共赢发展。”我们认为,后续将加快建立适合平台经济特点的社保制度框架,推动平台企业和平台内经营者、劳动者共赢发展,改变算法模式下“平台独大”的发展模式,促进平台经济规范健康发展,更好发挥其在扩内需、稳就业、惠民生等方面的积极作用。
第三,拓展要素市场化改革试点。深化要素市场化配置改革,是建设全国统一大市场的关键环节,是构建高水平社会主义市场经济体制的重要内容,也是当前改革“难啃的硬骨头”。我国从1978年开始经济改革,核心是在发挥好政府作用的前提下,逐步构建产品市场和要素市场,提高资源配置效率。经过多年努力,产品市场市场化改革取得了巨大成绩,但仍然存在较多阻碍要素自由流动的体制机制障碍。二十届三中全会强调,要完善要素市场制度和规则,推动生产要素畅通流动、各类资源高效配置、市场潜力充分释放。“十五五”规划建议稿强调,要加快完善要素市场化配置体制机制,并做出具体部署。2025年9月,国务院开启第二轮要素市场化配置综合改革试点实施方案,提出两年内在北京城市副中心、苏南重点城市、杭甬温、合肥都市圈等10个具有良好改革基础且经济总量占全国四分之一的地区开展要素市场化配置综合改革试点。此次综合改革试点具有试点地区代表性强、要素领域覆盖全、更加注重改革系统集成协同高效、突出因地制宜等特点。后续将在10个要素市场化配置综合改革试点地区基础上,进一步拓展要素市场化改革试点区域,保证各类要素充分的流动性和竞争性,全面提升要素配置效率,推动经济高质量发展。
第四,持续深化资本市场投融资综合改革。“十五五”时期是资本市场迈向高质量发展的关键阶段。“十五五”规划建议稿,强调要提高资本市场制度包容性、适应性,健全投资和融资相协调的资本市场功能。中央经济工作会议再次强调要“持续深化资本市场投融资综合改革”。我们认为,把提振和发展资本市场作为经济转型的重要抓手,深化资本市场投融资综合改革,促进资本市场投资和融资功能相协调,将是资本市场制度建设重点。
一是增强资本市场吸引力,持续鼓励和引导国内外资金进入中国资本市场,完善基础制度,夯实稳市制度,促进股市走向“健康牛”。加快完善“长钱长投”的政策体系,打通中长期资金入市卡点堵点,推动保险资金、社保基金、养老保险基金等长期资金入市,为资本市场长期健康可持续发展注入增量资金。纵深推进公募基金改革,将“功能性建设”摆在首位,提升投资者获得感。要加强稳市机制建设。将不断完善证券、基金、保险公司互换便利以及股票回购增持再贷款两项支持资本市场的创新工具,维护资本市场稳定运行。同时,加快推出中国版“平准基金”,维护金融市场稳定。严格规范融资行为,完善发行上市、退市制度,强化信息披露,打击内幕交易,增强投资者信心。强化上市公司市值管理理念,鼓励国有企业将市值管理纳入核心战略,鼓励分红回购,积极回报股东。
二是增强资本市场的包容性,充分发挥资本市场的关键枢纽作用,满足科创企业、中小企业的直接融资需求。资本市场与新质生产力发展更加适配,增强资本市场制度的包容性、适应性,推动“支持科技十六条”“科创板八条”“并购六条”等政策措施落实落地,更好适应新质生产力要求。以服务新质生产力发展为着力点,改革优化股票发行上市和并购重组制度,持续拓宽科创企业、中小企业股权融资渠道,满足科创企业、中小企业的直接融资需求。创新科技金融服务。中央经济工作会议强调要“创新科技金融服务”,作为“五篇大文章”的首篇,“科技金融”体现了党中央对金融助力科技创新的高度重视。做好科技金融大文章,推动“科技-产业-金融”良性循环,是服务新质生产力的应有之义。创业投资方面,着力培育耐心资本,“投早、投小、投硬科技”;探索和优化股权投融资政策机制;完善科创债发行制度,不断增强发债支持力度。
三是深入推进中小金融机构减量提质。我们认为,在做强做优做大的目标下,后续中小金融机构通过兼并重组、提质增效等举措将加快,不断提升服务实体经济质效。
第五,坚持合作共赢理念,积极扩大自主开放。去年中央经济工作会议提出“扩大高水平对外开放,稳外贸、稳外资”,本次会议进一步表述为“坚持对外开放,推动多领域合作共赢”,体现的是“更好统筹国内经济工作和国际经贸斗争”的战略抉择,在复杂多变的国际环境中我国始终坚持合作共赢的坚定理念。2026年是“十五五”规划开局之年,多领域合作共赢重点布局三大方向:其一,稳步推进制度型开放,有序扩大服务领域自主开放。主动对接高标准经贸规则,推动规则、规制、管理、标准等制度型开放,拓展国际循环,扩大单边开放领域和区域,推动构建和维护公平公正、开放包容、合作共赢的国际经济秩序;大力发展服务贸易,完善跨境服务贸易负面清单管理制度。其二,鼓励支持服务出口,积极发展数字贸易、绿色贸易。推动贸易创新发展,优化升级货物贸易,拓展中间品贸易、绿色贸易;创新发展数字贸易,有序扩大数字领域开放,推动货物、服务、数字贸易三大支柱创新发展;其三,拓展双向投资合作空间,引导产业链供应链合理有序跨境布局。加强与共建国家战略对接,统筹推进重大标志性工程和“小而美”民生项目建设,高质量共建“一带一路”。
八、区域联动发展、建设海洋强国
会议延续12月政治局会议精神,以区域联动融合发展,优势互补各展所长为主线,重点从促进城乡联动融、推动区域联动、统筹陆海联动、支持经济大省挑大梁四方面部署明年经济工作:
一是以统筹推进以县城为重要载体的城镇化和乡村全面振兴为手段,促进城和乡的联动融合。县城是我国城镇体系的重要组成部分,也是城乡融合发展的关键支撑。本次会议延续以往会议精神,提出推动县域经济高质量发展,推进以县城为重要载体的城镇化建设。要培育发展县域特色优势产业、提升县域就业吸纳能力,完善实证设施体系、夯实县域运行基础与保障;强化医疗卫生、教育、养老托育等公共服务供给,改善县城民生福祉。
二是以重点城市群、跨行政合作为抓手,推动区域联动发展。会议延续政府工作报告、“十五五”规划建议精神,提出促进区域联动。依托区域协调发展战略、区域重大战略等区域发展战略,充分发挥不同区域比较优势,在联动中各展所长,可以不断缩小区域发展差距,实现协调发展。会议明确提出促进区域联动发展的两个方向,其一是加强重点城市群的协调联动,解决谁和谁联动的问题。以京津冀、长三角、珠三角、长江中游和成渝城市群为代表的城市群经济社会发展基础较好,示范带动作用也更强,有望进一步从基础设施硬联通、产业链和创新链协同联动方面进一步加力。其二是深化跨行政区合作,解决影响区域联动的深层次体制机制问题。重点是健全区域间规划统筹、产业协作、利益共享等机制。2023年11月1日广东省通过的全国首部“飞出地”地方性法规《广东省深汕特备合作区条例》是一个较好的立法参考。《条例》以立法的形式明确了深圳和汕尾的权责关系、治理模式、收益分配机制,提供了可复制的法律框架。如深圳市全面负责合作区建设并配合汕尾开展相关工作。通过利益共享、公共服务融合,推动产业转移,制度创新更加接近区域协同发展需求,为发达地区和欠发达地区开展区域合作中可能出现的协调难度大、政策不可预期等问题提供立法参考。
三是注重陆海联动,建设海洋强国。本次会议延续“十五五”规划建议稿和过往中央经济工作会议精神,关注海洋经济,提出加强主要海湾整体规划,推动海洋经济高质量发展。海湾经济是现代海洋经济发展的重要领域,内涵丰富、价值多元,需要系统研究,顶层设计,以引领海洋经济高质量发展。全球70%的主要港口位于海湾,60%的国际货物贸易集聚在海湾。当前我国具备良好交通区位及资源禀赋的大型海湾有11个,其中渤海海域3个(辽东湾、渤海湾、莱州湾)、黄海海域2个(胶州湾、海州湾)、东海海域3个(杭州湾、三沙湾、兴化湾)和南海海域3个(大亚湾、雷州湾、北部湾)。加强海湾经济发展研究规划可参考借鉴东京湾区、纽约湾区、旧金山湾区等世界级湾区建设经验,重点从摸清海湾家底、大力发展海洋清洁能源等绿色产业、推进沿海港口群优化整合、在海洋牧场等领域加强科技自主创新等方面加强海湾整体规划,建设海洋强国。
四是注重发挥重点区域增长极作用,支持经济大省挑大梁。自2022年政府工作报告首次提出“经济大省要充分发挥优势,增强对全国发展的带动作用”以来,支持经济大省挑大梁思路日益清晰。2022年7月政治局会议明确提出“经济大省要勇挑大梁”。本次会议再次明确提出支持经济大省挑大梁。经济大省挑大梁将国家战略“所需”与经济大省“所能”有机结合,对实现经济量的合理增长和质的有效提升均具有积极作用。中央层面主要抓手有三,其一是强化对重点区域土地、能源、环境、数据等要素保障。如加大超长期特别国债、地方政府专项债对经济大省等区域的支持力度,扩大专项债使用范围,在项目申报、资金分配等方面给予更多自主权。其二是支持重点区域在推动科技创新和产业创新融合上打头阵,如优先在重点区域布局国家战略科技力量和重大科学装置。其三是支持重点区域在改革开放、落实国家重大发展战略、促进全体人民共同富裕上先行先试。如加力支持深圳中国特色社会主义先行示范区、浦东社会主义现代化建设引领区、浙江共同富裕示范区、山东新旧动能转换综合试验区建设。
九、 强化底线思维,坚持民生为大
中央经济工作会议提到“要坚持民生为大,努力为人民群众多办实事。实施稳岗扩容提质行动稳定高校毕业生、农民工等重点群体就业,鼓励支持灵活就业人员、新就业形态人员参加职工保险。增加普通高中学位供给和优质高校本科招生。优化药品集中采购,深化医保支付方式改革。实施康复护理扩容提升工程,推行长期护理保险制度,加强对困难群体的关爱帮扶。倡导积极婚育观,努力稳定新出生人口规模。”体现出以底线思维保障经济社会稳定的政策取向。
在就业方面,会议将高校毕业生、农民工、灵活就业群体等作为重点对象,推出稳岗扩容提质行动,意在托住居民收入与消费能力的根基,确保社会稳定、提振信心,未来,我们认为将会有更多政策稳定就业,加强岗位扩容、技能培训、灵活就业规范化;在教育领域,通过优化资源布局、扩充高中学位与优质本科供给,缓解焦虑、提升社会流动性,契合“十五五”建议中的“推动高等教育提质扩容,扩大优质本科教育招生规模。”的目标;在就医与养老体系方面,通过医保支付改革、康复护理扩容和推进长期护理保险,着力提高供给效率,应对老龄化挑战。
尤其值得关注的是,会议对育儿与人口问题的表述更加主动和明确,提出要“努力稳定新出生人口规模”,或意味着人口支持政策从此前的“鼓励”阶段进入实质性出台政策稳定人口结构、保障长期发展的阶段。2024年出生人口录得954万人,连续三年低于1000万人,长期的低生育率势必影响我国劳动力结构以及带来一系列社会问题。因此未来政策不局限于生育补贴,或扩大至托育服务体系扩容、降低家庭教育成本、完善生育友好型就业制度、从而缓解年轻家庭的生育成本、时间成本与机会成本。
十、 着力稳定楼市,积极化解风险
我们认为本次会议针对房地产的表述可以从以下两个方面理解:第一,房地产的表述依然出现在化解重点领域风险的部分,延续了2022年以来的做法。这意味着促发房地产政策出台依然来自底线思维;第二,房地产的调控政策框架依然是“房住不炒”+“因城施策”。
(一)促发房地产政策出台依然来自底线思维
本次会议针对房地产的表述依然出现在化解重点领域风险的部分,延续了2022年以来的做法。这意味着促发房地产政策出台依然来自底线思维,包括关系到民生的保交楼、重点房企债务问题以及居民按揭贷款违约率上行可能带来的房地产风险与金融风险的交叉传染等。
(二)房地产的调控政策框架依然是“房住不炒”+“因城施策”
本次会议明确指出“着力稳定房地产市场”、“因城施策控增量、去库存、优供给”,房地产的调控政策框架依然是“房住不炒”+“因城施策”。
展望2026年,房地产政策的放松路径,按照政策力度从小到大排序,可能包括三类:
第一,因城施策调控政策的进一步放松,包括京沪限购限售进一步放开、购房契税优惠、2套房和1套房政策全面对齐等;
第二,财政金融政策的进一步支持,包括财政对于房贷利率实施贴息、购房可用于个税抵扣、央行进一步降息从而引导房贷利率下行等;截至2025年三季度末,我们计算的一线城市住宅租金回报率在1.78%,百城的租金回报率在2.37%,金融机构人民币贷款加权个人住房贷款利率为3.06%。如果财政对于居民住房贷款利率实施贴息,将有助于房价企稳。
第三,地方政府因城施策继续实施商品房收储以去库存。截至2025年10月,全国商品房待售面积为7.56亿平方米,虽然商品房库存在2025年总体处于下降趋势,但仍然位于历史高位。值得关注的是如果来自底线思维的重大风险出现,也不排除房地产调控政策框架从“房住不炒+因城施策”过渡到“房住不炒+因城施策+中央兜底”,中央成立国储房公司,推出全国层面的商品房收储政策,但目前来看,房地产政策意在托底而非强刺激,这种政策推出的概率仍然偏低。
以上三类政策的政策力度由小及大,政策效果也是从小到大,发生概率却是由大及小。
(三)高质量推进城市更新
针对城市更新,本次会议的表述为从2024年中央经济工作会议的“大力实施城市更新”过渡为“高质量推进城市更新”,延续2025年7月政治局会议“落实好中央城市工作会议精神,高质量开展城市更新”的提法。“城市更新”作为推进城市高质量发展的重要抓手,意味着着城市发展理念已从扩张式发展转向质量提升。
如需获取报告全文,请联系您的客户经理,谢谢!
本文摘自:中国银河证券2025年12月12日发布的研究报告《深度解读中央经济工作会议》
首席经济学家:章俊 S0130523070003
分析师:张迪 S0130524060001;詹璐 S0130522110001;吕雷 S0130524080002;赵红蕾 S0130524060005;铁伟奥 S0130525060002;路自愿 S0130525070001
研究助理:薄一程

