
1.2. VR 中的体现
2.1. 虚拟化工作场所团队
工作场所团队是现代企业的基础,推动协作、促进创新并提高生产力。过去 20 年来,协作技术的整合改变了组织利用虚拟化团队的方式。虚拟团队为全球企业提供了许多优势,但仍然面临着可能降低效率的挑战。VR可能成为某些团队互动的有效解决方案,它通过模拟面对面互动并提供临场感和沉浸感,从而增强沟通、团队凝聚力和信任建立。
VR 工作场所团队
由于 VR 具有独特的功能,将其用作促进虚拟团队的工具对组织具有巨大的潜力。它在虚拟团队中的应用可以增强协作、提高绩效并提高员工自主性,从而提高工作满意度和保留率。通过有效地利用 VR,组织可以发挥这项技术的潜力,确保它们在当今充满活力的市场中保持竞争力 。然而,在试图了解虚拟环境中的团队时,VR 研究遇到了许多障碍,导致缺乏明确的建议来确定最适合不同环境的团队 。
2.2. 团队经历
职场团队的一个重要方面是了解个人如何体验团队互动。我们旨在探索以下内容。
2.2.1. 感知效果
团队效能,也称为团队绩效,是指团队实现目标的能力。当团队高效时,它会为成员带来更好的结果,包括更高的满意度和承诺度,以及更好的团队工作成果。在本研究中,我们调查了个人在 VR 活动期间如何看待团队互动的有效性。
2.2.2. 知识共享
知识共享涉及团队成员之间信息、见解和专业知识的交换,通过显性知识(记录的事实和程序)和隐性知识(个人的专业知识和经验)增强集体理解和绩效 。在本研究中,我们将研究个人在 VR 中分配的活动中感受到团队成员共享知识的程度。
2.3. VR 倾向
在研究技术时,重要的是要考虑个人如何看待使用该技术的体验。先前的研究表明,个人可能对某一特定技术有先入为主的兴趣,这种倾向是可以衡量的,并可以用来预测个人将如何看待和与技术互动。这项研究探讨了是否可以测量特定于 VR 的倾向,以及这些 VR 倾向如何影响个人在 VR 环境中的体验。在本研究中,VR 倾向被定义为个人对探索和使用 VR 技术的自然倾向。这个概念是从 就他们的电子游戏追求量表提出的概念中借鉴而来的。我们相信,有 VR 倾向的人会对 VR 体验产生内在的动机,这将增强他们在虚拟环境中的体验。
为了测试这一点,我们首先需要找到一种可以用来评估和识别具有 VR 倾向的个体的方法。我们的第一个目标是确定可以可靠地测量 VR 倾向。我们计划将视频游戏追求量表调整到 VR 环境,并使用类似的量表来衡量其可靠性和收敛性。对于类似的量表,我们计划将游戏威胁量表 调整到 VR 环境,并评估该测量值是否与调整后的 VR 追求量表显著收敛。调整后的 VR 威胁是指个人对 VR 技术所体验到的整体不适或困惑感。这个定义也是根据关于游戏威胁量表提出的概念改编的。
在建立“VR Pursuit”作为衡量 VR 倾向的标准之后,我们提出以下假设。
假设 1 (H1)。对 VR 追求的倾向与存在感 (H1a)、体现 (H1b)、任务动机 (H1c)、感知有效性 (H1d)、知识共享 (H1e) 呈正相关,与 VR 不适感 (H1f) 呈负相关。
2.4. VR的环境特征
研究表明,VR 环境的设计方式会极大地影响用户体验。我们计划单独列出一个设计特征,以确定其对用户体验的影响。我们使用移动平台的环境特征检查了对时间流逝的被动意识。我们相信,持续的运动感将有助于参与者保持对时间流逝的意识,从而为参与者带来更积极的体验。
假设 2 (H2)。与静态平台组相比,移动平台组将体验到明显更高的临场感 (H2a)、体现感 (H2b)、任务动机 (H2c)、感知有效性 (H2d)、知识共享 (H2e) 水平,以及更低的 VR 不适感 (H2f)。
2.5. 目前的研究
本研究的目的是扩展我们对 VR 倾向的理解,并了解这种个体差异是否会影响用户的体验。
在研究 1 中,我们着眼于建立 VR 倾向测量的可靠性和有效性。通过对现有的视频游戏追求量表 进行调整,我们将收集数据以确定该量表在 VR 环境中使用时是否可靠(即 Cronbach 的 alpha 高于 0.70)。其次,我们将确定该量表是否与类似的量表表现出收敛效度。在将游戏恐吓量表调整到 VR 环境时,我们将试图了解这两个测量值之间是否存在显著的负相关关系(即 Pearson 相关性p值低于 0.05)。我们试图了解是否具有可接受的可靠性和收敛效度,从而为在 VR 环境中使用调整后的量表提供初步证据。
在研究 2 中,我们试图了解 VR 追踪和移动平台的环境提示是否会改变参与者的 VR 体验。在 VR 活动中,我们让参与者在一个工作团队中扮演人力资源经理的角色,做出招聘决定,以了解参与者对活动的体验。
2.6. 功率分析
使用 G*Power v3.1.9.7 进行功效分析,以确定两项研究所需的样本量。我们参考了 Sanchez 和 Langer的一项研究,他们研究了电子游戏倾向与游戏结果之间的关系。他们发现平均效应大小范围为 Cohen's d = 0.20 至 0.25。使用这些效应大小和 80% 功效的 alpha 水平 1.0,我们确定当前研究所需的最小样本量为研究 1 中的 113 名参与者和研究 2 中的 38 个团队,每队 3 名参与者。(鉴于我们在研究 1 中因努力响应 (IER) 不足而删除了大量参与者响应,并且在研究 2 中遇到了一些招募问题,我们无法达到这两项研究的最小样本量。我们知道样本量统计功效的降低限制了我们结果的普遍性。)
人口统计问题。首先要求参与者报告他们的年龄、性别、种族、未来工作行业以及 VR 系统的使用情况。人口统计信息摘要可在表 1中找到。
VR 追求。VR 追求涵盖了促使个人自愿参与 VR 的意图和动机。这一概念来自,我们改编了 19 项视频游戏追求 (VGPu) 量表,其中包含四个原始分量表:有意玩法、视频游戏自我效能、游戏享受和游戏沉浸倾向。改编将参考点从视频游戏和游戏改为 VR 和使用。其余语言保持不变。我们将这个改编的量表称为虚拟现实 (VR) 追求量表,其修订后的子量表为:有意使用 VR α = 0.85、VR 自我效能 α = 0.92、享受 VR α = 0.88 和倾向于 VR 沉浸 α = 34。由于倾向于 VR 沉浸子量表的第 2 项产生了低于可接受的可靠性值,我们删除了该项目,仅使用整体 VR 追求量表,该量表对当前样本 α = 0.93 产生了良好的可靠性。
-
VR 带来的恐惧感。我们将 VR 带来的恐惧感定义为使用 VR 时产生的普遍不适感或困惑感。我们使用包含 6 项的 VR 恐惧感量表 α = 0.88 对此进行了测量,该量表同样改编自游戏恐惧感量表,其中将“视频游戏”和“玩耍”改为“VR”和“使用”。

3.2. 研究 2
3.2.1. 参与者
研究 2 的招募方法、样本来源和选择标准与研究 1 中描述的相同。我们还确定研究 2 的参与者中没有一个是研究 1 的参与者。
调查问卷收集自旧金山州立大学的本科生。学生们响应广告,完成调查问卷以换取课程学分。参与条件要求学生年满 18 岁、目前居住在美国、目前没有怀孕或被监禁,并且目前计划在未来 3 年内进入专业劳动力市场。
3.2.2. 程序
参与者使用内部研究池报名参加研究。他们填写了同意书、音频和屏幕发布表以及预调查。然后,他们被引导至一个链接,该链接允许他们报名参加亲自访问研究实验室的日期和时间。在预定的日期和时间,参与者到达研究实验室。他们被安排在单独的房间,以防止面对面互动。他们使用电脑加入 Zoom 上的虚拟团队会议,并配备头戴式显示器 (HMD),包括 Oculus Rift 或 Oculus Quest。在团队会议上,他们被介绍给另外两名将成为 VR 活动中队友的参与者。他们还收到了有关 VR 活动的说明。然后,所有参与者被置于用 Mozilla Hubs 构建的 VR 世界中。出于本研究的目的,我们推荐的替代方案是空间、Frame VR、AltspaceVR、VirBELA 和 VR Chat),并完成了下面描述的 VR 活动。然后,参与者返回 Zoom,与研究助理 (RA) 进行了简短的一对一访谈,了解他们的经历,并完成了后续调查,然后收到关于研究目的的汇报声明并解散。
3.2.3. VR 活动
VR 活动由练习阶段和三个活动阶段组成。在练习阶段(见图1),参与者有时间适应 VR 环境,包括学习如何使用控件移动、选择物体、拾取物体以及放大文本以便于阅读。经过几分钟的练习后,参与者被带到一个平台进行 VR 活动(见图2)。VR 活动由三个阶段组成,旨在复制隐藏个人资料范式。
图 1.VR 活动实践阶段。
图 2. VR 活动中平台的一部分。
第一阶段。参与者扮演人力资源经理的角色,阅读商业飞行员职位的职位描述。他们查看了飞行员的知识、技能和能力 (KSA) 部分,并在每个类别中排名前三。
第二阶段。参与者分别前往指定的讲台,查看四位候选人的简历和推荐信以收集信息。每位参与者都收到了只有他们自己才能看到的共享独特信息。这模拟了现实生活中的场景,即人力资源经理在集体讨论之前独立审查简历。
第 3 阶段。参与者重新召集起来讨论这四位候选人。他们根据第 1 阶段中排名靠前的 KSA 和第 2 阶段中审查的信息共同选择了最佳候选人。这些指示旨在鼓励信息共享和丰富讨论。
条件。本研究设置了两种条件:团队要么被分配到控制条件(即静态组),即他们的平台在研究期间保持静态位置;要么被分配到实验组(即移动组),即他们的平台在研究期间向山顶移动。这种操作旨在调查 VR 环境的被动移动是否会影响参与者对时间流逝的感知。
3.2.4. 调查前措施
除人口统计问题外,所有问题均采用 5 分量表记录,从 1 = 非常不同意到 5 = 非常同意。
人口统计问题。参与者报告了年龄、性别、种族、未来工作行业以及 VR 系统的使用情况。表 2提供了人口统计信息的摘要。
先前知识。本研究专门设计了一个单项问题,旨在了解参与者对成为一名航空公司飞行员的先前知识,这与研究 2 中提出的情景相关。
时间监控。时间监控是一种时间管理行为,定义为通过确定需求、设定目标、确定任务的优先级并规划任务以实现这些目标来监控和控制时间。时间监控(α= 0.79)采用 6 项量表进行测量,并根据 VR 活动进行了调整。
VR 追求。研究 1 的测量中详细描述了 VR 追求。除一个子量表外,其余所有子量表都产生了良好的可靠性估计值:有意使用 VR α = 0.73、VR 自我效能 α = 0.90、享受 VR α = 0.92 和容易沉浸于 VR α = 0.43。容易沉浸于 VR 的子量表中的第二项由于可靠性较差而被再次删除。仅使用了整体 VR 追求测量,其可靠性良好,为 α = 0.87。
3.2.5. 调查后措施
事后调查的所有测量均采用 5 点李克特量表进行评分,从 1 = 非常不同意到 5 = 非常同意。本次调查的所有项目均可在中找到。
临场感。临场感被定义为一种知觉错觉,即个体知道自己身处非现实的虚拟环境中,但仍然体验到真正身处虚拟环境中的感觉。临场感由多模态临场感量表中的5项物理临场感分量表( α =0.71)测量。
具象化。具象化被定义为存在于虚拟化身中并对其具有控制权的感知。具象化是使用多模态存在感量表中的5项自我存在感分量表( α =0.85)进行测量的。
任务动机。任务动机描述的是完成给定任务的内在动机感,以及追求任务本身的乐趣或满足感,而不是追求明确的奖励。15 项内在动机量表用于评估任务动机。它包括四个分量表:兴趣-乐趣 α = 0.90、感知能力 α = 0.52、努力-重要性 α = 0.74 和压力-紧张感 α = 0.72。
感知效能。团队的感知效能由团队所展现的贡献、工作质量、互动、知识、技能和能力来表征。本研究的感知效能采用团队成员效能量表中的 10 项“与队友互动”分量表进行测量,α = 0.87。
知识共享。知识共享是个人之间传递知识的过程,也是团队成员之间集体创造知识的过程。知识共享使用8项知识共享分量表α=0.79进行测量。
VR 不适。我们将 VR 不适定义为参与者报告在 VR 环境中经历的不适症状的程度。VR 不适是使用存在感量表的 6 项痛苦子因子 α = 0.83 来测量的。
4.1. 研究 1
努力不足反应 (IER) 定义为参与者在回答调查问题时,几乎没有付出努力来遵循调查指示、理解调查内容和准确回答调查项目。我们使用了三个努力不足反应项目,这些项目是按照的指导开发的。个人必须至少正确回答一个问题,他们的数据才能保留在最终的数据集中。我们收集了 181 名个人的答复。共有 91 个答复因回答不完整或没有表现出足够的注意力而从数据集中删除。最终数据集中保留了 90 个个人的最终样本进行分析。最终样本的人口统计信息摘要如表 1所示。
我们进行研究 1 的目的是建立可靠的 VR 倾向测量方法。我们建立了两个改编的量表(即 VR 追求和 VR 恐吓)来测试这一点。我们试图了解这两个量表是否会产生可接受的可靠性(α > 0.70)并且彼此之间是否显著相关(p < 0.05)。结果表明,VR 追求(α = 0.93)和 VR 恐吓(α = 0.88)都产生了高于可接受的可靠性,并且彼此之间显著相关,r = 0.69,p < 0.001,见表3。基于这一证据,我们有信心在研究 2 中使用改编的 VR 追求量表。
4.2. 研究 2
共有 45 人完成了研究 2。这产生了 15 个团队,每个团队由 3 名参与者组成。表 2提供了样本人口统计摘要。由于样本量较小,应谨慎解释以下结果。这些值旨在描述当前样本,而不是得出可推广的结论。
我们按照的指导使用了七个“努力不足”反应项目。个人必须正确回答至少三个问题才能保留在最终数据集中。所有 45 名参与者的回答都保留在最终样本中以供分析。
在不同条件下比较了预调查中的三个变量,以确保两个样本在干预前相当相似。结果表明,不同条件下的预调查变量之间没有显著差异。我们可以合理地假设,两种条件下的参与者在 VR 活动之前对预调查的回应是相似的。
先前知识。t检验表明,对照条件n = 21,M = 1.48,SD = 0.84 和实验条件 n = 24,M = 1.58,SD = 0.93中的参与者之间,航空公司飞行员的先前知识没有显著差异t ( 43 ) = −0.34,p = 0.74,95% CI [−0.75, 0.54] 。
时间监控。t检验表明,对照条件 n = 21,M = 4.08,SD = 0.65 和实验条件 n = 24,M = 4.18,SD = 0.73 的参与者之间的时间监控没有显著差异t ( 43 ) = −0.57,p = 0.57,95 % CI [ −0.46 , 0.25 ] 。
VR 追求。t检验表明,在对照条件n = 21、M = 2.85、SD = 0.66 和实验条件 n = 24、M = 2.90、SD = 0.51 中的参与者之间,对 VR 追求的倾向没有显著差异 t (43) = −0.33,p = 0.74,95 % CI [ −0.37 , 0.27 ]。
4.2.1. 假设检验
假设 1 (H1) 指出 VR 追求与研究结果有显著相关性。结果部分支持了这一假设,因为 VR 追求与存在感 (H1a)、任务动机 (H1c) 和感知有效性 (H1d) 之间存在显著相关性。其余变量与 VR 追求无显著相关性;体现 (H1b)、知识共享 (H1e) 和 VR 不适感 (H1f)。所有研究相关性显示在表 4中。
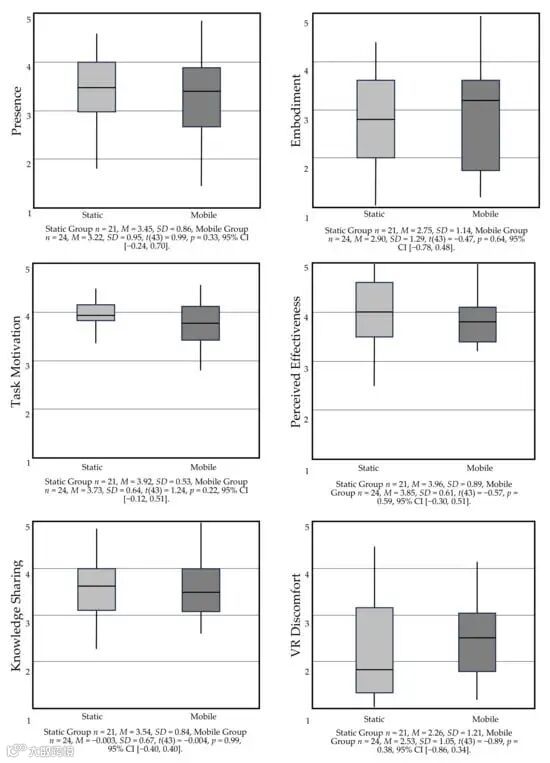
假设 2 (H2) 指出,移动平台条件与更好的学习结果相关。结果并不支持这一假设,因为两种平台条件在任何结果测量上均无显著差异,见图3。
图 3. 按条件绘制的结果变量的箱线图。
4.2.2. 附加分析
研究 2 变量的关联表显示了临场感和具象感对其他 VR 结果的关键影响。我们试图进一步了解这些关系。我们认为临场感和具象感可能具有 VR 追求影响其他关系的机制。为了测试这一点,我们评估了临场感和具象感作为 VR 追求与其他研究结果之间关系的调节因素;任务动机、感知有效性、知识共享和 VR 不适感。结果表明,其中三个测试的调节因素很重要。所有三个重要的交互项都表现出相同的趋势;对于 VR 追求程度高的个体来说,较低的临场感和较低的具象感有潜在的好处,这与我们的预测相反,见图4。
图 4. 三个重要的附加分析交互项的图。
附加分析的多元回归结果显示,VR 追求对任务动机的主效应显著 ( b = 1.48, SE = 0.53, p < 0.01),表明与 VR 倾向较低的参与者相比,VR 倾向较高的参与者表现出更高的任务动机水平。临场感对任务动机的主效应也显著 ( b = 1.49, SE = 0.44, p < 0.01),表明更高的临场感同样与更高的任务动机相关。然而,这些影响因 VR 追求和临场感之间的显著相互作用而受到限制 ( b = −0.40, SE = 0.15, p < 0.01)。这意味着 VR 追求对任务动机的影响取决于个人所经历的临场感水平。具体而言,对于 VR 追求水平较高的个体来说,较低的临场感水平更有效,而对于 VR 追求水平较低的个体来说,在体验最高程度的任务动机方面,较高的临场感水平更有效。
附加分析还显示,VR 追求对 VR 不适具有显著的主效应(b = −3.49,SE = 1.08,p < 0.01)。这表明,VR 追求程度越高,VR 不适感越低。临场感对 VR 不适有主效应(b = −3.29,SE = 0.90,p < 0.001),同样表明临场感越强,VR 不适感越低。VR 追求与临场感之间的显著相互作用(b = 1.00,SE = 0.31,p < 0.01)表明,对于 VR 追求程度较高的个体,较低水平的临场感更能有效地降低 VR 不适感,而对于 VR 追求程度较低的个体,较高水平的临场感更有效。
类似地,附加分析结果显示了两个主要影响,即更大的 VR 追求(b = −2.11,SE = 0.80,p < 0.05)和更高的体现(b = −2.12,SE = 0.75,p < 0.01)都与更低的 VR 不适相关。然而,VR 追求和体现之间的显著相互作用(b = 0.65,SE = 0.25,p < 0.05)表明,对于 VR 追求水平较高的个体,较低水平的体现更有效,而对于 VR 追求水平较低的个体,较高水平的体现更有效。
所有这些结果都可以通过个人所经历的刺激程度来解释。那些倾向于体验虚拟现实的人可能已经对这种体验感到兴奋。在体验中感受到更多的临场感或具象感可能会导致一个临界点,即个人因体验而负担过重和不知所措。例如,一项关于沉浸式虚拟现实在高等教育中的应用的研究强调,虽然提高沉浸感和具象感可以增强体验,但也可能导致过度刺激和认知负荷增加,这可能会对学习产生负面影响。
鉴于新一代 VR 技术的发展,我们有机会探索 VR 在研究和应用实践中的潜在用途。我们的研究旨在探索 VR 倾向,将其作为了解自然倾向于 VR 技术的个体的潜在指标。研究 1 和研究 2 都为使用改编的 VR 追求量表提供了一些证据。
在研究 1 中,我们发现了使用经过调整的 VR 追求量表的可靠性和有效性证据,该量表似乎可以衡量 VR 倾向。在研究 2 中,我们着手了解 VR 追求是否可以预测有意义的结果。我们发现 VR 倾向与存在感、任务动机和感知有效性显着相关。我们没有发现证据表明虚拟团队执行活动的移动平台与静态平台的环境特征对测量结果有影响。这些发现提供了证据,表明倾向于 VR 的个人更有可能在虚拟环境中感到存在,更有可能有动力完成 VR 环境中分配给他们的任务,并且更有可能认为自己和团队的表现更有效。VR 追求与个人在 VR 化身中感受到的程度、他们的团队在 VR 任务期间分享了多少知识以及他们在 VR 环境中是否经历过任何形式的身体不适无关。
此外,我们认为,基于离散设计变化以提供时间流逝的视觉提示,个人对 VR 环境的体验可能有所不同。我们让参与者站在移动或静态平台上完成活动。我们发现移动平台组和静态平台组在所有变量上没有显著差异。这项研究没有证据表明经过环境的被动提示与我们检查的变量有关。
我们的额外分析表明,存在感是 VR 追求与任务动机和 VR 不适感之间关系的一个有意义的调节因素,而体现是 VR 追求和 VR 不适感之间关系的一个重要调节因素。
我们额外分析得出的这些结论意味着,临场感对 VR 追求程度较低的人有更大的积极影响。那些天生不倾向于使用 VR 但临场感较高的人受益于任务动机的增加和 VR 不适感的减少。相比之下,我们发现临场感对 VR 追求程度中等的人影响较小,对 VR 追求程度最高的人有负面影响。具体来说,天生倾向于 VR 并经常独立使用 VR 的人在 VR 环境中感受到更多临场感时,往往会经历较低的任务动机和更大的 VR 不适感。我们对这种现象的解释是,VR 追求程度较高的人可能对他们在 VR 环境中的体验有更高的期望。
这与先前在视频游戏等相关领域的研究一致,这些研究表明,经验丰富的用户通常对叙事、故事和整体用户体验有更高的期望。另一方面,经验较少的用户可能会有较低的期望,对低保真度的体验更宽容。这些发现表明,未来的研究人员在设计 VR 研究时应该注意 VR 追求的差异以及用户体验的潜在差异。如果 VR 环境具有高保真度,那么 VR 追求水平高和低的个体都可能会做出积极的反应。然而,如果 VR 体验的保真度较低,只要他们在环境中感受到强烈的存在感,VR 倾向最少的个体仍可能做出积极的反应。
5.1. 限制
虽然我们从当前的研究中获得了有价值的结论,但我们也承认我们的研究存在一些局限性,这些局限性可以为未来的研究提供参考并加以改进。
首先,我们的样本完全由年龄范围有限的学生组成。这一限制影响了我们研究结果的外部有效性。虽然我们可以合理地将结果推广到其他学生样本或同一年龄范围内的样本,但我们认识到这些结果可能无法扩展到其他人群,例如在职成年人、老年人、儿童或不同教育水平的人。我们建议未来的研究通过纳入更多样化的样本来扩展这些问题,例如 18 岁以下的个人、在职成年人或残疾人。
在考虑进一步分析以加强本研究时,审稿人的见解很有帮助。我们建议在未来的研究中采用路径分析等替代分析方法。对于那些想探索我们自己研究中的问题的人,我们可以应要求提供我们的数据。
我们还意识到样本量小于预期。理想情况下,我们本应为研究 1 和研究 2 招募到目标数量的参与者。然而,两个样本都未达到我们的目标。在研究 1 中,尽管我们最初招募到了目标人数,但由于数据质量问题,样本中一半的参与者被排除在外。(人们意识到数据质量存在问题,并且难以为 VR 研究招募可靠的参与者,因为 VR 研究需要使用指定设备,因此需要亲自参与。随着人们越来越倾向于参加完全远程的研究,研究人员被迫为招募参与者寻找创造性的解决方案 。)我们建议未来的研究继续更长时间的数据收集,以确保足够的样本量,从而提高统计能力和对结果的信心。
最后一个限制是,由于参与者出席率低,我们无法使用随机分配。我们无法将参与者随机分配到这两种条件下。相反,我们首先收集实验条件的数据,然后收集对照条件的数据。由于我们无法将参与者随机分配到这些条件下,我们的样本可能反映出系统性差异。无法将参与者随机分组意味着我们无法控制分配到实验条件和分配到对照条件的参与者之间的个体差异。我们承认,缺乏随机分配使我们的研究被归类为准实验。这一限制降低了我们结果的有效性和可靠性。
5.2. 未来研究
据我们所知,这项研究首次修改了现有的经过验证的 VR 倾向量表,并使用调整后的量表探索了个体对 VR 环境反应的差异。我们相信,了解个人追求 VR 的倾向对未来的研究人员很有用,因为它可以帮助理解和预测个体反应和响应的系统差异,例如临场感。
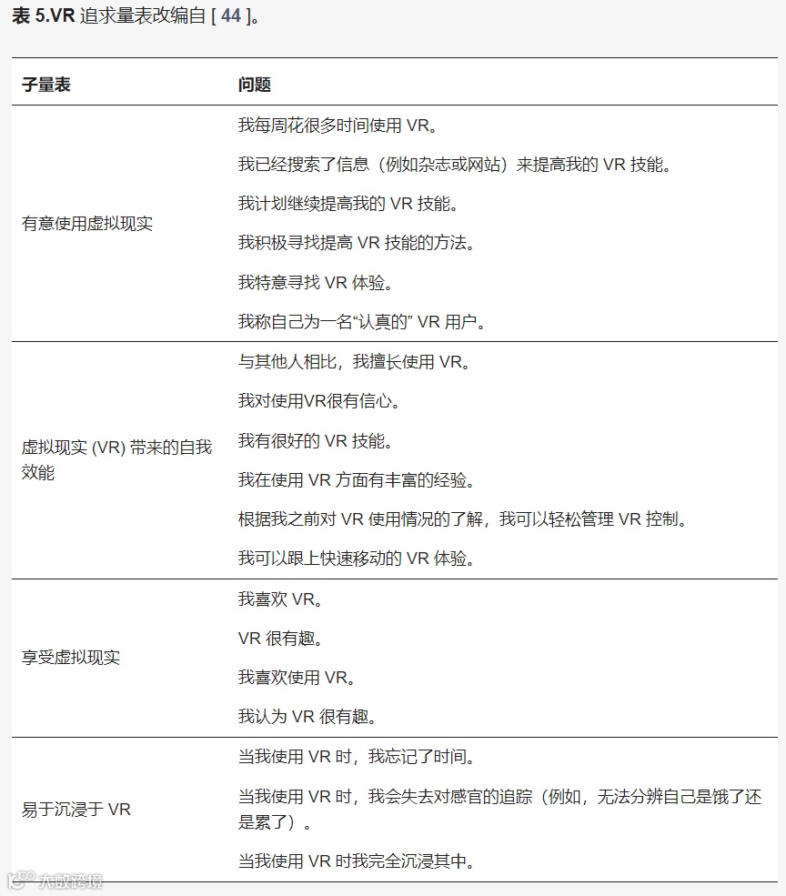
我们研究的主要发现之一是,我们发现了使用 VR 追求量表作为个人 VR 倾向的有意义指标的证据,它可以预测个人将如何体验和对 VR 环境做出反应。我们建议未来涉及 VR 环境中的个人的研究使用此改编的量表(见表5)来探索 VR 追求与其他研究变量之间的关系。我们建议未来的研究使用它来评估某人对 VR 的倾向程度,因为这有助于理解和解释研究结果。
其次,未来研究的方向应包括使用具有更多可变性的扩大样本集合来提高结果的普遍性。研究人员 报告称,由于研究参与者的期望不断变化(例如,设备的使用、参与的动机以及对远程参与的期望),招募大量、可靠和多样化的样本面临挑战。我们建议重点扩大样本,包括不同年龄、性别、种族、地点等的各种人。一些招募工作可能需要资金来确保收集到足够大的样本来测试有意义的差异。VR 研究表明,人们会根据人口统计信息做出不同的反应。例如,一项研究表明,在样本中,男性报告的存在感水平明显高于女性 。
最后,我们建议未来的研究遵循我们已经展示的在 VR 环境中复制既定研究方法、实践和程序的过程。在当前的研究中,我们遵循隐藏配置文件范式的研究过程。尽管其他研究已经在 VR 中复制了该范式的部分内容。据我们所知,我们是第一个在 VR 环境中复制整个过程的研究。其他研究人员确定复制其他经典方法和程序,以确定在 VR 环境中实施这些方法的可行性。
另一个例子来自最近的一项研究,该研究在 VR 视频环境中复制了一段视频片段。继续利用 VR 来更好地理解成熟的研究实践的研究有助于促进 VR 研究的未来,并支持我们理解 VR 的细微差别和应用条件。
根据我们的研究结果和虚拟现实 (VR) 领域的新兴研究,未来研究有机会在 VR 环境中开展。这为新型研究打开了大门,尤其是那些传统上涉及高成本、高风险或高资源的研究。例如,需要创建逼真、沉浸式环境以唤起情绪反应的研究可以通过 VR 实现,此前已证明 VR 可以有效引发参与者的一系列情绪。这种转变为高风险实验设计提供了一种更易于访问且更灵活的方法。
VR 还提供了传统面对面方法无法实现的一致性。需要精确控制细微变化的实验通常依赖于演员或同伙。在 VR 中,预先录制的音频和虚拟角色动作可为参与者提供统一的体验。与其他预录选项(如传统视频录制)相比,VR 的沉浸式和三维特性可提供更具参与感的体验。随着 VR 的发展,其潜在应用不断扩大,例如通过基于 VR 的协作会议增强混合工作模式,实现虚拟入职、公司参观和无需差旅费用的培训。VR 的沉浸式特性可以减轻其他技术的缺点(如 Zoom 疲劳 )。
VR 研究和应用的未来充满着令人兴奋的可能性。我们对 VR 的未来充满希望,因为这项技术可以成为研究和商业应用的关键工具,帮助组织保持竞争力,同时创造刺激的互动体验。
免责声明:
本文所发布的内容和图片旨在传播行业信息,版权归原作者所有,非商业用途。如有侵权,请与我们联系。所有信息仅供参考和分享,不构成任何投资建议。加密货币市场具有高度风险,投资者应基于自身判断和谨慎评估做出决策。投资有风险,入市需谨慎。
关注我,一起探索元宇宙!
2024-10-05
2024-10-09
2024-10-10











