天津市发改委市财政局发布关于组织申报2023年天津市节能降碳专项资金补助备选项目的通知,申报范围包括节能技术改造项目、高效设备推广项目、合同能源管理项目、降碳技术示范项目、资源循环利用项目、清洁生产改造项目。
节能技术改造项目
用能单位投资实施的余热余压利用、能量系统优化、锅炉系统节能改造等提高能源利用效率的项目。项目依附或改造的主体符合产业政策且稳定运行超过两年。主体工艺设备或主要用能品种发生变化的项目不在支持范围。
项目投资额不少于200万元,年节能量不少于1000吨标准煤(节能量根据项目投入使用后减少的一次能源以及二次能源的数量折算为标准煤进行估算,能源折标系数以国家统计局公布的数据为准,电力折标系数按300gce/kWh计算)。
根据项目年节能量,给予用能单位400元/吨标准煤的资金补助,补助资金不超过400万元且不超过项目总投资的30%。
合同能源管理项目
节能服务公司投资以节能效益分享型、能源费用托管型等合同能源管理模式实施的节能技术改造项目和高效设备推广项目。按照《关于开展能源费用托管型合同能源管理项目试点工作的通知》(津发改环资〔2021〕34号),将符合试点条件的项目纳入支持范围。
项目申报主体为具有独立法人资格的节能服务公司,申报条件和补助标准按项目类型与用能单位投资模式相同。
降碳技术示范项目
低碳/零碳冶炼、全流程规模化碳捕集利用与封存(CCUS)等先进适用技术示范项目。
项目投资额不少于2000万元,按投资额的10%给予补助,补助资金不超过400万元。
详情如下:
天津市发展改革委市财政局
关于组织申报2023年天津市
节能降碳专项资金补助
备选项目的通知
各区发展改革委、财政局,和平区商务局,有关单位:
为贯彻落实《天津市节约能源条例》《天津市“十四五”节能减排工作实施方案》《天津市碳达峰实施方案》,推动实施重点节能降碳工程,全面提高资源利用效率,助力实现碳达峰碳中和,市发展改革委、市财政局组织开展2023年天津市节能降碳专项资金补助备选项目申报工作。现将有关事项通知如下:
一、申报范围
节能技术改造项目、高效设备推广项目、合同能源管理项目、降碳技术示范项目、资源循环利用项目、清洁生产改造项目。具体申报要求见附件1。
二、申报条件
申报单位具有独立法人资格,近3年无严重违法违规行为和不良信用记录。项目前期手续齐全,在2022年7月1日至2023年6月30日间完工并投入使用,未获得其他市级财政资金支持。
三、申报程序
各区发展改革委(节能主管部门)、财政局按照通知要求组织项目申报,对项目基本情况表(附件2)和资金申请报告(附件3)的完整性、规范性进行初审,于2023年2月28日前将本区申报文件和项目申报材料(一式两份)报送市发展改革委(环资双碳处),电子版发送至sfzggwhzc tj.gov.cn。材料不齐全或超过申报日期不予受理。
市发展改革委将组织专家评审,将符合申报条件且示范效果较好的项目纳入备选名单,于2023年下半年组织第三方机构对备选项目进行审核验收,会同市财政局根据审核验收结果拨付补助资金。
四、其他事项
对同一申报单位支持项目数量原则上不超过1个,对节能信用评价等级为A级的单位在同等条件下优先给予支持。申报单位无正当理由未按承诺于2023年6月30日前将备选项目投入使用的,纳入节能失信行为记录,3年内不受理其申报项目。
拟支持单位为重点用能单位的,应按要求完成2022年能耗双控目标,2022年节能考核结果在“基本完成”等级以上,节能信用评价等级在C级以上,严格落实能源管理体系建设、能源审计、能源利用状况报告、能耗在线监测等节能管理措施。
项目申报要求中所称投资额为可直接形成固定资产的建设投资,不包括土地购置费、建设期利息、流动资金及二类费、预备费等其他费用。
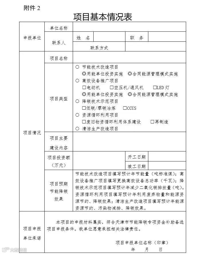
附件:1.项目申报要求
2.项目基本情况表.docx
3.资金申请报告编制提纲.docx
市发展改革委市财政局
2022年12月30日
(联系人:市发展改革委王亮;联系电话:23142207;市财政局席经治;联系电话:23205677)
附件1
项目申报要求
一、节能技术改造项目
用能单位投资实施的余热余压利用、能量系统优化、锅炉系统节能改造等提高能源利用效率的项目。项目依附或改造的主体符合产业政策且稳定运行超过两年。主体工艺设备或主要用能品种发生变化的项目不在支持范围。
项目投资额不少于200万元,年节能量不少于1000吨标准煤(节能量根据项目投入使用后减少的一次能源以及二次能源的数量折算为标准煤进行估算,能源折标系数以国家统计局公布的数据为准,电力折标系数按300gce/kWh计算)。
根据项目年节能量,给予用能单位400元/吨标准煤的资金补助,补助资金不超过400万元且不超过项目总投资的30%。
二、高效设备推广项目
用能单位投资更新升级电动机、空压机、通风机、LED灯等重点用能产品设备。更新升级后,能效应达到《重点用能产品设备能效先进水平、节能水平和准入水平(2022年版)》节能水平和强制性能效标准2级及以上,优先支持改造后能效达到先进水平和能效1级的项目。
项目投资额不少于100万元。高效电动机推广项目总功率不少于1000千瓦,按100元/千瓦给予补助;高效空压机、通风机推广项目总功率不少于500千瓦,按1000元/千瓦给予补助;高效LED灯推广项目总功率不少于100千瓦,按3000元/千瓦给予补助。补助资金不超过100万元且不超过项目投资额的30%。
三、合同能源管理项目
节能服务公司投资以节能效益分享型、能源费用托管型等合同能源管理模式实施的节能技术改造项目和高效设备推广项目。按照《关于开展能源费用托管型合同能源管理项目试点工作的通知》(津发改环资〔2021〕34号),将符合试点条件的项目纳入支持范围。
项目申报主体为具有独立法人资格的节能服务公司,申报条件和补助标准按项目类型与用能单位投资模式相同。
四、降碳技术示范项目
低碳/零碳冶炼、全流程规模化碳捕集利用与封存(CCUS)等先进适用技术示范项目。
项目投资额不少于2000万元,按投资额的10%给予补助,补助资金不超过400万元。
五、资源循环利用项目
废旧物资循环利用体系建设项目。区发展改革委结合大宗固体废弃物综合利用、塑料污染治理、快递包装绿色转型、废纺织品回收利用、废旧物资循环利用体系建设等工作,谋划并推动实施的规范回收站点、绿色分拣中心、再生资源加工利用等项目。以区为单位打包申报,区发展改革委对项目真实性、资金使用、项目验收等情况负责。
再制造项目。汽车零部件再制造项目,再制造产品生产能力不低于2万件/年;工业装备再制造项目,再制造产品生产能力不低于2000台(套)/年;其他高值化、规模化再制造项目,再制造产品生产能力不低于500台(套)/年。申请再制造项目的单位,需通过工业和信息化部再制造产品认定,或通过“具备认证资质且在国家市场监督管理总局备案开展再制造管理体系认证的机构”实施的项目相应领域再制造管理体系认证。
项目投资额不少于2000万元,按投资额的10%给予补助,补助资金不超过400万元。
六、清洁生产改造项目
通过清洁生产审核评估确定,并完成实施的清洁生产低/中/高费方案项目。申报单位应为:2020年以后纳入强制性清洁生产审核名单,并于2023年6月30日前通过验收的企业;2022年7月1日至2023年6月30日通过验收的自愿性清洁生产审核企业。对在国家已发布《清洁生产评价指标体系》的行业范围内的企业,改造后清洁生产水平需达到2级(或者先进水平)及以上;对不在国家已发布《清洁生产评价指标体系》的行业范围内的企业,验收评分需达到85分以上。
项目投资额不少于200万元,按投资额的10%给予补助,补助资金不超过100万元。
附件3
资金申请报告编制提纲
一、项目概述
(一)项目建设前的工艺流程和边界范围(项目实施涉及的设备范围、地理位置界限、规模和运行情况;能源消耗的种类、数量;能源计量措施;产品种类、数量和统计方法)。
(二)主要建设内容开、竣工日期及项目进度安排。
(三)项目建成后的工艺流程和边界范围。
二、技术原理
项目主要技术原理(技术特点),与建设前及相关可替代技术之间的对比说明等(含在行业、国内、国际领先程度说明)。
三、预期节能降碳、资源节约效果
(一)计算依据和基础数据;
(二)计算公式、折标系数和计算过程。
四、投资额及回收期
项目主体设备费用、工程费用等,实施本项目的资金来源、构成比例及投资进度安排。回收期按年节能效益计算。
合同能源管理项目说明:合同期,节能服务公司的服务内容,节能效果测定和验证,效益分享(费用托管)方式,款项支付方法,设备所有权归属等。
五、其他需要说明的事项

