国际空间法是什么?我们发射到月球上的嫦娥三号和玉兔号巡视器受不受国际法的保护呢?
如果我们在月球建立基地,并在月球表面安放科学仪器和设备,会不会被别人拿走不还?我们有没有理由要求别人归还呢?
如果二十年后,我们在月球上建成了基地,但是别的国家宇航员要求进入我国的月球基地进行参观、学习、培训,我们又该怎么办?
如果别的国家的航天员在月面遇到了危险,我们是救还是不救呢?
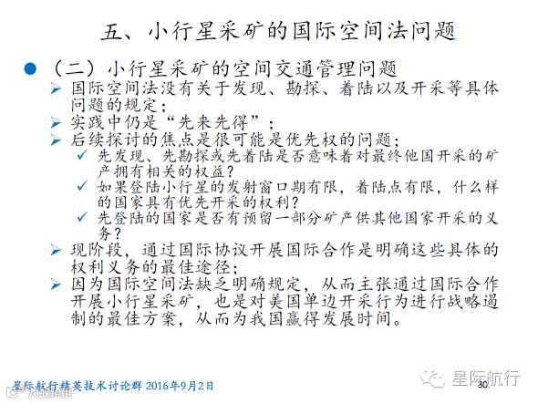
如果我们在小行星上采矿,有没有相关法律规定呢?
美国已经批准允许私人公司在月球进行采矿作业,以后他们采矿的地方还能允许其它国家进入吗?
带着这些问题和疑问, 2016年9月2日晚8:00,星际航行精英技术讨论群有幸请到了北京理工大学王国语教授,给各位群友介绍探月及深空探测工程中的国际空间法问题。
在王国语教授开讲之前,群内的各位群友就开始热烈的研讨空间法的问题。在中国航天发展建设硬实力的过程中,软实力建设会起到事半功倍的作用。下面我们就一起学习下王国语教授的微信课资料吧。





































微信号:星际航行。专业品质、照耀未来!
长按二维码、识别二维码,直接添加关注!

