金丰和
微信号:dshjfh
网址:www.jfhfwpt.com
各相关单位:
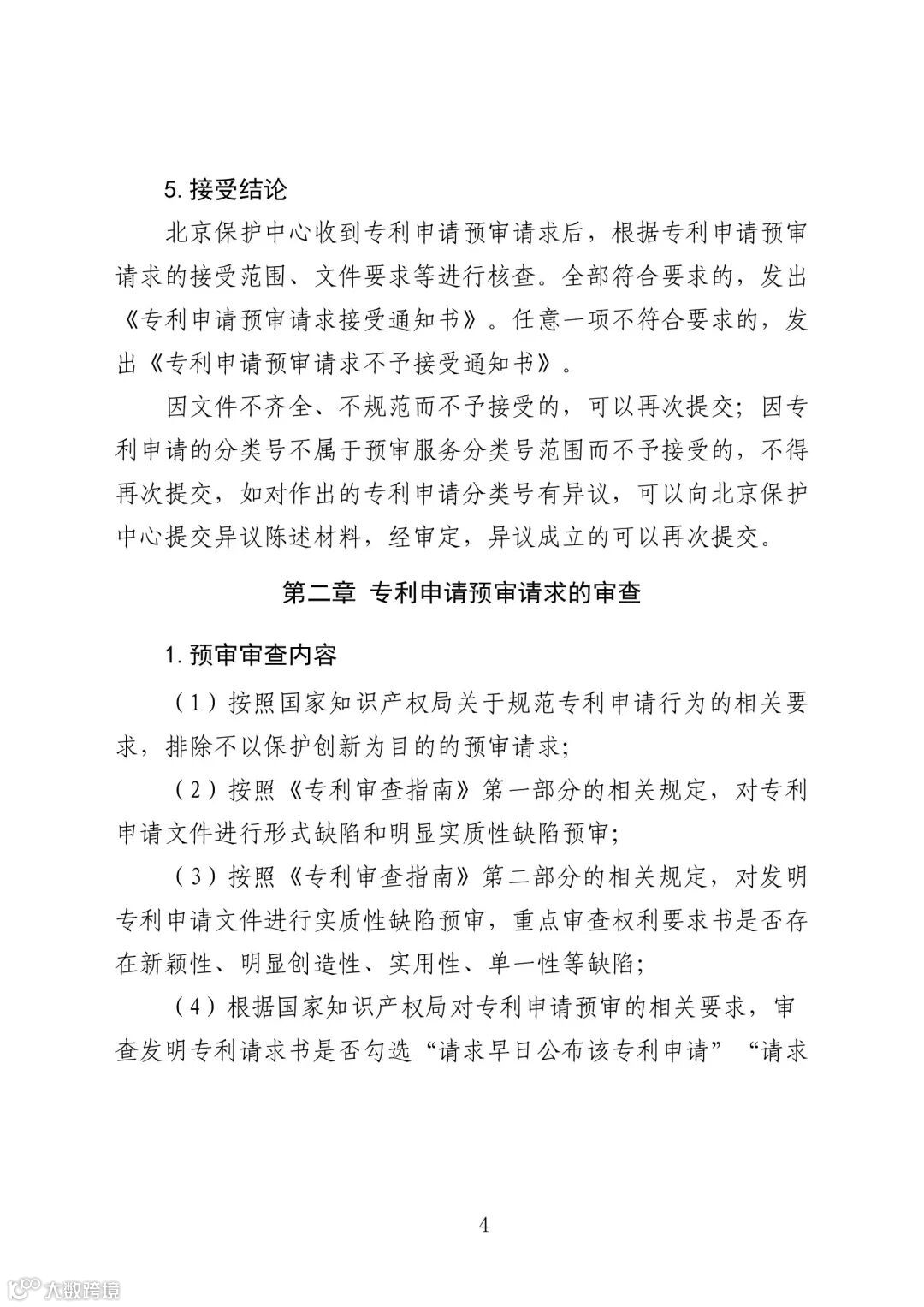
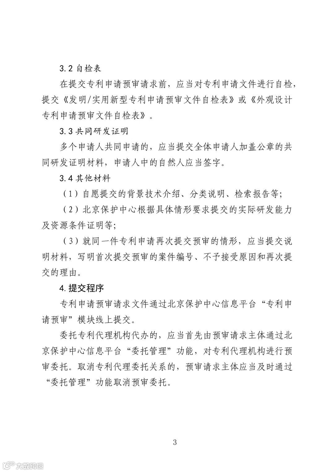
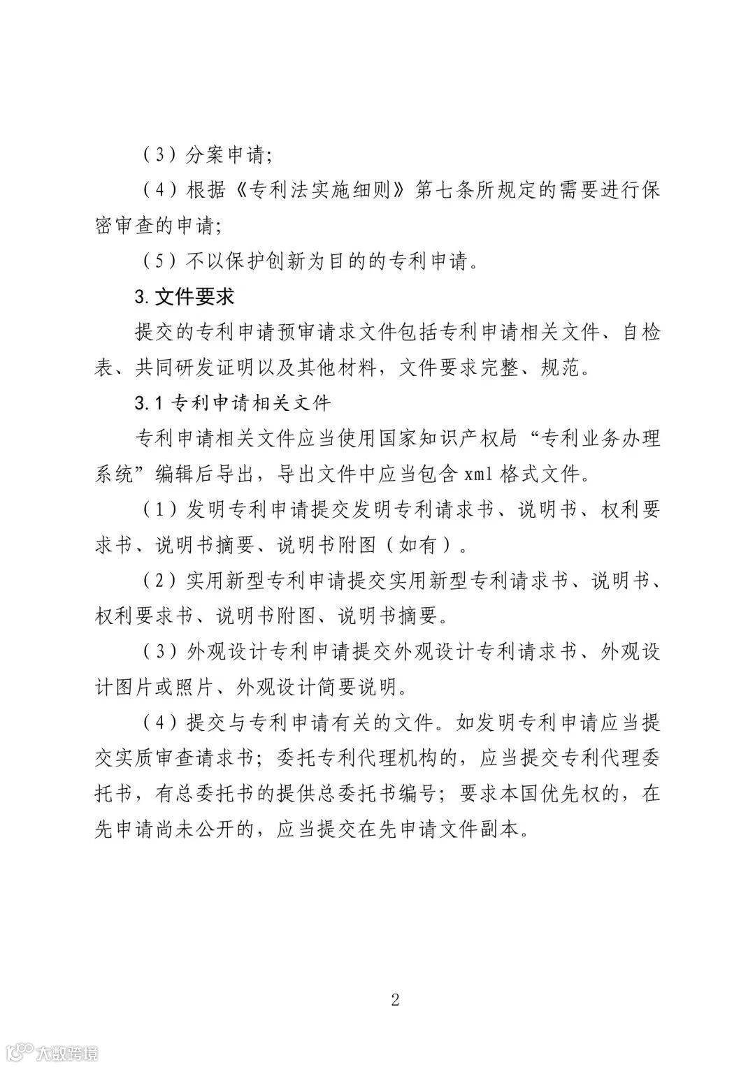
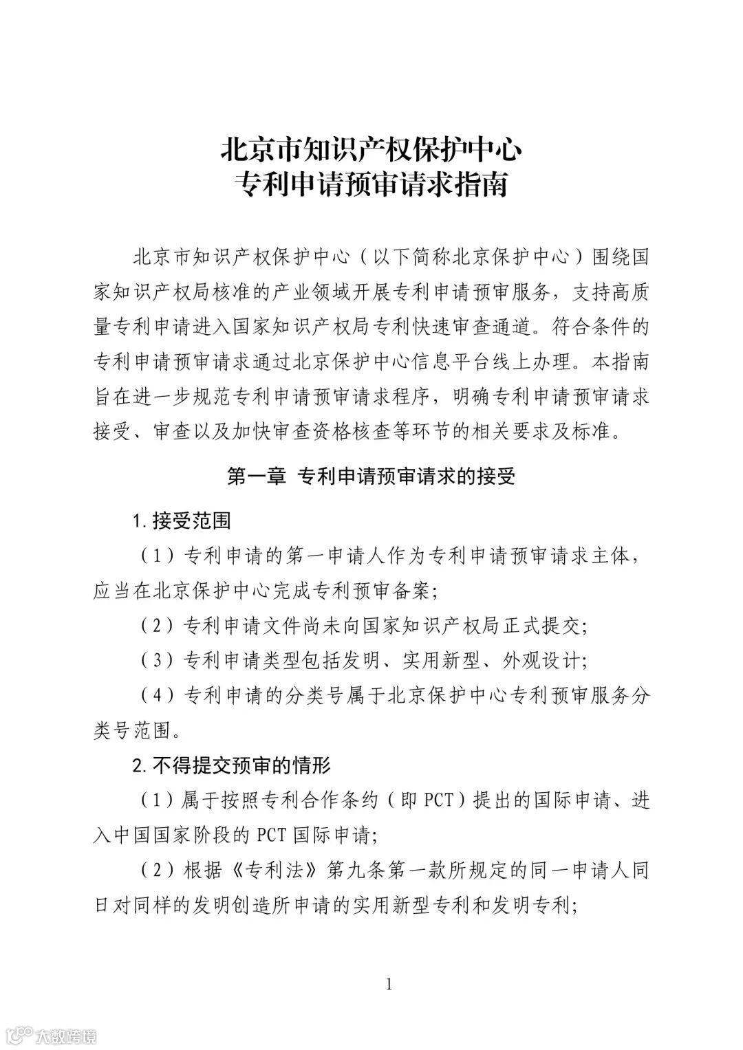
为进一步规范专利申请预审请求程序,明确专利申请预审请求接受、审查以及加快审查资格核查等环节的相关要求及标准,北京市知识产权保护中心按照国家知识产权局相关要求,制定了《北京市知识产权保护中心专利申请预审请求指南》,现予以发布。
特此通知。
附件:北京市知识产权保护中心专利申请预审请求指南
北京市知识产权保护中心
2023年10月17日
附件
来源:北京知识产权公众号
责编:孵化服务发展部 白 洁
审核:孵化服务发展部 王 强

