搜索
首页
大数快讯
大数活动
服务超市
文章专题
出海平台
流量密码
出海蓝图
产业赛道
物流仓储
跨境支付
选品策略
实操手册
报告
跨企查
百科
导航
知识体系
工具箱
更多
找货源
跨境招聘
DeepSeek
首页
>
应急管理部印发《酸碱交替固定床过氧化氢生产工艺改造项目安全风险防控要点(试行)》
>
0
0
应急管理部印发《酸碱交替固定床过氧化氢生产工艺改造项目安全风险防控要点(试行)》
同洁EHS
2025-04-10
0
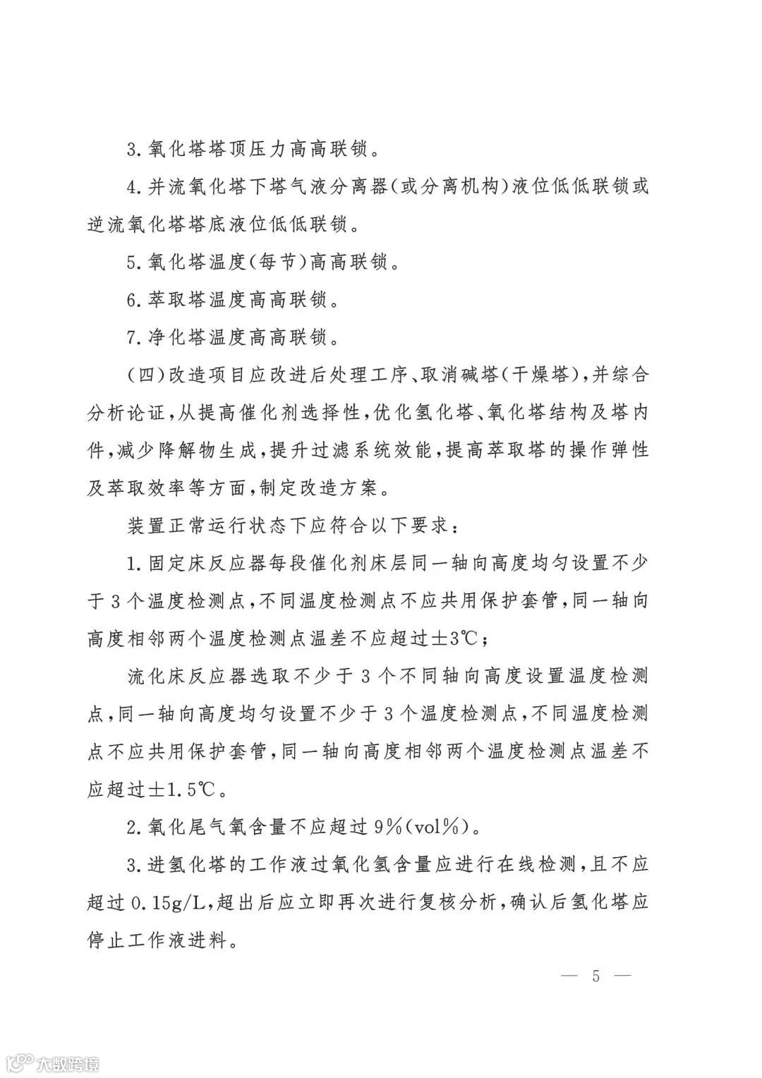
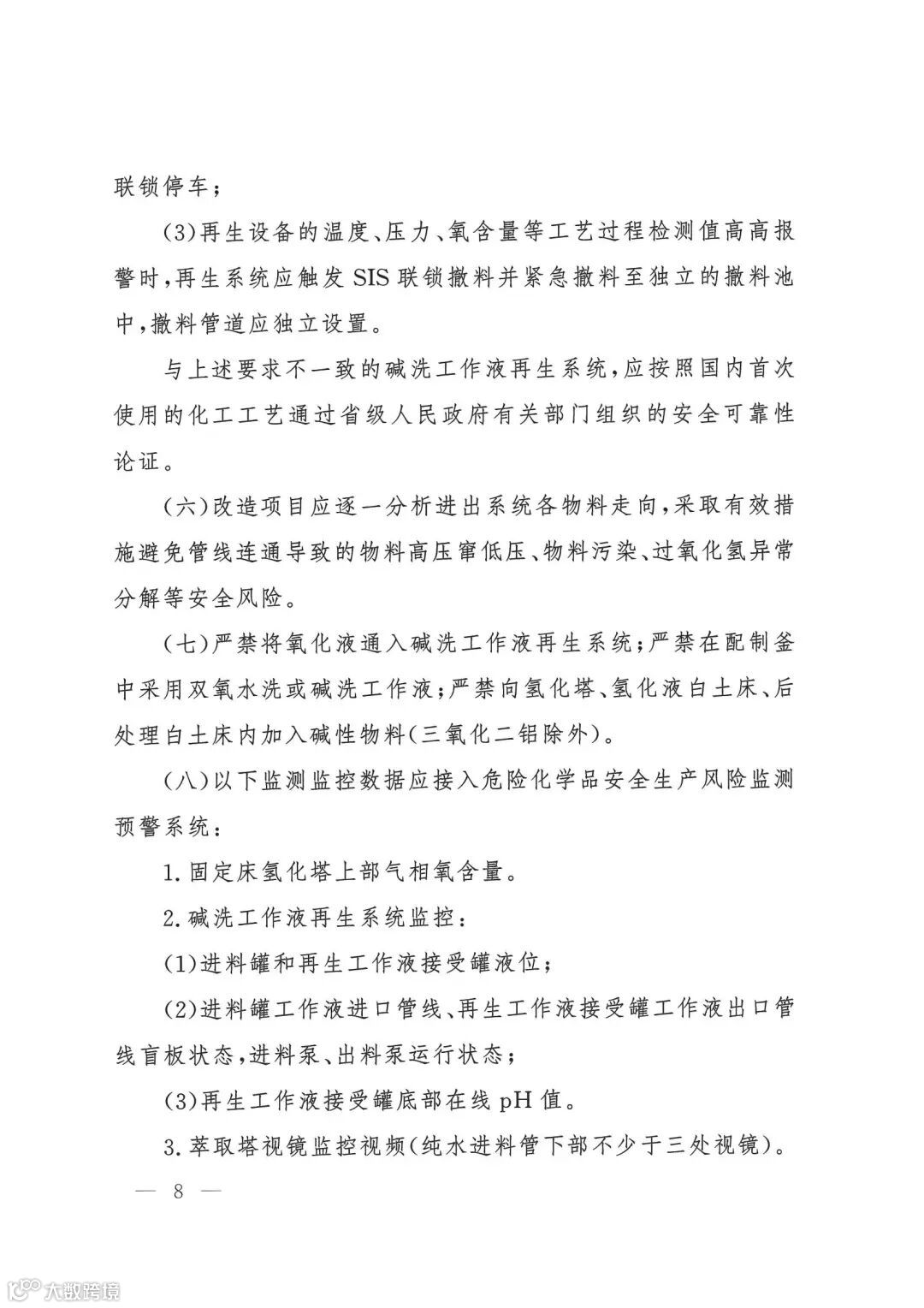
导读:近日,应急管理部印发《酸碱交替固定床过氧化氢生产工艺改造项目安全风险防控要点(试行)》。
近日,应急管理部印发《酸碱交替固定床过氧化氢生产工艺改造项目安全风险防控要点(试行)》。以下为文件全文↓
【声明】内容源于网络
0
0
同洁EHS
环境健康安全知识分享传播平台,为各位环境健康安全人员提供服务。
内容
471
粉丝
0
关注
在线咨询
同洁EHS
环境健康安全知识分享传播平台,为各位环境健康安全人员提供服务。
总阅读
217
粉丝
0
内容
471
在线咨询
关注