“Nature Nanotechnology∣具有生物活性的纳米黑磷”
文献信息:

Ximing Shao, Zhihao Ding, Wenhua Zhou, Yanyan Li, Zhibin Li, Haodong Cui, Xian Lin, Guoli Cao, Binghua Cheng, Haiyan Sun, Meiqing Li, Ke Liu, Danyi Lu , Shengyong Geng, Wenli Shi, Guofang Zhang, Qingle Song, Liang Chen, Guocheng Wang, Wu Su, Lintao Cai , Lijing Fang, David Tai Leong, Yang Li, Xue-Feng Yu and Hongchang Li .Intrinsic bioactivity of black phosphorus nanomaterials on mitotic centrosome destabilization through suppression of PLK1 kinase.
https://doi.org/10.1038/s41565-021-00952-x
Nature Nanotechnology 影响因子: 40.523
背景介绍

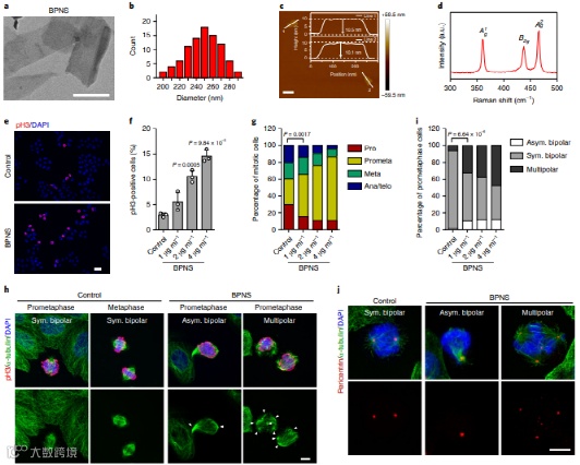
图1 BP处理后出现有丝分裂延迟和纺锤体形成异常


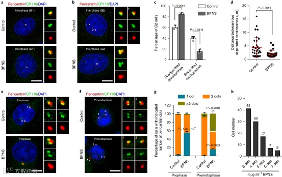
图2 经BPNS处理的细胞中的中心体缺陷


图3 溶酶体介导的中心体在细胞周期中向BPNS的转运
a,HeLa细胞共转染RFP-Lamp1和GFP-PLK1,用BP(4 μg/mL)处理8小时并活成像。
b,定量分析a图细胞中溶酶体捕获的BP。
c,HeLa细胞加(4 μg/mL)或不加BP处理24小时,然后用溶菌追踪器Red DND-99(100 nM)再标记30 min。
d,c图中溶解追踪器荧光强度的定量结果。
e,瞬时表达mCherry-LGALS3的HeLa细胞通过胸腺嘧啶阻断同步20 h。
f、g,HeLa细胞通过胸腺嘧啶同步,释放并在BP(4 μg/mL)存在下用指定化合物处理8小时,并进行中心蛋白染色。
h,HeLa细胞通过胸腺嘧啶阻断同步,释放到含BP(0.25或1 μg/mL)的培养基中。释放6小时后加入LLOMe(1.5 mM),在额外孵育2小时后固定细胞并进行中心蛋白染色。带有中心体未分离的前期细胞的百分比。
i ,在胸腺嘧啶的情况下,同步的HeLa细胞被释放到含BPNS的培养基中。


图4 BP处理抑制了中心体上PLK1激酶的有丝分裂激活
a,HeLa细胞用4 μg/mL BP处理24小时,并与中心蛋白和PLK1,或CP110和PLK1共染色。
b,分别定量G1、G2、G2前期和前期的强度。
c、d,BP处理或不处理表达GFP-plk1的细胞的FRAP分析。
e,转染了GFP-PLK1的HeLa细胞用BP(4 μg/mL)处理24小时,然后使用装有DIC组件的活细胞成像系统进行成像。
f ,对照和BP处理的HeLa细胞通过诺可达唑处理同步到前期。
g,用BP处理或不处理12 h的Hela细胞,在存在或不存在诺可达唑的情况下进一步培养14h。
h,转染了Flag-PLK1的Hela细胞分别用BP处理或不处理12 h。
i ,His-PLK1激酶与纯化的GST-CLIP-170n端蛋白在ATP存在下,在30°C下孵育30 min。

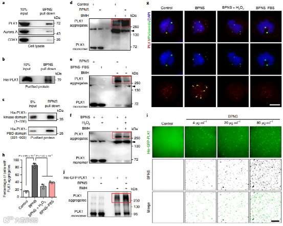
图5 BP直接与PLK1结合,诱导PLK1聚集
a - c ,BPNS与PLK1蛋白的相互作用。
d - f ,BPNS处理诱导了PLK1的聚集。
g、h,HeLa细胞与BPNS或BPNS-fbs复合物共孵育24 h
i 、j ,BP处理导致PLK1在体外聚集。


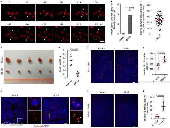
图6 BP 通过抑制有丝分裂进展而产生的抗癌活性
a,稳定表达H2B-RFP的HeLa细胞在BP存在下通过单个胸腺嘧啶阻断同步20小时。
b,定量a图中凋亡细胞的百分比。
c,测量从有丝分裂退出到凋亡开始的时间间隔.
d、e,HeLa细胞皮下注射到BALB/c裸鼠右侧。
f、h、i,pH3 (f)、中心蛋白(h)或TUNEL (i)染色的肿瘤组织切片的代表性图像。
g、j,pH3阳性细胞的定量分析(g)和TUNEL阳性细胞的定量(j)。
k,一个用来说明BP的分子抗癌活性的模型。
文章链接 :
https://doi.org/10.1038/s41565-021-00952-x
了解更多合成生物学内容,请关注 iSynFox 🦊:

