“Nature Communications∣蜗牛粘液用于伤口修复”
文献信息:

Tuo Deng, Dongxiu Gao, Xuemei Song, Zhipeng Zhou, Lixiao Zhou, Maixian Tao, Zexiu Jiang, Lian Yang, Lan Luo, Ankun Zhou, Lin Hu, Hongbo Qin, Mingyi Wu. A natural biological adhesive from snail mucus for wound repair.
https://doi.org/10.1038/s41467-023-35907-4
Nature Communications 影响影子:17.694
背景介绍
自然粘附现象和机制的发现推动了近几十年来新一代组织粘合剂的发展。
在本研究中,作者从蜗牛黏液凝胶中开发了一种天然的生物粘合剂,它由一个带正电荷的蛋白和聚阴离子糖胺聚糖网络组成。可塑的整体粘附基质可以通过多种相互作用粘附在湿组织上。该生物材料具有良好的止血活性、生物相容性和生物降解性,并能有效加速正常和糖尿病雄性大鼠全层皮肤创面的愈合。进一步的机制研究表明,它能有效促进巨噬细胞向抗炎表型极化,减轻慢性创面炎症,显著促进上皮再生和血管生成。其丰富的肝素样糖胺聚糖成分是其主要的活性成分。
这些发现为生物启发的组织粘合剂和生物工程支架设计提供了理论和材料上的见解。
图文解读

图1 蜗牛粘液凝胶(SMGs)的特征
a-d 图片:A. fulica (a),A. fulica的新鲜粘液(b),A. fulica的粘液凝胶(c)和A. fulica的粘液凝胶对皮肤的附着力(d)。
e-h 图片:H. lucorum (e),H. lucorum的新鲜粘液(f),H. lucorum的粘液凝胶(g)和H. lucorum的粘液凝胶对皮肤的附着力(h)。
i-j A. fulica和H. lucorum的蜗牛粘液凝胶在不同水化程度下的储存模量(i)和损耗模量(j)。
k A. fulica和H. lucorum的蜗牛粘液凝胶的主要组分。

图2 SMGs的粘附性能
a 新鲜的SMG和干的SMG(d-SMG)在大鼠新鲜器官或组织中的湿性粘附特性。
b 环状剪切试验示意图。
c 钢圈剪切试验的代表性时间应力曲线。
d SMG和d-SMG的弹性剪切强度。
e 拉伸粘附试验示意图。
f 拉伸粘附试验的代表性时间-应力曲线。
g SMG和d-SMG的抗张强度。
h T-peel测试示意图。
I T-peel测试的代表性时间应力曲线。
j SMG和d-SMG的界面韧性

图3 d-SMGs的生物相容性和生物降解性
a 不同浓度(d-SMG从左至右0.05、0.1、0.2、0.5、1.0、2.0 mg/mL)通过MTT法对细胞活力的影响。
b d-SMGs对溶血的影响。
c d-SMGs及其s-GAGs对人凝血控制血浆APTT的影响。
d SD大鼠皮肤切口模型中d-SMG皮下包埋后皮肤组织的H&E染色图像。

图4 d-SMGs的止血特性
a d-SMGs对动态凝血指数的影响。
b 150秒时凝血的照片。
c 与d-SMG接触的全血和血小板的扫描电镜照片。
d 应用d-SMG诱导大鼠肝出血和止血的示意图。
e d-SMGs对大鼠肝出血模型失血量的影响。
f 在大鼠肝出血模型中被滤纸吸收的失血量的照片。

图5 A. fulica的d-SMG的体内伤口粘附效果
a 治疗后的大鼠切开皮肤的照片。
b 第0、3、5、7天创面动态愈合过程示意图。
c,d 第7天创面部位的H&E染色(c)和Masson染色(d)。

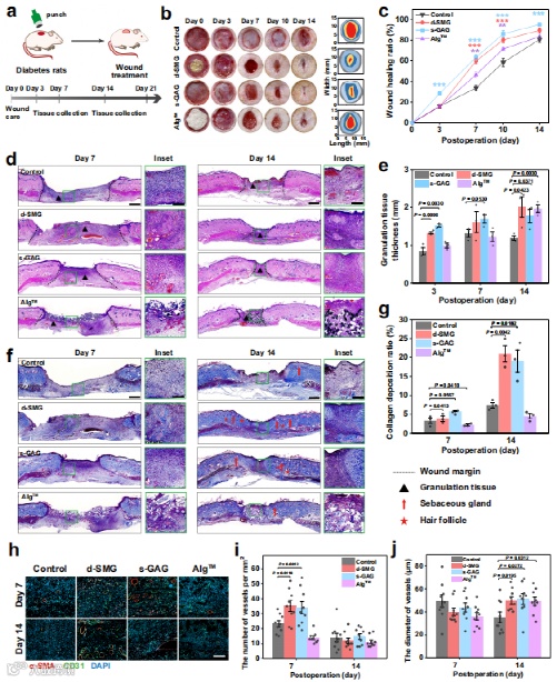
图6 A. fulica的d-SMG和s-GAG对糖尿病大鼠慢性伤口愈合的影响
a SD大鼠糖尿病创面模型示意图。
b 伤口愈合的代表性图像行为和动态伤口愈合过程天0、3、7、10、14.
c 0、3、7、10和14天伤口愈合比。
d 第7天和第14天伤口组织的H&E染色图像。
e 第7天和第14天伤口组织的肉芽组织厚度。
f 第7和第14天伤口组织的Masson染色。
g 第7和第14天伤口组织的胶原沉积率。
h 第7天和第14天伤口组织中CD31和α-SMA免疫染色的代表性图像。
j 伤口组织中血管的数量(i)和直径(j)的量化。

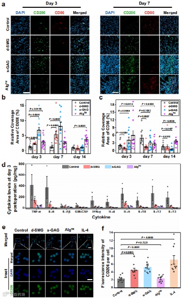
图7 A. fulica的d-SMG和s-GAG对体内炎症调节的作用
a 第3天和第7天伤口组织中CD206和CD86免疫染色的代表性图像。
b 伤口组织中CD206+区域的定量。
c 伤口组织中CD86+面积的定量。
d 第3天伤口组织中的细胞因子水平。
e RAW264.7的CD206和DAPI染色的代表性图像。
f 定量RAW264.7细胞中CD206的荧光强度。

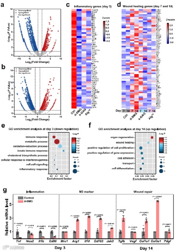
图8糖尿病创面组织中差异表达基因的分析
a-b 使用实时荧光定量qPCR显示d-SMG在第3天(a)和14(b)中上调和下调的基因。
c 炎症基因的热图
d 第7天和第14天伤口愈合基因的热图
e 第3天下调基因的基因本体论(GO)富集分析
f 第14天上调基因的基因本体论(GO)富集分析
g 实时定量q-PCR显示的相关mRNA水平

图9 d-SMG在伤口愈合中的机制示意图
合成生物学相关内容讨论与合作,及文章投稿
欢迎联系小编:shalafangjian
了解更多合成生物学内容,请关注 iSynFox 🦊:

