“J Hazard Mater∣增强微生物胞外电子传递,以实现酿造废水处理和铬还原的同步完成”
文献信息:

作者:Deguang Wu, Baocai Zhang, Sicheng Shi, Rui Tang, Chunxiao Qiao, Teng Li, Jichao Jia, Meiyi Yang, Xiaoguang Si, Yifei Wang, Xi Sun, Dongguang Xiao, Feng Li, Hao Song
接收时间:1 December 2023
https://doi.org/10.1016/j.jhazmat.2023.133171
Journal of Hazardous Materials 影响因子:13.6
背景介绍
微生物燃料电池(MFC)技术已开发用于在阳极室处理废水,并在阴极室还原重金属。然而,生物有限的胞外电子传递(EET)速率仍然是MFC实际应用的制约因素。在这里,作者开发了一种MFC系统,利用来自阳极废水处理的电能驱动阴极Cr6+还原,实现了一种能源自给自足的方法,有效解决Cr6+污染问题。这个MFC系统通过筛选具有优越EET速率的外源电生物、促进外源电EET速率和构建导电生物阳极来实现。
首先,从酿造废水适应的污泥中筛选出Shewanella algae-L3,其产生功率密度为566.83 mW/m²。其次,为了促进EET速率,在工程化S. algae-L3F中过表达了黄素合成基因操纵子ribADEHC,以增加黄素生物合成,这将功率密度提升至1233.21 mW/m²。第三,为了促进界面电子传递,使用碳纳米管(CNT)构建了S. algae-L3F-CNT生物阳极,进一步将功率密度提高至3112.98 mW/m²。最后,S. algae-L3F-CNT生物阳极被用来从酿造废水中收集电能,以驱动MFC中阴极Cr6+的还原,实现了71.43%的阳极化学需氧量(COD)去除和98.14%的阴极Cr6+还原。这项研究表明,增强的外源电EET可以促进MFC中阴极Cr6+的还原。
图文解读

图1. 工程化改造胞外电子传递以促进同时进行的酿造废水处理和Cr6+解毒
首先从活性污泥中筛选出具有较高EET速率的Shewanella algae-L3。随后,为了促进S. algae-L3的EET速率,异源表达了枯草杆菌(Bacillus subtilis)的黄素合成基因操纵子ribADEHC到S. algae-L3中,增加了黄素生物合成和EET速率。
为了促进界面电子传递,利用碳纳米管(CNT)构建了S. algae-L3F-CNT生物阳极,这增强了生物膜的形成和导电性,从而提高了输出功率密度。获得的S. algae-L3F-CNT生物阳极成功地用于在MFC的阳极室从实际酿造废水中收集电能,以驱动阴极Cr6+的还原,这实现了一种可行的同时废水处理和重金属解毒的方法。

图2. 筛选具有更高EET速率的外源电生物
a, 外源电生物富集的示意图。
b, 外源电生物富集过程中的输出电压。
c, 筛选出的菌株的最大功率密度,取自图S1中的功率曲线。
d, S. oneidensis MR-1和L3菌株的输出电压曲线。
e, S. oneidensis MR-1还原Fe3+过程中的Fe2+和Fe3+浓度。
f, 菌株L3还原Fe3+过程中的Fe2+和Fe3+浓度。
g, 计算的Fe3+还原速率。
h, 在MFC阳极由S. oneidensis MR-1和L3菌株驱动的阴极Cr6+还原。
i, 基于16 S rRNA序列邻接加入分析结果的系统发育树。

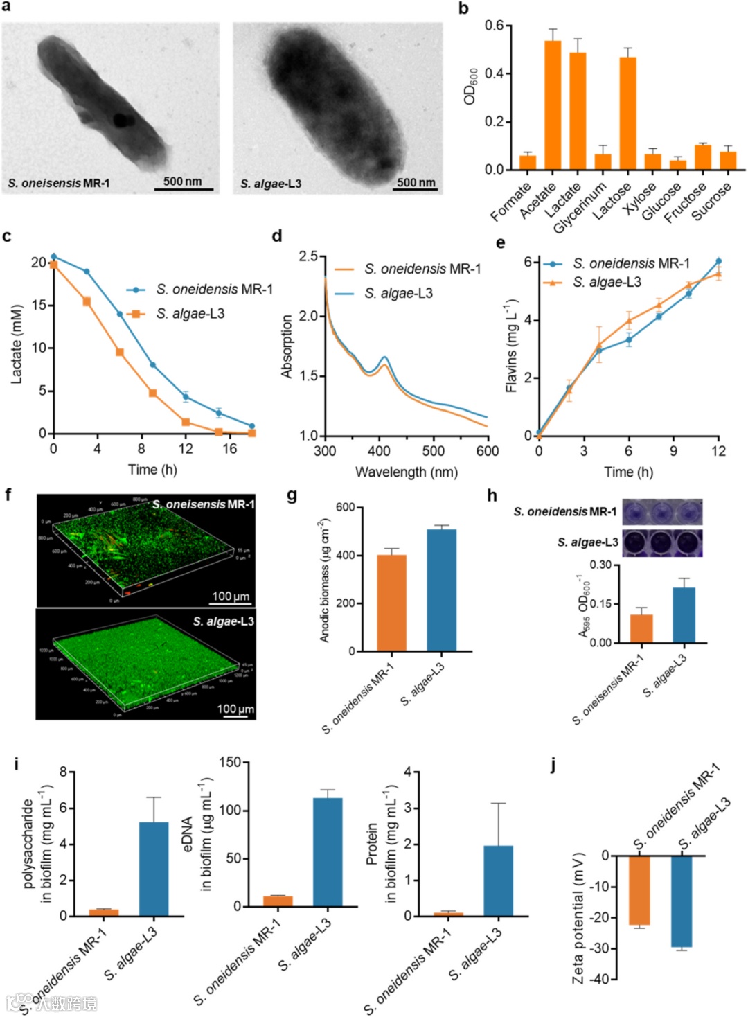
a, S. algae-L3和S. oneidensis MR-1的透射电子显微镜(TEM)图像。
b, S. algae-L3以不同电子供体为食的生长情况。在12小时时测量OD600。
c, 乳酸盐(电子供体)的消耗量。
d, S. oneidensis MR-1和S. algae-L3中c-Cyts的紫外-可见光谱分析。
e, S. oneidensis MR-1和S. algae-L3合成黄素的时间进程。
f,S. algae-L3和S. oneidensis MR-1在阳极附着生物膜的共聚焦扫描激光显微镜(CLSM)图像。
g, 阳极生物膜的生物量。
h, 通过结晶紫生物膜染色和检测(OD595/OD600)的平板底部附着生物膜的图像和定量。
i, 生物膜胞外基质中多糖、蛋白质和eDNA的含量。
j,S. oneidensis MR-1和S. algae-L3菌株的细胞表面Zeta电位。

a, 在电子供体乳酸盐吸收和分解代谢中涉及的基因表达的倍数变化(S. algae-L3:厌氧EET与好氧生长;S. oneidensis MR-1:厌氧EET与好氧生长,下同)。
b, 涉及细胞内NADH氧化的基因表达的倍数变化。
c, 编码c-Cyts的基因表达的倍数变化。
d, 编码GGDEF结构域蛋白的基因在生物膜形成中c-di-GMP合成的倍数变化。

图5. 工程化黄素生物合成途径以促进穿梭介导的间接EET
a, 重组菌株S. algae-L3F的示意图。
b, S. algae-L3F中ribA、ribD、ribE、ribH和ribC基因的转录水平表达。
c, S. algae-L3和S. algae-L3F合成黄素的时间序列分析。
d, 在外部负载电阻为2kΩ的MFC中放电电路的电压输出。
e, S. algae-L3和S. algae-L3F的功率密度曲线。
f, 在 MFC中由阳极S. oneidensis MR-1、S. algae-L3和S. algae-L3F驱动的阴极Cr6+还原。
g, 扫描速率为1 mV/s的周转循环伏安(CV)。
h, S. algae-L3F和S. algae-L3的阳极生物量。

图6. 通过促进S. algae-L3F-CNT生物阳极界面电子传递增强Cr6+还原
a,S. algae-L3F-CNT生物阳极的示意图。
b, S. algae-L3F、S. algae-L3F-CB和S. algae-L3F-CNT生物阳极的功率密度曲线(左)和极化曲线(右)。
c, 阳极生物膜的生物量。
d,S. algae-L3F、S. algae-L3F-CB和S. algae-L3F-CNT生物阳极的生物膜SEM图像。
e, S. algae-L3F、S. algae-L3F-CB和S. algae-L3F-CNT生物阳极的生物膜CLSM图像。
f, 阴极表面的SEM图像和能谱(EDX)元素(碳、氧和铬)分布图。
g, 阴极Cr6+还原的一阶拟合曲线。

图7. 由阳极室中实际酿造废水微生物氧化产生的电流驱动的阴极Cr6+还原
a, 同时进行阳极酿造废水处理和阴极Cr6+还原的S. algae-L3-CNT生物阳极或S. algae-L3F-CNT生物阳极的过程示意图。在第一阶段,预处理后的酿造废水加载到MFC阳极室,用于S. algae-L3或S. algae-L3F细胞培养进行12小时的好氧孵化。在第二阶段,通过外部电路连接MFC的阳极和阴极,同时进行阳极酿造废水处理和阴极Cr6+还原。
b, 阴极Cr6+还原曲线。
c, Cr6+还原的一阶动力学拟合曲线。
d, 阳极酿造废水的化学需氧量(COD)去除率。
e, 分别在实际含Cr6+废水和含Cr6+缓冲液中Cr6+还原的曲线。
f, Cr6+还原的一阶拟合曲线。
合成生物学相关内容讨论与合作,及文章投稿
欢迎联系我:shalafangjian
了解更多合成生物学内容,请关注 iSynFox 🦊:

