Environ. Sci. Technol.∣海洋胶体的光电活性,促进生物固氮
文献信息:

作者:Weilu Kang, Li Mu, and Xiangang Hu
发表时间:May 15, 2024
https://doi.org/10.1021/acs.est.4c01849
ENVIRONMENTAL SCIENCE & TECHNOLOGY 影响因子:10.8
背景介绍
在本研究中,作者发现MC表现出光电化学性质,能够通过光电子合成作用促进Trichodesmium erythraeum的固氮作用。MC有效地促进了T. erythraeum的光合作用,从而增强了其生长。MC中光激发的电子直接转移到光合电子传递链,并有助于固氮和氨的同化。转录组分析揭示了MC显著上调了与电子传递链、光系统和光合作用相关的基因,这与提高的光合能力(例如,Fv/Fm和羧酶体)相一致。结果,MC将N2固定速率提高了67.5−89.3%。我们的发现突出了一个概念验证的电子转移途径,通过该途径MC促进了固氮作用,扩展了我们对无处不在的胶体在海洋氮生物地球化学中作用的认识。
图文解读

图1. 海洋胶体的表征
本图展示了从渤海提取的海洋胶体(MC)的形态和尺寸分布。透射电子显微镜(TEM)和原子力显微镜(AFM)图像揭示了MC的片状纳米结构,尺寸和厚度的分布表明了MC在纳米尺度上的特性。这些特征对于理解MC如何与生物体建立电子联系至关重要。
(a, b) 海洋胶体的代表性透射电子显微镜(TEM)图像及尺寸分布分析(n = 50)。
(c, d) 海洋胶体的典型原子力显微镜(AFM)图像及高度分布分析(n = 50)。
(e) 海洋胶体的紫外-可见吸收光谱。
(f) 显示海洋胶体中C 1s峰的XPS光谱。μ值表示平均尺寸和高度。D50和H50分别代表累积分布中50%处的粒径/高度值。

图2. 海洋胶体向T. erythraeum传递电子
电子自旋共振(ESR)谱图显示了MC在光照下产生的自由基,以及T. erythraeum如何通过减少自由基信号来捕获这些光激发电子。循环伏安图(CV)显示了T. erythraeum接受MC光激发电子的能力,表明了MC与T. erythraeum之间电子转移的直接证据。
(a) T. erythraeum的超微结构电子显微图。
T,类囊体膜;C,羧酶体;CP,蓝藻素颗粒;PP,多聚磷酸盐颗粒;R,核糖体;PM,质膜;OM,外膜。
(b) AFM图像探测T. erythraeum与海洋胶体之间的相互作用。
(c−e) 使用DMPO、TEMPO和TEMP作为自旋探针对•OH、电子和1O2的ESR谱图。空白样品是自旋捕获剂的ESR特征。
(f) 海洋胶体在0.1 M PBS中的电流响应。

图中显示了MC对T. erythraeum生长速率、丝状体长度、叶绿素a含量以及光合作用参数(如Fv/Fm和相对电子传递率rETR)的影响。结果表明,MC显著促进了T. erythraeum的生长和光合作用效率,尤其是在铁限制条件下。
(a) T. erythraeum的生长速率。
(b) 丝状体长度(n = 50)。
(c) 叶绿素a浓度。
(d, e) 叶绿素荧光参数(Fv/Fm和rETR)。
(f) 可用于CO2固定的RuBisCO含量。
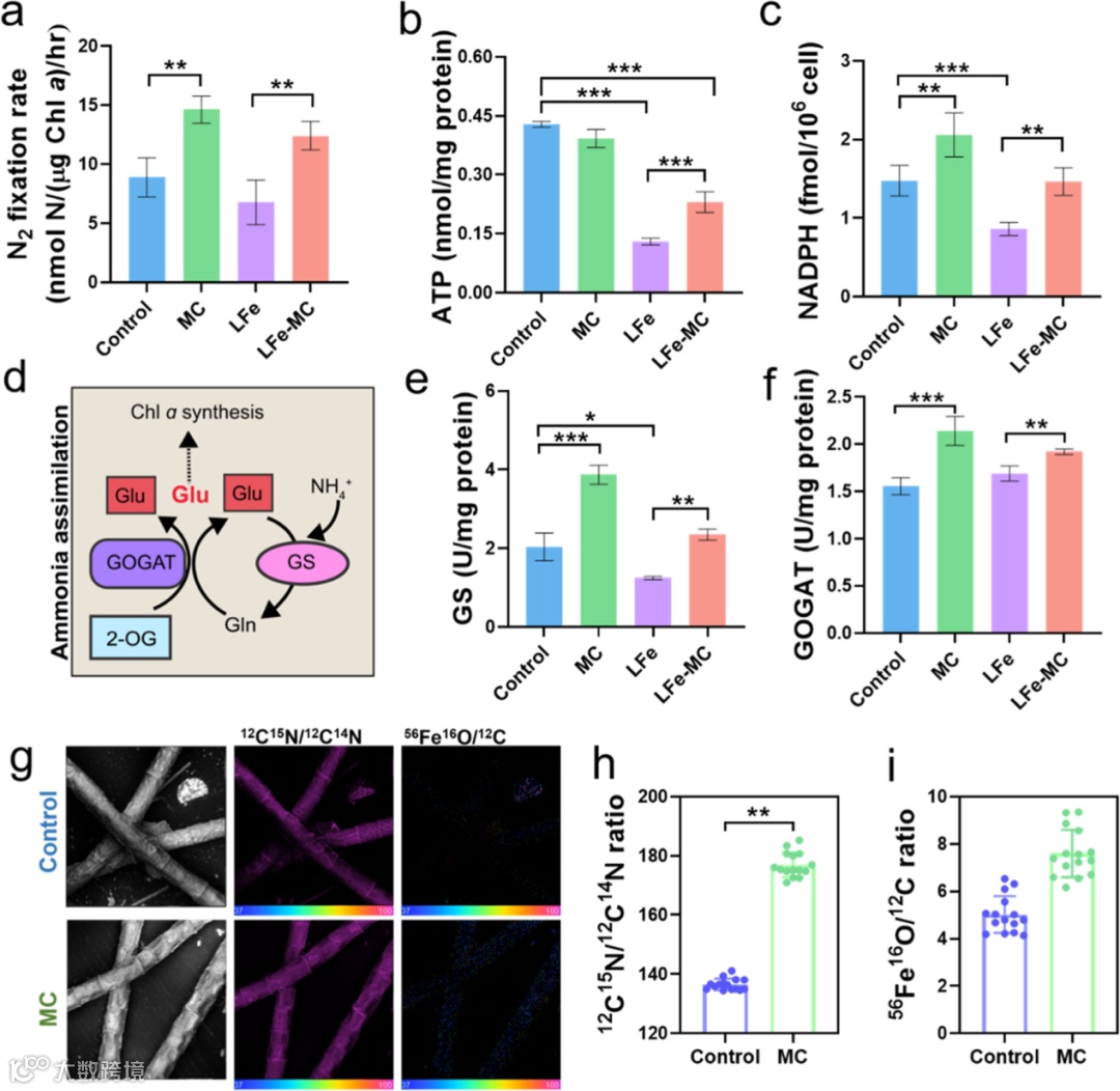
对照组:Fe为0.4 μmol/L;MC:海洋胶体2.0 mg/L,Fe为0.4 μmol/L;LFe(Fe为20 nmol/L);LFe-MC(海洋胶体2.0 mg/L,Fe为20 nmol/L)。星号表示统计显著性:*p < 0.05,**p < 0.01,和***p < 0.001。

本图展示了MC对T. erythraeum N2固定速率的影响,以及与固氮和氨同化相关的代谢物和酶活的变化。MC显著提高了N2固定速率,并增强了ATP和NADPH的含量,这对于固氮酶活性至关重要。
(a) N2固定速率。
(b) 细胞内ATP含量。
(c) 细胞内NADPH含量。
(d) T. erythraeum中由GS−GOGAT循环催化的铵同化作用示意图。Gln,谷氨酰胺。
(e, f) GS和GOGAT活性。
(g) T. erythraeum的代表性NanoSIMS图像。
(h, i) 根据NanoSIMS图像计算的12C 15N/12C 14N和56Fe16O/12C的比例(n = 15)。星号表示统计显著性:*p < 0.05,**p < 0.01,和***p < 0.001。

图5. 海洋胶体中的光激发电子与PET链整合,有助于氮同化作用
图中展示了通过添加电子清除剂(AgNO3)和电子传递抑制剂(DCMU)对T. erythraeum与MC系统中电子转移的影响。结果证实了MC光激发电子在促进N2固定和氨同化中的关键作用。
(a, b) 在96小时培养后,用或不用2 μM AgNO3处理的T. erythraeum的N2固定速率和NH3−N产生量。
(c) 在96小时培养后,用或不用20 μM DCMU处理的T. erythraeum的NH3−N产生量。
(d) 在96小时培养后,用或不用0.5 mM MgATP处理的T. erythraeum的NH3−N产生量。
(e) 海洋胶体增强氮同化的提议机制。
PS I,光系统I;b6f,2-细胞色素b6f复合体;Fd,铁氧还蛋白;FNR,铁氧还蛋白-NADP还原酶。星号表示统计显著性:*p < 0.05,**p < 0.01,和***p < 0.001。

图6. T. erythraeum的代谢组学和转录组学分析
通过代谢组和转录组分析,研究人员识别了MC处理下T. erythraeum中差异表达的代谢物和基因。这些变化涉及到氨同化、氨基酸代谢以及光合作用和电子传递链的相关途径,揭示了MC如何调节T. erythraeum的碳和氮代谢。
(a) 代谢组数据的PLS-DA得分图,显示不同处理之间的明显分离。
(b) 已识别代谢物的变量重要性(VIP)得分。VIP得分大于1.0的代谢物被识别为PLS-DA模型中的有贡献变量。
(c) 与对照组相比的DEGs(差异表达基因)数量。
(d) 与对照组相比,暴露于海洋胶体的T. erythraeum中DEGs显著富集的GO术语分析(调整后p < 0.05)。基因比例表示在GO术语中富集的DEGs数量与总DEGs数量的比率。
(e) 与对照组相比,MC、LFe和LFe-MC组中DEGs显著富集的前7个KEGG途径。星号表示显著富集的KEGG途径:*p < 0.05,**p < 0.01,和***p < 0.001。

通过定量聚合酶链反应(qPCR)分析,研究人员验证了与铁含量、叶绿素、固氮酶和ATP酶活性相关的关键基因表达的变化。这些结果与转录组分析一致,进一步证实了MC对T. erythraeum碳和氮代谢的调控作用.。
(a, b) 与铁胁迫相关的蛋白编码基因idiA和isiA的表达。
(c, d) 参与叶绿素a生物合成的基因chlL和chlB的表达。
(e) 编码固氮酶铁蛋白的基因nifH的表达。
(f) ATP酶亚基基因atpH的表达。
合成生物学相关内容讨论与合作,及文章免费投稿
欢迎联系我:shalafangjian
了解更多合成生物学内容,请关注 iSynFox 🦊:

