Adv. Sci.∣工程化希瓦氏菌-碳纤维复合电极,增强能量与化学品生产
文献信息:

作者:Qijing Liu, Wenliang Xu, Qinran Ding, Yan Zhang, Junqi Zhang, Baocai Zhang, Huan Yu, Chao Li, Longhai Dai, Cheng Zhong, Wenyu Lu, ZhanYing Liu, Feng Li, Hao Song
发表时间:19 August 2024
https://doi.org/10.1002/advs.202407599
Advanced Science 影响因子:14.3
背景介绍
电活性微生物(EAMs)与电极之间的界面电子转移是众多生物电化学系统的基础,这些系统有着广泛的应用。然而,由于高跨膜和细胞-电极界面电子转移电阻,生物-电极界面的电子转移速率仍然很低。
本篇文章采用模块化工程策略构建希瓦氏菌-碳纤维复合电极,装饰细菌纤维素气凝胶-电聚合蒽醌以增强细胞-电极界面电子转移。首先,构建异源核黄素合成和分泌途径,以增加黄素介导的跨膜电子转移。其次,通过蛋白质工程策略筛选并优化外膜c-Cyts OmcF,以加速接触基础的跨膜电子转移。第三,构建装饰有细菌纤维素气凝胶和电聚合蒽醌的希瓦氏菌-碳纤维复合电极,以增强界面电子转移。
结果表明,工程化的希瓦氏菌-碳纤维复合电极的内阻降低至42 Ω,比野生型(WT)低480.8倍。最大功率密度达到4286.6 ± 202.1 mW m−2,比WT高出72.8倍。最后,工程化复合电极在生物电能收集、Cr6+还原和CO2还原方面展现出优越的能力。这项研究表明,增强跨膜和细胞-电极界面电子转移是提高EAMs胞外电子转移的一个有前景的方法。
图文解读

图1|模块化工程化希瓦氏菌-碳纤维复合电极,以增强能量与化学品生产
图文注解
采用模块化工程策略,包括增加黄素合成和分泌、重建OM c-Cyts导电通道,以及构建基于细菌纤维素的气凝胶涂层蒽醌混合阳极,以增强细胞-电极界面电子转移速率。
i) 为解决内源电子穿梭黄素的生物合成和分泌限制,设计了来自枯草杆菌和铜绿假单胞菌的异源核黄素合成和传递途径,以增强黄素介导的跨膜电子转移。
ii) 为减轻希瓦氏菌物理绝缘的细胞膜问题,筛选并优化了来自硫酸盐还原地杆菌的外膜c型细胞色素OmcF,使用蛋白质工程策略加速接触基础的跨膜电子转移。
iii) 为解决细胞-电极界面高电子转移电阻的问题,开发了高效的细菌纤维素气凝胶涂层蒽醌混合电极,增强了阳极上电活性生物膜中活细胞的负载,从而增强了细胞-电极界面电子转移。为评估工程化复合电极在实际应用中的催化性能,进行了从稀薄酒糟中收集生物电、将Cr6+还原为Cr3+,以及在双室MFCs中将CO2电合成甲酸的实验。

图2|通过增加黄素合成和分泌,增强黄素介导的跨膜电子转移
文字概述
图2a展示了在S. oneidensis中构建黄素生物合成途径以加速黄素介导的间接电子转移的示意图。图2b显示了野生型和重组菌株(MC和MCO)产生的黄素浓度。图2c展示了这些菌株的功率密度曲线,表明重组菌株的功率密度显著高于野生型。图2d的循环伏安图显示了重组菌株中黄素的再氧化和还原峰。图2e和2f分别展示了CLSM图像和阳极生物膜的定量测量,显示了重组菌株在阳极表面的附着情况。图2g和2h分别展示了单细胞电流输出和EIS谱图,证明了黄素合成和分泌的增加降低了MFCs的内阻并提高了电子转移率。
图文注释
a) 构建黄素生物合成途径的示意图,以加速黄素介导的间接电子转移,包括异源表达核黄素合成基因簇ribADHEC以及黄素跨膜转运的孔蛋白OprF和Bfe,以及黄素介导的间接电子转移途径。
b) 野生型和重组菌株(MC和MCO)产生的黄素浓度。
c) 野生型和重组菌株(MC和MCO)的输出功率密度曲线。
d) 野生型和重组菌株(MC和MCO)的电流-电压曲线。
e) 野生型和重组菌株(MC和MCO)阳极生物膜的CLSM图像。
f) 野生型和重组菌株(MC和MCO)形成的阳极生物膜生物量。
g) 野生型和重组菌株(MC和MCO)的单细胞输出电流。
h) 野生型和重组菌株(MC和MCO)阳极的EIS谱Nyquist图。
i) 野生型和重组菌株(MC和MCO)的电子接受能力和电子捐赠能力。数据以平均值 ± 标准差(n = 3个生物学重复)呈现。

图3|通过重建OM c-Cyts导电通道,加速基于直接接触的跨膜电子转移
文字概述
图3a展示了外膜c-Cyts和黄素促进细胞到阳极的跨膜电子转移的示意图。图3b展示了野生型和突变体OmcF M1-M6的氨基酸序列和突变位点。图3c展示了突变菌株MCOF1-6的功率密度。图3d和3e展示了突变体OmcF M5与黄素分子之间的相互作用。图3f展示了菌株MCOF和MCOF1-6的zeta电位。图3g展示了包含基因(ribADEHC、bfe、oprF和omcF M5)和不同RBSs的重组菌株MCOF5和CR1-4的质粒。图3h-j展示了菌株MCOF5和CR1-4的功率密度曲线、单细胞电流输出和EIS分析,表明优化表达的突变体OmcF M5能有效地改善S. oneidensis的跨膜电子转移。
图文注释
a) 外膜c-Cyts和核黄素促进从细胞到阳极的跨膜电子转移的示意图。
b) 野生型和突变体OmcF M1-M6的氨基酸序列和突变位点。
c) 突变菌株MCOF1-6的功率密度。
d) c-Cyt OmcF M5和核黄素分子之间的相互作用。
e) OmcF M5和RF分子残基之间相互作用的2D展示。
f) 菌株MCOF和MCOF1-6的Zeta电位。
g) 重组菌株MCOF5和CR1-4的质粒,包括基因组合(ribADEHC、bfe、oprF和omcF M5)和不同的RBS(BBa_B0030、BBa_B0032、BBa_B0033、BBa_B0034、BBa_B0035、iGEM)。
h) 菌株MCOF5和CR1-4的输出功率密度曲线。
i) 重组菌株MCOF5和CR1-4的单细胞输出电流。
j) 重组菌株MCOF5和CR1-4的EIS分析。数据以平均值 ± 标准差(n = 3个生物学重复)呈现。

图4|通过构建装饰细菌纤维素气凝胶-电聚合蒽醌的希瓦氏菌-碳纤维复合电极,增强细胞-电极界面电子转移
文字概述
图4a展示了在碳毡阳极表面装饰CNFA和AQ后的界面电子转移过程的示意图。图4b-e展示了菌株CR1配备CF和装饰阳极(CF/CNFA和CF/CNFA@AQ)的功率密度曲线、CV曲线、电流输出、EIS分析以及电子接受能力和电子捐赠能力的分析。图4f-k展示了CF和装饰阳极(CF/CNFA和CF/CNFA@AQ)的电化学活性表面积、菌落形态的SEM和CLSM图像、生物膜的生物量分析以及单细胞电流输出。这些结果表明,装饰阳极具有更多的电化学活性位点和更多的活细胞负载,有效降低了细胞-电极界面电子转移阻力,并提高了界面电子转移率。
图文注释
a) 在碳纤维阳极表面装饰CNFA和AQ后界面电子转移过程的示意图。
b) 配备CF和装饰阳极(CF/CNFA和CF/CNFA@AQ)的CR1菌株的功率密度曲线。
c) 配备CF和装饰阳极(CF/CNFA和CF/CNFA@AQ)的CR1菌株的CV曲线。
d) 配备CF和装饰阳极(CF/CNFA和CF/CNFA@AQ)的CR1菌株的电流输出。
e) 配备CF和装饰阳极(CF/CNFA和CF/CNFA@AQ)的CR1菌株的EIS分析。
f) 配备CF和装饰阳极(CF/CNFA和CF/CNFA@AQ)的CR1菌株的电子接受能力和电子捐赠能力。
g) CF和装饰阳极(CF/CNFA和CF/CNFA@AQ)的电化学活性表面积。
h) 配备CF和装饰阳极(CF/CNFA和CF/CNFA@AQ)的CR1菌株菌落形态的SEM图像。
i) 配备CF和装饰阳极(CF/CNFA和CF/CNFA@AQ)的CR1菌株菌落形态的CLSM图像。
j) 配备CF和装饰阳极(CF/CNFA和CF/CNFA@AQ)的CR1菌株的生物质分析。
k) 配备CF和装饰阳极(CF/CNFA和CF/CNFA@AQ)的CR1菌株的单细胞输出电流。数据以平均值 ± 标准差(n = 3个生物学重复)呈现。

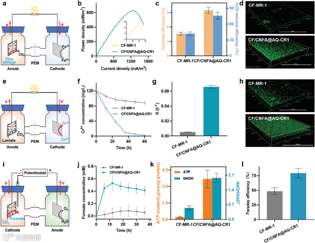
图5|在实际场景中应用构建的生物混合电极进行能量和化学品生产
文字概述
图5a展示了使用构建的生物电化学系统从稀薄残渣中回收电力的示意图。图5b展示了工程化生物杂交电极CF/CNFA@AQ-CR1与对照组的功率密度曲线。图5c展示了CF/CNFA@AQ-CR1在稀薄残渣中的库仑效率和COD去除效率。图5d展示了CF/CNFA@AQ-CR1和对照组的CLSM图像。图5e展示了使用构建的生物电化学系统降解Cr6+的示意图。图5f-g展示了CF/CNFA@AQ-CR1和对照组在MFCs中厌氧条件下的Cr6+浓度和Cr6+降解动力学常数。图5h展示了CF/CNFA@AQ-CR1和对照组的CLSM图像。图5i-l展示了使用构建的生物杂交电极通过电合成将CO2还原成甲酸盐的示意图,以及CF/CNFA@AQ-CR1和对照组的甲酸盐浓度、ATP浓度和NADH/NAD+比率以及法拉第效率。这些结果表明,构建的生物杂交电极在实际应用中表现出色,能有效从稀薄残渣中回收电力、还原Cr6+以及从CO2还原中合成化学品。
图文注释
a) 使用构建的BES从稀薄酒糟中回收电力的示意图。
b) 工程化生物混合电极CF/CNFA@AQ-CR1和对照组的功率密度曲线。
c) 工程化生物混合电极CF/CNFA@AQ-CR1和对照组在稀薄酒糟中的库仑效率和COD去除效率。
d) 工程化生物混合电极CF/CNFA@AQ-CR1和对照组的CLSM图像。
e) 使用构建的BES降解Cr6+的示意图。
f) 工程化生物混合电极CF/CNFA@AQ-CR1和对照组在厌氧条件下MFCs中Cr6+浓度。
g) 工程化生物混合电极CF/CNFA@AQ-CR1和对照组在MFCs中Cr6+降解动力学常数。
h) 工程化生物混合电极CF/CNFA@AQ-CR1和对照组的CLSM图像。
i) 使用工程化生物混合电极电合成CO2还原为甲酸的示意图。
j) 工程化生物混合电极CF/CNFA@AQ-CR1和对照组的甲酸浓度。
k) 工程化生物混合电极CF/CNFA@AQ-CR1和对照组的ATP浓度和NADH/NAD+比率。
l) 工程化生物混合电极CF/CNFA@AQ-CR1和对照组的法拉第效率。数据以平均值 ± 标准差(n = 3个生物学重复)呈现。
合成生物学相关内容讨论与合作,及文章免费投稿
欢迎联系我:shalafangjian
了解更多合成生物学内容,请关注 iSynFox 🦊:

