J CO2 UTIL∣光驱动的伊红Y-单胞菌生物杂化系统用于通过特定的光诱导电子转移和代谢工程将CO₂转化为乙偶姻
文献信息:

作者:Yao Tian, Zhiqi Guo, Jiaping He, Dake Xu, Wen-Wei Li, Shaoan Cheng, Hao Song
接收时间:21 February 2025
https://doi.org/10.1016/j.jcou.2025.103051
Journal of CO2 Utilization 影响因子:7.2
背景介绍
全细胞光合生物杂交系统作为一种新兴技术,为二氧化碳转化为高附加值化学品提供了一条极具潜力的途径。然而,现有系统大多受限于光敏剂与微生物之间的非特异性电荷转移,导致电子难以高效传递到细胞内的二氧化碳催化中心,从而影响了整体转化效率。
针对这一问题,研究者们开发了一种高效的 eosin Y-Ralstonia eutropha 生物杂交系统。该系统通过将 eosin Y 自发性地附着在 R. eutropha 的膜结合氢化酶(MBH)上,实现了电子的靶向转移,从而将二氧化碳高效还原为乙偶姻—一种在食品、香料和制药行业具有广泛应用的高价值平台化学品。实验结果表明,该生物杂交系统在光驱动的二氧化碳转化过程中表现出卓越的可持续性和效率,其乙偶姻产量甚至超过了传统 H₂ 供应自养发酵的产量,而后者一直被认为是 R. eutropha 固定二氧化碳的最佳还原当量和能量来源。
机理研究揭示了 eosin Y 的光诱导电子转移过程:电子首先传递到 MBH,进而在周质中形成氢气(H₂)中间体。随后,这些氢气中间体被胞质中的可溶性氢化酶氧化,生成 NADH,为二氧化碳的固定提供能量支持。为了进一步提升系统效率,研究者们采用了代谢工程手段:一方面引入非氧依赖性质子泵(Gloeobacter rhodopsin)以增强 ATP 合成;另一方面阻断 L-乳酸和乙酸的生物合成途径,将碳通量重新定向至乙偶姻生产。经过改造的 eosin Y-Ralstonia eutropha 生物杂交系统最终实现了 1.41 ± 0.06 mM 的乙偶姻产量,比传统 H₂ 供应自养发酵高出 2.07 倍。
图文解读

方案 1| eosin Y-R. eutropha 生物杂交系统用于光驱动 CO2 固定以产生乙偶姻的示意图
(I)eosin Y 特异性附着在 R. eutropha 的膜结合氢化酶(MBH)上,以实现针对氢化酶介导的电子转移和转化途径的靶向电子转移。
(II)将非氧依赖性质子泵(Gloeobacter rhodopsin)引入 R. eutropha,以增强 ATP 合成。
(III)阻断副产物的生物合成途径,以促进碳代谢通量向乙偶姻生产。

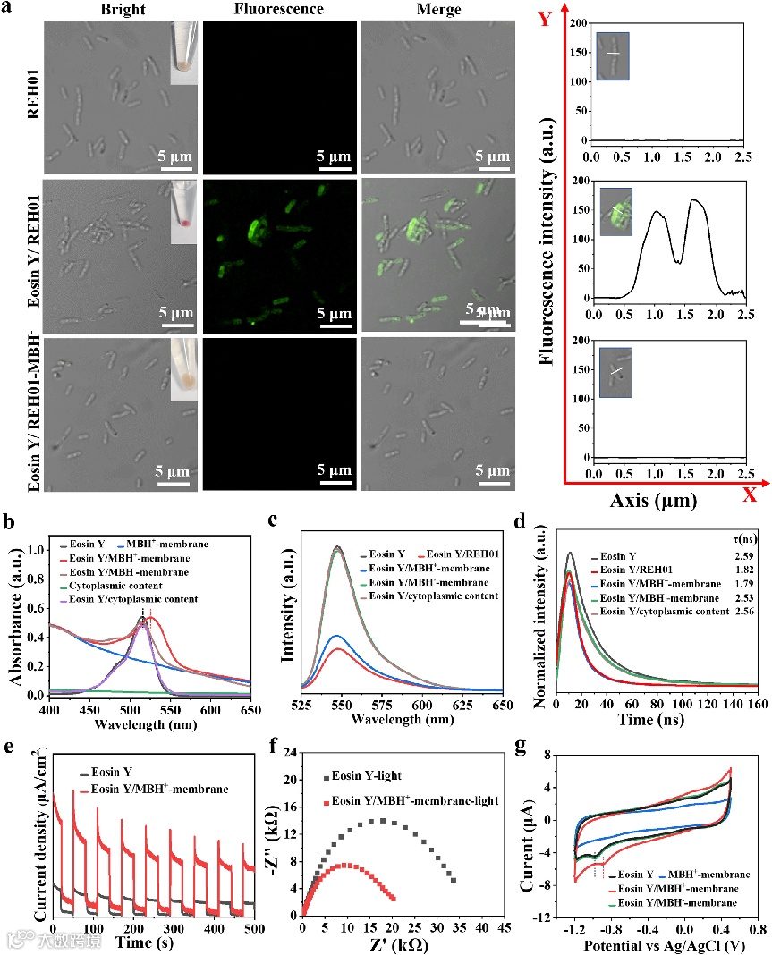
图 1| eosin Y 与 R. eutropha 之间的相互作用和电子转移
(a)REH01、eosin Y/REH01 和 eosin Y/REH01-MBH- 的共聚焦激光扫描显微镜(CLSM)图像。
(b)eosin Y、MBH+- 膜、胞质内容物、eosin Y/胞质内容物混合物、eosin Y/MBH- 膜混合物以及 eosin Y/MBH+- 膜混合物的紫外 - 可见光谱。
(c)eosin Y、eosin Y/REH01、eosin Y/胞质内容物混合物、eosin Y/MBH- 膜混合物以及 eosin Y/MBH+- 膜混合物的光致发光(PL)光谱和(d)时间分辨荧光衰减光谱。
(e)eosin Y 及 eosin Y/MBH+- 膜混合物的光电流响应和(f)电化学阻抗谱(EIS)。
(g)eosin Y、MBH+- 膜、eosin Y/MBH- 膜混合物以及 eosin Y/MBH+- 膜混合物的循环伏安法(CV)。CV 的扫描速率为 10 mV s − 1。

图 2| eosin Y-R. eutropha 生物杂交系统通过光驱动将 CO2 转化为乙偶姻
(a)光驱动乙偶姻生产的示意图。
(b)具有不同电子供体的 eosin Y 的 PL 光谱。
MES:2-(N-吗啉)乙磺酸;MOPS:3-(N-吗啉)丙磺酸;VC:抗坏血酸钠。
(c)eosin Y-R. eutropha 生物杂交系统及对照系统通过光驱动从 CO2 合成乙偶姻。
(d)光合作用过程中 eosin Y-R. eutropha 生物杂交系统的斑点实验。
(e)具有光照 - 黑暗循环、(f)不同 eosin Y 浓度和(g)不同光照强度的 eosin Y-R. eutropha 生物杂交系统光驱动乙偶姻合成。
(h)在光照和 H2 供应的自养发酵过程中 REH01 条件下 eosin Y-R. eutropha 生物杂交系统的乙偶姻产量。图中的所有点和误差线分别为三次实验的平均值和误差传播标准差(SD)。统计显著性表示为 *P < 0.05,**P < 0.01,***P < 0.001。“n.s.”表示不显著。数据组的显著性通过双尾 Student’s t 检验确定。

图 3| 在黑暗和光照条件下 eosin Y-R. eutropha 生物杂交系统以及在 H2 供应的自养发酵过程中 REH01 的代谢物检测
(a)R. eutropha 中将 CO2 转化为乙偶姻的代谢途径。
RuBisCO:核酮糖 - 1,5 - 二磷酸羧化酶;3-PGA:3 - 磷酸甘油酸;1,3-DPG:1,3 - 二磷酸甘油酸;G3P:甘油醛 - 3 - 磷酸;R5P:核酮糖 - 5 - 磷酸;RuBP:核酮糖 - 1,5 - 二磷酸;ED:Entner-Doudoroff 途径。
(b)NADH、(c)NADPH、(d)ATP、(e)3-PGA、(f)丙酮酸和(g)乙酰辅酶 A 在 eosin Y-R. eutropha 杂交系统中的细胞内水平,以及在黑暗和光照条件下和 H2 供应的自养发酵过程中 REH01 的水平。图中的所有点和误差线分别为三次实验的平均值和误差传播标准差(SD)。统计显著性表示为 *P < 0.05,**P < 0.01,***P < 0.001。“n.s.”表示不显著。数据组的显著性通过双尾 Student’s t 检验确定。

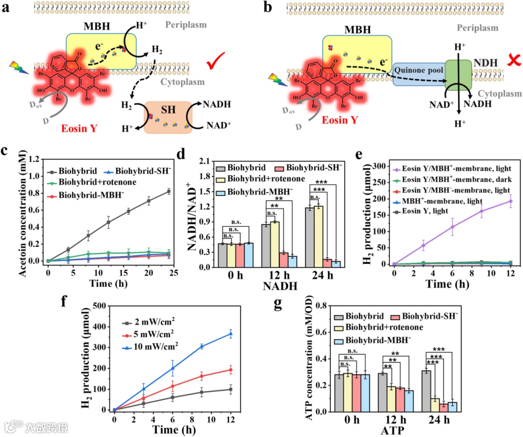
图 4| eosin Y-R. eutropha 生物杂交系统中电子转化机制的研究。提出了两种可能的电子转化机制
(a)涉及 MBH 利用光诱导电子产生 H2 中间体,随后被可溶性氢化酶(SH)氧化以再生 NADH 的示意图。
(b)另一种示意图是光诱导电子转移到呼吸电子传递链,逆转 NADH 脱氢酶(NDH)活性,从 NAD+ 产生 NADH。
(c)在光照条件下,eosin Y-R. eutropha 生物杂交系统中单独缺失 MBH 和 SH,或通过添加 1.0 mM 鱼藤酮抑制 NDH 活性时的乙偶姻产量和(d)细胞内 NADH 水平。
(e)eosin Y 结合的含 MBH 的细胞膜(eosin Y/MBH+- 膜)及其对照组的光驱动 H2 产生。
(f)在不同光照强度下,eosin Y/MBH+- 膜的光驱动 H2 产生。
(g)在光照条件下,eosin Y-R. eutropha 生物杂交系统中单独缺失 MBH 和 SH,或通过添加 1.0 mM 鱼藤酮抑制 NDH 活性时的细胞内 ATP 水平。图中的所有点和误差线分别为三次实验的平均值和误差传播标准差(SD)。统计显著性表示为 *P < 0.05,**P < 0.01,***P < 0.001。“n.s.”表示不显著。数据组的显著性通过双尾 Student’s t 检验确定。

图 5| eosin Y-R. eutropha 生物杂交系统光驱动乙偶姻生产的示意图
(a)能级和(b)光驱动乙偶姻生产机制的示意图。eosin Y 的光诱导电子转移到 R. eutropha 的 MBH,导致 H2 中间体的形成,随后被胞质 SH 氧化以合成 NADH。合成的 NADH 通过氧化呼吸和膜结合转氢酶分别转化为 NADPH 和 ATP,为 CBB 循环提供能量,以固定 CO2 生成 G3P。然后,生成的 G3P 参与 ED 途径,转化为丙酮酸,随后被 α-乙酰乳酸合成酶(ALS)和 α-乙酰乳酸脱羧酶(ALDC)催化合成乙偶姻。
ETC:电子传递链;pntAB:膜结合 NAD(P) 转氢酶。eosin Y 和 NADH 的氧化还原性质来自已报道的参考文献。10,11,51。

图 6| REH01 的代谢工程以提高乙偶姻光合作用
(a)增强 REH01 乙偶姻产量的代谢工程策略示意图。
(b)诱导菌株 REH01-GR 和 REH01 的分离膜的紫外 - 可见光谱;插图显示了 REH01 和 REH01-GR 细胞沉淀物。
(c)包含 GR 和 / 或 ldh 和 ackA2 基因缺失的 eosin Y-R. eutropha 生物杂交系统的光驱动乙偶姻产量。图中的所有点和误差线分别为三次实验的平均值和误差传播标准差(SD)。
(d)随着菌株 REH01 的逐步改进,光合乙偶姻产量的提高。GR:Gloeobacter rhodopsin。
合成生物学相关内容讨论与合作,及文章免费投稿
欢迎联系我:shalafangjian
了解更多合成生物学内容,请关注 iSynFox 🦊:

