NAT COMMUN ∣ 分层糖酵解途径控制人肠道拟杆菌中的碳水化合物利用调节因子
文献信息:

作者:Seth G. Kabonick, Kamalesh Verma, Jennifer L. Modesto, Victoria H. Pearce, Kailyn M. Winokur, Eduardo A. Groisman, Guy E. Townsend
发表时间:14 May 2025
https://doi.org/10.1038/s41467-025-59704-3
Nature Communications 影响因子:16.6
背景介绍
人类的饮食选择深刻影响着肠道微生物组的构成与功能。在工业化地区,人们常摄入大量超加工食品中的葡萄糖和果糖,过量的简单糖分超出小肠吸收能力,进而抵达结肠并被肠道微生物利用,导致肠道菌群失衡,增加微生物相关疾病风险。
拟杆菌属作为肠道细菌中的优势菌门,其碳水化合物利用调节器(Cur)是一个关键转录因子,它控制着碳水化合物利用、宿主免疫调节以及肠道定植等重要过程。然而,简单糖分可抑制Cur活性,扰乱拟杆菌属的适应性,减少其对宿主有益的代谢产物。研究人员发现,在两种拟杆菌属物种中,葡萄糖或果糖抑制Cur活性需要ATP依赖的果糖-1,6-双磷酸(FBP)合成,但由于存在必需的焦磷酸(PPi)依赖酶,FBP合成并非生长所必需。进一步研究表明,ATP依赖的FBP合成在肠道中对Cur的调控起着关键作用,但在cur缺失时并不有助于细菌的适应性,表明PPi足以驱动这些细菌中的糖酵解。
总体而言,该研究揭示了富含简单糖分的饮食如何通过抑制Cur活性,破坏拟杆菌属的适应性,进而影响宿主健康。
图文解读

图1 | Cur活性的生物发光转录报告
a、b 在以(a)岩藻糖或(b)乙酰葡萄糖胺为唯一碳源的培养基中培养的野生型 Bt 菌株,分别携带 P-fusA2(黑色)或 P-Δ22 bp(蓝色)的生物发光强度,相对于携带无启动子的 pBolux 质粒的同源菌株的测量值进行了标准化。
c 在以果糖为唯一碳源的培养基中培养的野生型 Bt 菌株,分别携带 P-fusA2(黑色)或 P-Δ22 bp(蓝色)以及携带 P-fusA2 的 Δcur Bt 菌株(红色)的标准化生物发光强度。
d 在以 PMOG 为唯一碳源的培养基中培养的野生型 Bt 菌株,分别携带 P-fusA2(黑色)或与 0.1%(橙色)、0.2%(紫色)或 0.5%(绿色)果糖组合的标准化生物发光强度。
对于(a–d),n = 8 个生物重复,误差为匹配颜色阴影中的标准误。

图2 | 果糖和葡萄糖需要磷酸化才能抑制Cur
a ΔsensorPUL22携带 P-fusA2 在含有 PMOG(黑色)、PMOG 和果糖(红色)或 P-MOG 和葡萄糖(蓝色)的培养基中的标准化生物发光强度。
b 野生型、ΔsensorPUL22和 ΔfrkPUL22在以 PMOG 为唯一碳源的培养基中培养,添加 0.2% 葡萄糖(左侧)10 分钟后或添加 0.2% 果糖(右侧)60 分钟后,fusA2 转录本数量的倍数变化。
c 野生型或 ΔsensorPUL22在含有 PMOG 的培养基中添加 0.2% 果糖 60 分钟后,frkPUL22转录本数量的倍数变化。
d 纯化 FrkPUL22蛋白的果糖激酶活性。
e 野生型或 ΔfrkPUL22在以果糖为唯一碳源的最小培养基中的生长情况。
f、g (f)ΔfrkPUL22 或(g)Δglk 携带 P-fusA2 在含有 PMOG(黑色)作为唯一碳源的培养基中或 PMOG 与果糖(红色)或葡萄糖(蓝色)等量混合的培养基中的标准化生物发光强度。
h Δglk 在以 PMOG 为唯一碳源的培养基中培养,添加 0.2% 葡萄糖 10 分钟后或添加果糖 60 分钟后,fusA2(左侧)和 chbPUL80(右侧)转录本数量的倍数变化。
对于(a, e–g),n = 8 个生物重复;误差为匹配颜色阴影中的标准误。对于(b, c, h),n = 6 个生物重复;误差为标准误。对于(d),n = 4 个技术重复;误差为标准误。P 值通过双因素方差分析和 Fisher 最小显著差检验计算,* 表示值 < 0.05,** <0.01,*** <0.001。源

图3 | Bt 中不同酶类合成 FBP
a Bt 中糖酵解途径的示意图。
b、c 纯化 PfkA(绿色圆圈)、PfkB(紫色方块)、PfkC(白色三角形)或 Pfp(黑色菱形)在反应中分别以(b)ATP 或(c)PPi 作为磷酸供体的酶动力学。
d 在增加 PPi 量的情况下 PfkA 的活性。
e 野生型 Bt 在以果糖或 PMOG 为唯一碳源的条件下生长时全细胞裂解液中的 PPi 量。
对于(a)中的缩写如下:Glu 葡萄糖,Fru 果糖,G6P 葡萄糖-6P,F6P 果糖-6P,FBP 果糖双磷酸,PEP 磷酸烯醇式丙酮酸,ATP 三磷酸腺苷,PPi 焦磷酸,Pfk 磷酸果糖激酶,Pfp 磷酸果糖磷酸转移酶,Pgi 磷酸葡萄糖异构酶,Glk 葡萄糖激酶,Frk 果糖激酶。
对于(b–d),n = 4 个技术重复;误差为标准误。
对于(e),n = 4 个生物重复;误差为标准误;P 值通过单因素方差分析和 Fisher 最小显著差检验计算,*** 表示值 < 0.001。源数据文件中提供了确切的 P 值。

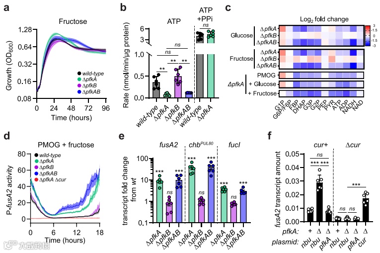
图4 | ATP 依赖的 FBP 产生对于抑制Cur是必需的,但对于生长并非必需
a 野生型(黑色)、ΔpfkA(绿色)、ΔpfkB(紫色)或 ΔpfkAB(蓝色)在以果糖为唯一碳源的最小培养基中的生长情况。
b 从野生型、ΔpfkA、ΔpfkB 或 ΔpfkAB 的全细胞裂解液中测量的 FBP 合成量。
c 在葡萄糖、果糖、PMOG、含葡萄糖的 PMOG 或含果糖的 PMOG 条件下,ΔpfkA、ΔpfkB 或 ΔpfkAB 的稳态糖酵解中间体的 Log2 倍数变化。
d 野生型(黑色)、ΔpfkA(绿色)、ΔpfkB(紫色)、ΔpfkAB(蓝色)或 ΔpfkA Δcur(红色)携带 P-fusA2 在含有等量 PMOG 和果糖的最小培养基中的生物发光强度。
e 相对于野生型 Bt,ΔpfkA、ΔpfkB 或 ΔpfkAB 在以果糖为唯一碳源的最小培养基中培养时,fusA2、chbPUL80 和 fucI 转录本数量的倍数变化。
f 在以葡萄糖为唯一碳源的条件下,野生型、ΔpfkA、Δcur 和 ΔpfkA Δcur 携带空载体(nbu)或互补质粒时的 fusA2 转录本数量。
对于(c)中的缩写如下:G1P 葡萄糖-1P,G6P 葡萄糖-6P,FBP 果糖双磷酸,DHAP 二羟丙酮-P,G3P 3-磷酸甘油酸,G2P 2-磷酸甘油酸,PEP 磷酸烯醇式丙酮酸,PYR 丙酮酸,ATP 三磷酸腺苷,ADP 二磷酸腺苷,NAD 烟酰胺腺嘌呤二核苷酸。
对于(a, d),n = 8 个生物重复;误差为匹配颜色阴影中的标准误。
对于(b),n = 6 个生物重复;误差为标准误。
对于(e, f),n = 6 个生物重复;误差为标准误。
对于(b, e),P 值通过双因素方差分析和 Fisher 最小显著差检验计算,* 表示值 < 0.05,** <0.01,*** <0.001。
对于(f),P 值通过单因素方差分析和 Fisher 最小显著差检验计算,*** 表示值 < 0.001。
源数据文件中提供了确切的 P 值。

图5 | ATP 依赖的 FBP 产生通过控制Cur来维持肠道适应性
a ΔpfkA 与等量的野生型 Bt 共同引入无菌小鼠中,在喂食标准多糖丰富饲料(黑色方块,n = 10 个生物重复)或富含糖的饲料(粉色方块,n = 8 个生物重复)时的竞争适应性。
b ΔpfkA Δcur 与等量的 Δcur 共同引入无菌小鼠中,在喂食标准多糖丰富饲料(黑色圆圈,n = 10 个生物重复)或富含糖的饲料(粉色圆圈,n = 4 个生物重复)时的竞争适应性。
对于所有面板,误差线表示标准误。P 值通过双因素方差分析和 Bonferroni 校正计算,* 表示值 < 0.05,** <0.01,*** <0.001。源数据文件中提供了确切的 P 值。

图6 | Bf-pfkA 对葡萄糖和果糖介导的Cur抑制以及 B. fragilis 中 ATP 依赖的 FBP 合成是必需的
a、b 野生型 Bf(黑色)、ΔBf-pfkA(绿色)、ΔBf-cur(红色)或 ΔBf-pfkA ΔBf-cur(蓝色)携带 P-Bf-fusA2 在含有等量 PMOG 和(a)葡萄糖或(b)果糖混合物的培养基中的生物发光强度。
c 以 ATP 作为磷酸供体时,从野生型或 ΔBf-pfkA 的全细胞裂解液中测得的 FBP 合成速率。
对于(a, b),n = 8 个生物重复;误差为匹配颜色阴影中的标准误。
对于(c),n = 5 个生物重复;误差为标准误。
P 值通过非配对 t 检验计算,*** 表示值 < 0.001。源数据文件中提供了确切的 P 值。
合成生物学相关内容讨论与合作,及文章免费投稿
欢迎联系我:shalafangjian
了解更多合成生物学内容,请关注 iSynFox 🦊:

