文献信息:

作者:Srijith Sasikumar, Shannara Taylor Parkins, Suresh Sudarsan, Himanshu Sinha
发表时间:27 August 2025
https://doi.org/10.1038/s41467-025-63306-4
Nature Communications 影响因子:16.6
背景介绍
复杂性状并非单基因简单叠加,而是多变异互作在特定遗传背景与环境下共同谱写的“乐谱”。尽管全基因组关联已点亮无数信号位点,这些变异如何携手改写细胞代谢线路、又怎样被精准干预,仍是未解难题。
最新《Nature Communications》以酿酒酵母孢子形成效率为窗口,用两组完全等价的单核苷酸替换株系给出答案:单独存在时影响有限的 MKT189G 与罕见变异 TAO34477C,一旦同框出现,即触发一条“潜藏”路径——精氨酸生物合成被提前拉高,核糖体生物发生同步下调,形成高效节能的代谢权衡。多组学时序图谱显示,这一切换仅发生在双变异背景,且直接决定线粒体呼吸强度与孢子形成成败;敲除精氨酸关键酶 ARG4 可完全阻断该过程,而在单变异或无变异株中则无此效应。研究首次用实验证实,自然变异可通过“搭伙”方式重塑核心代谢网络,为解析多基因疾病及设计组合靶点提供了可复制的机制框架。
图文解读

图1| 研究模型概览
A 所提出的MKT189G与TAO34477C分子机制示意图,该图突出显示MKT189G基因网络与TAO34477C蛋白表达网络间的潜在互作,促成更高产孢效率的加性效应
B 酵母菌株在产孢培养基中进行时间转录组与蛋白质组分析的研究设计示意图,该图概述用于解析酵母菌株表型加性潜在分子机制的实验策略

图2| MKT189G与TAO34477C对产孢效率变异的加性效应
A MMTT菌株构建步骤示意图,突出MKT189G与TAO34477C等位基因的导入
B 将SS、MM、TT、MMTT、MmTt(杂合)及SK1菌株在产孢培养基中培养48 h后测定产孢效率 。柱状图显示产孢细胞百分比(双孢子囊、三孢子囊及四孢子囊),表明MKT1与TAO3等位基因的加性效应
误差线为至少三次生物学重复的平均值±SD,单个数据点以圆点表示
C SS、MM、TT、MMTT菌株在产孢过程中不同时间点的培养基外源乙酸平均水平(N = 2)
D SS、MM、TT、MMTT四株酵母在产孢培养基中五个时间点(0 h、2 h 30 min、5 h 40 min、12 h、24 h)的胞内乙酸浓度
B–D的源数据以Source Data文件形式提供

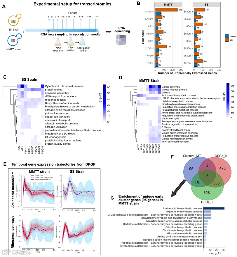
图3| MKT189G与TAO34477C单核苷酸多态性存在时氨基酸代谢与核糖体通路的时间重排
A 时序RNA-seq实验设计示意图,展示从SS与MMTT菌株在产孢过程中9个时间点采集RNA样品的整体实验设置
B 柱状图显示SS与MMTT各时间点相较0 h的差异表达基因(DEGs)数目,使用DESeq2(Wald双侧检验)鉴定,阈值:校正p值<0.05(Benjamini–Hochberg校正)且|log₂ fold change|>2
C、D 使用Metascape对所有时间点上调DEGs进行GO富集分析,分别为SS菌株(C)与MMTT菌株(D),富集p值采用单侧累积超几何检验并以Benjamini–Hochberg法校正,热图展示前几位GO条目的−log₁₀(p-value)
E 经DPGP聚类得到的氨基酸代谢与核糖体通路相关基因的时间表达轨迹,阴影区域表示均值轨迹±2 SD
F 维恩图比较MMTT早期聚类基因(Cluster 1)与MM、TT菌株DEGs的重叠情况
G 对MMTT菌株Cluster 1中独有的95个基因使用Metascape进行GO富集分析,p值计算与校正方法同C、D,柱状图展示−log₁₀(校正p值)
C、D源数据以Source Data文件形式提供

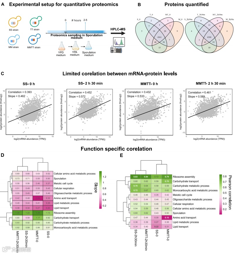
图4| 绝对定量蛋白质组学实验设计
A S288c、MM、TT与MMTT菌株于产孢培养基中培养,并在产孢0 h与2 h 30 min取样
B 维恩图展示SS、MM、TT与MMTT菌株在0 h与2 h 30 min定量蛋白的重叠情况
C SS与MMTT菌株在各时间点(0 h与2 h 30 min)的mRNA-蛋白对相关性
D、E 热图显示GO-Slim列表中各基因类别的mRNA与蛋白丰度整合后的相关系数(D)与斜率(E)

图5| MKT189G与TAO34477C互作时精氨酸生物合成通路的差异富集
A 柱状图展示0 h与2 h 30 min时与S288c菌株相比显著差异表达蛋白的数量
B 对MM与MMTT菌株在0 h及2 h 30 min上调基因进行GO富集分析,富集p值采用单侧累积超几何检验,经Benjamini–Hochberg法校正(Metascape),热图展示前几位GO条目的−log10(p-value)
C 精氨酸生物合成通路示意图,蓝色标注蛋白在产孢2 h 30 min时差异上调
D 计算SS、MM、TT及MMTT在0 h与早期产孢(2 h 30 min)时全细胞蛋白质组向精氨酸通路的分配比例,以百分比表示,单个数据点以圆点表示,误差线为三次生物学重复的平均值±SD

图6| 遗传互作改变与氮代谢相关的胞内氨基酸动态
A SS、MM、TT、MMTT酵母菌株在产孢培养基中培养,并在产孢0 h、2 h 30 min、8 h取样,利用质谱分析胞内氨基酸水平
B 聚类1、2、8中选定氨基酸(丙氨酸、组氨酸、谷氨酰胺、亮氨酸、精氨酸、赖氨酸)在0 h、2 h 30 min、8 h的z-score谱,展示于SS、MM、TT、MMTT菌株间
C 聚类3、6中选定氨基酸(酪氨酸、色氨酸、苯丙氨酸、天冬酰胺、缬氨酸、谷氨酸、苏氨酸、高丝氨酸)在0 h、2 h 30 min、8 h的z-score谱,展示于SS、MM、TT、MMTT菌株间

图7| 当MKT189G与TAO34477C相互作用时精氨酸生物合成通路对维持线粒体功能至关重要
A 野生型(SS、MM、TT、MMTT)及其相应arg4Δ和arg56Δ在48 h后计算产孢效率,#表示无产孢(N = 3)
B 将S288c、M、T及MT背景的野生型、arg4Δ、arg56Δ单倍体菌株进行10倍系列稀释,点种于YPD(2%)、YPE(2%)、YPG(2%)与YPEG,YPD培养30 °C孵育2 d后拍照,YPE、YPG、YPEG培养30 °C孵育4 d后拍照
C 将SS、MM、TT、MMTT(野生型与arg4Δ)二倍体菌株在产孢培养基(1%乙酸钾)中孵育2 h后的MitoTracker荧光强度测定(N = 4)
D MMTT菌株野生型与arg4Δ的petite频率测定(N = 3)
E 使用Seahorse Extracellular Flux 96分析仪测定SS、MM、TT、MMTT野生型(N = 4)、arg4Δ(N = 4)与arg5Δ(N = 3)在乙酸培养基中的耗氧率(OCR),在三次基础测量后注入叠氮化钠关闭线粒体耗氧,再记录三组数据,p值采用rstatix R包(v.0.7.2)双侧非配对t检验计算(A, C, D),显著性水平:****p < 0.0001,***p < 0.001,**p < 0.01,*p < 0.05,确切p值见源数据文件(A, D),误差线表示平均值±SD(A, C–E),A、C–E源数据以Source Data文件形式提供
合成生物学相关内容讨论与合作,及文章免费投稿
欢迎联系我:shalafangjian
了解更多合成生物学内容,请关注 iSynFox 🦊:

