
![]() |
![]() |
经纪人进群&渠道对接合作
市民贷是面向个人消费者设计开发的个人综合消费贷款产品,为客户提供多场景、全渠道、全方位的融资贷款服务,
全线上办理,最高可贷30万,助力客户消费升级。年化利率7.18%起(按单利计息)。

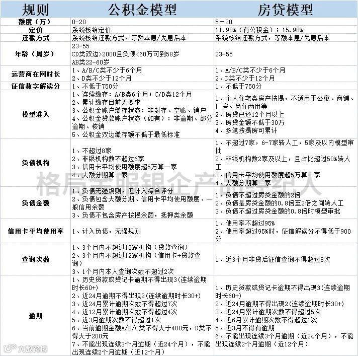
开通区域:按揭房专案全国、公积金专案参考下图


1.年龄:23-55
2.征信准入:
弱担保机构数≤5家,含超过5万元的大额分期;
近3个月征信查询≤8次(信用卡审批+贷款审批+担保审批);
近24逾期无2,近24月连续出现1的月份数<3,近24个月非N次数<6,近6月无逾期;
住房按揭贷款或公积金贷款已还款≥12个月;
住房按揭贷款+公积金贷款授信合计≥30万元;
征信其他负债(不含车、按揭)/房贷授信≤1.2。
3.额度预估:
授信金额=(住房按揭贷款+公积金贷款)月供金额*25

全国招募各商会会长,供应链金融负责人、财税公司负责人、担保公司、小贷金融、网贷团队、电销团队、银行公职人员、以及有企业资源的团队一起共赢合作。产品甲方或独家乙方渠道也投放产品。





