
![]() |
![]() |
经纪人进群&渠道对接合作
市民贷是属于江苏苏宁银行旗下针对持有公积金的用户群体开放申请的一款纯线上的个人公积金信用贷款产品,其客户群体主要分部为按揭房客户和公积金客户,且量大成熟板块客户授信模型城市稳定。市民贷是面向个人消费者设计开发的个人综合消费贷款产品,为客户提供多场景、全渠道、全方位的融资贷款服务,全线上办理,最高可贷30万,助力客户消费升级。年化利率7.18%起(按单利计息)。

开通区域:按揭房专案全国、公积金专案参考下图


维护完白名单后弹窗申请入口该用户需30分钟内完成进件

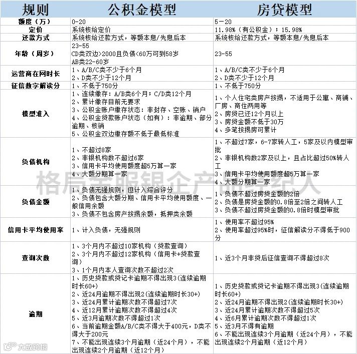
1.年龄:23-55
2.征信准入:
弱担保机构数≤5家,含超过5万元的大额分期;
近3个月征信查询≤8次(信用卡审批+贷款审批+担保审批);
近24逾期无2,近24月连续出现1的月份数<3,近24个月非N次数<6,近6月无逾期;
住房按揭贷款或公积金贷款已还款≥12个月;
住房按揭贷款+公积金贷款授信合计≥30万元;
征信其他负债(不含车、按揭)/房贷授信≤1.2。
3.额度预估:
授信金额=(住房按揭贷款+公积金贷款)月供金额*25

全国招募各商会会长,供应链金融负责人、财税公司负责人、担保公司、小贷金融、网贷团队、电销团队、银行公职人员、以及有企业资源的团队一起共赢合作。产品甲方或独家乙方渠道也投放产品。





