

本文内容来源于赵正宝老师在11月1日的公开课《解读未来五年发展方向,学习十九大》,整理而成。
本文较长,约12000字。大家可以根据下面的目录里的关键词学习相关主题,时间充裕建议精细阅读。十九大值得每个人好好学习。
本文目录
▪️ 大会主题
▪️ 第1个关键词:初心与使命
▪️ 第2个关键词:新时代
▪️ 第3个关键词:新思想
▪️ 第4个关键词:新矛盾(第1个重点)
▪️ 第5个关键词:新目标强起来
▪️ 第6个关键字新征程(第2个重点)
▪️ 第7个关键词:一些经济概念
▪️ 第8个关键词:土地承包
▪️ 第9个关键词:房子是用来住的(第3个重点)
▪️ 第10个关键词 大基调 总结
▪️ 第11个关键词 对个人投资理财的指导
▪️ 格局是一家什么样的机构?

这次大会的主题,叫做“不忘初心、牢记使命”!之前,主流媒体上宣传的都是“不忘初心、继续前进”,但这次大会确认成了“不忘初心、牢记使命”的主题,整个大会的核心思想是,“高举中国特色社会主义的伟大旗帜,决胜全面建成小康社会,夺取新时代中国特色的伟大胜利,为实现中华民族伟大复兴的中国梦不懈奋斗。”
其实讲到中国梦,大家都应该是很有感触的。最近这一年对我而言印象最深的,是一个宣传短片,《光荣与梦想——我们的中国梦》,由32位明星公益出演,每次去电影院,在播放电影正片之前就能看到。比如吴京:心往一处想,劲往一处使,就能实现我们的梦想。再比如李冰冰:不管你是什么职业,只要对得起国家、社会、民族、家人,你就是在给中国梦的实现助力。
关键词
1

第一个关键词:初心和使命
什么是初心,什么是使命?
其实稍微了解点中国历史和我党历史的人都知道,我们最开始创办这个党的目的是什么,理解清楚之后,这就是初心。
今年暑假的时候,我带着孩子去了一趟威海。威海有一个著名的爱国主义教育基地叫做刘公岛,这个地方的历史,就是中国最弱小时期的缩影。被日本占领四年,后来又成了英国的殖民地。在纪念馆中,我看到一副历史照片,当年法庭开庭的时候,法官都是英国人,外国人是站着的,中国人是跪着的,当你看到所有的这些历史的时候,当你把自己也放到当年的历史环境当中,你就一定会明白为什么当时有一帮年轻人,一定凑在一起,一定要成立一个组织,一定要做什么事情。
我们都学过中国的近代史,都知道那段整个民族和国家最艰难、最悲惨的黑暗历史。当你经历过那样积贫积弱的环境,经历过这种国家民族被人欺凌历史的时候,你就知道这帮人当年为什么要建立这个组织了,你就知道他们的初心到底是什么了。
如果大家都是为了一己私利而做什么样事情,你永远不可能理解当年的那些人的初心。
最开始我也不理解,但后来有一天我突然顿悟了:之前的自己完全是站在私利的角度,而先人们出发点的初心,已经完成扔掉了私心,扔掉了个人安危,甚至扔掉了家庭成员的安危,真的是舍弃掉了太多太多的东西。
我在2016年4月的时候带着我们的学员去了井冈山,今年6月份我们又去了遵义,我们就是要重走长征路,感受体会为什么当年会有那么多人能够坚持走完、他们这个信念到底来自于哪、这个初心到底是什么、当年的使命是什么。
最近有个电影叫《建军大业》,里面讲到贺龙他为什么要选择这条路。那时贺龙已经是军长了,要钱有钱,要枪有枪,要什么有什么,他已经完成了今天所谓的财富自由了,为什么还要写入党申请书呢?
还有一部老电视剧叫《彭德怀》,为什么他已经成为师长,真的其实什么都不缺了,他为什么还会在那个时候会选择走上这条路呢?
其实当你看完了你就明白了:他们都是穷苦人出身,他们解决了财富自由以后,他们身上是天生带着使命的,他们的目的已经转化成了为穷苦人出头,带领大多数人改变命运,才让他们走到后面的辉煌的。当你理解了他们所面对的成长历程,你就真的明白什么叫使命,什么叫初心,什么叫信仰。
所以,什么是初心和使命?就是为了中国人民谋幸福,为中华民族谋复兴!这就是初心和使命,所以叫不忘初心、牢记使命,怎么重塑8900万人的信仰,怎么重塑13亿人的信仰。
经过过去这么多年发展经济迅猛,但其实我们也到了一个临界点了。如果所有人做任何事情都要回报,是抱着交换的心理,就会永远是交换的商业社会。商业社会容易让人们迷失,一切向钱看,这就是商业社会带来的负面影响。但是我们不能否认,商业社会给我们带来的物质蓬勃的发展。但是走到今天,当所有人都向钱看的时候,必然会走弯路,必然会走弊端。就在这个时候,我们要重新拾起我们的信仰,那就是初心和使命,也很容易理解。
所以,不忘初心、牢记使命,我觉得这个不单单是要求所有党员的,也是对全国13亿人来说是一种鞭策。能不能体会到这层意思,意味着你在今天是否能跟上时代的脉搏,是否能见证整个历史的变迁,如果你不理解这一点的话,其实就根本看不懂你所处在什么阶段当中,你也享受不到整个发展历程的荣耀和背后的含义,所以大家明白初心和使命是非常重要的。
这个初心和使命是激励中国共产党人不断前进的根本动力,今天我们比历史上任何一个时期都更接近,更有信心和能力实现中华民族伟大复兴的目标!这句话真的太值得拿出来好好分析。
今年9月份,我们格局组织了一次去日本的商业游学。我本来想买一点东西带回来,但是太难了,我真的没有找到国内买不到的东西。我们很幸运,我们赶上了伟大的时代,非常之接近乃至赶上了整个中华民族达到巅峰的这个时代。我们没有经历过最悲惨的那个时代,但我们都将感受到这个时代,都将见证这个时代的到来,未来20年,我相信中国一定能站在世界之巅。
你真的了解历史的话,你就了解你处在什么样的阶段了,真的是我们很值得庆幸,想一想清末的动乱,想一想民国时候的内乱,想一想抗战日期艰难的国民,想一想1840后近代的整个历史,什么时候有像今天这样?我们活在了和平的国家,所以牢记初心和使命,真的要庆幸珍惜我们的生命。
关键词
2

第一个关键词是初心和使命,第二个关键词是新时代。
什么叫新时代?其实就是给我们做历史定位,我们处于历史长河当中的什么时间、什么阶段,经过长期的努力,中国已经进入新时代,这是我国发展的新的历史定位。
第一,这个新时代是承前启后、继往开来,是在新的历史条件下继续夺取中国特色社会主义伟大胜利时代。今年是2017年,距离2020年全面建成小康社会的关键年,还有三年时间,未来这五年真的是一个大转折时期,赶上了第一个百年目标的实现,赶上了全面建成小康社会的时代,所以这就是一个新时代。
第二,全国各族人民团结奋斗、不断创造美好生活、逐步实现全体人民共同富裕的时代。我们可以看到自己身边的整个变化,整个全民共同富裕的时代这是大家可以看到的。第一个百年目标,是全体中华儿女努力奋斗伟大复兴中国梦的时代,是我国日益走进世界舞台中央不断为人类做出更大贡献的时代,这是在这个新时代的新定位,是党对中国社会发展的历史定位提出的新判断。
第三,在这个阶段我们的生产力的发展达到了相当的水平,过去生产力没有这么强大,生产力达到一定水平之后,进入新时代以后的中国特色社会主义已经完成了发展的阶段,开始向发展起来以后的方向迈进。新时代的意思就是一个转折点,生产力已经发展到世界第二,所以这个转折的阶段就叫做新时代,这就是整个时代在历史当中的定位,给它画了一个名字就是我们所说的新时代,
关键词
3

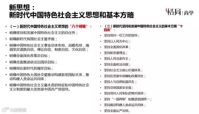
第三个关键词叫新思想。大会之后所有的党组织都在做一件事,就是学习大会精神,其中最重要的一点,就是“新时代中国特色社会主义思想和基本方略”。
什么是“新时代的中国特色社会主义思想和基本方略”?其实主要是八个明确和十四个坚持。
年轻时我也不理解这些类似的方针、策略,但我为什么今天能理解过去不理解的,我给你们讲一个案例你们就明白了。
我在大学刚毕业步入社会的前五年内,我其实走了很多弯路、跨了很多行业、跨过很多工作。后来我做了一件事,痛定思痛,拿出一个本、一支笔就开始写。我不知道我的未来的路在哪,但是我经过我的摸爬滚打已经知道要放弃什么,就是符合什么条件就是我的路,不符合这些条件就不是我的路,我逐渐地可以给自己找原则了、找标准了。
我当时写的第一条:未来所做的行业、所从事的工作一定要是有暴利的。利润率一定要高的行业,如果利润率不高就不要做,收入各方面都会不高,你看我就逐渐开始梳理我的条款了,就是我未来要从实的行业一定要符合以下条件。第二、第三条慢慢地也清晰了起来。
回到主题,所以当我看到这八个明确和十四个坚持的时候,我头脑当中第一反应就是我当年摔了那么多跟头以后开始写的我自己要走的路,一条一条的写下来,我总结的人生经验我都写在我的书里了,叫做《趋势的力量》。
先来看八大明确的具体内容,是站在一个国家高度上提出的,对于一个公司也是这样。比如一个公司明确就是在互联网金融方向发展,明确我们要解决的社会主要矛盾就是解决人们出行的需求,我们的组织制度是什么制度,我们的总目标是什么?比如我们公司十年之后成为全国最大的新能源车的公司,等等。
再来看十四个坚持,对于一个国家是如此,对于一个公司也是一样。坚持党的一切领导,好比公司是坚持董事会还是创始人领导,坚持以人民为中心,好比公司坚持以客户为中心,等等。
一个国家需要八个明确十四个坚持,一个公司也需要若干个明确和若干个坚持,一个人当然也就更加需要若干个明确和若干个坚持了吧。
读到这里,今天的第一件任务就是回去找到你自己的明确和自己的坚持,在未来我们格局的课程当中我们也逐渐增加这个,我们在线课程当中未来给大家延伸。
关键词
4

这是今天的第四个关键词,也是第一个重点。
以前的旧矛盾叫做“人民群众日益增长的物质文化生活的需要同落后的社会生产之间的矛盾,是社会的主要矛盾”,说白了就是人民对于物质文化的需求,由于社会的生产力太低了,满足不了,所以就叫做这个矛盾。
在本次大会上,第一次提出了新的矛盾,转变成了“人民日益增长的美好生活的需要和不平衡不充分的发展之间的矛盾”,这个定位是重大的改变。
过去是物质文化需要同落后社会生产之间的矛盾,所以我们要不断地提高社会生产力,去满足人民大众的物质文化生活的需要。现在老百姓连房子都有了,新房子也住上了,物质条件已经极大丰富,基本跟世界同步了,所以这个转变提出得非常及时。
矛盾变了意味着什么也变了?答案:商机也变了。过去的矛盾点就是,开工厂、生产东西就是最大的商机,而现在商机也变了,如果不懂得未来的商机,就真的很难找到突破的机会。
“从物质文明建设到精神文明建设,再到后来的政治文明建设、和谐社会建设、生态文明建设,是改革开放三十多年来发展历程水到渠成的结果。现代社会当中,对民主、法治、公平、正义、安全、环境等等的要求,同样在与日俱增,不能再以物质文化简单概括,也不能单独依靠经济建设解决问题了。所以新的主要矛盾体现了党中央对当前经济社会发展状况的新判断。”
这个新矛盾有“两个没有变”,第一,我国仍处于并将长期处于主义初级阶段的基本国情没有变,不能脑袋晕了,我们是世界第二大经济体了,所以我们就已经过了社会主义初级阶段了,脑袋不能晕,我们起点还是很低的,我们还是初级阶段,这个不能变。第二,我们还是世界最大的发展中国家,不能头脑发热了,把自己变成发达国家了。这个是非常明智的。“三个牢记”,牢记社会主义基本初级阶段,然后党和国家的生命线和幸福线,基本路线是生命线和幸福线。
这是很重要的内容,这里我们要认真探讨一下。

第一个问题,怎么理解物质文化需求、怎么理解落后的社会生产的矛盾?就是我们过去三十年的第一个矛盾怎么理解?
三、四十年前,买东西要粮票、布票,就是吃的、穿的都不够,更别说什么自行车、洗衣机了,这就是物质严重匮乏。到今天我们身边是什么物质?房子、车子、高铁,吃穿已经严重过剩了。我们的社会生产力已经极大丰富,已经到了严重过剩的地步。今天中国的社会生产力已经是全球很强的社会生产力了,这个社会生产力已经让中国解决了物质的需要,所以就衍生出来今天的矛盾了。
紧接着,什么是“美好生活的需要”?
已经不是过去的这种物质需求了,而是转变为在“衣食住行学医”方面的需求。所以报告当中说,“幼有所育,劳有所得,老有所养,弱有所扶,学有所教,病有所医,住有所居”,这是最基本的,这是我们已经陆陆续续在实现的,在做得更好。
还有美好生活向往的升级,就是尊重和成长的需求。怎么尊重和成长的需求呢?我们需要社交,正常交往,我们需要发展业余爱好,我们需要旅游。如今中国旅游行业一年的国民生产总值是4万个亿,已经增长到房地产的三分之一了。社交、爱好、旅游、休闲度假、环境保护、更好的教育等等,这是在美好生活保障的基础上逐渐升级的需求,这些需求是未来真真正正的方向,这些需求的机会你抓住了,里面就有无穷的商机。
所以美好生活的需求是未来商机所在,也是未来就业、创业、投资的好的机会所在。所以深刻去观察、去调研、去理解美好生活的需求,如果你能细分到任何一个细分点上,你就可以去做三件事了:第一个,那个行业可不可以就业;第二个,那个行业有没有创业的、赚大钱的机会;第三个,那个行业能不能去做投资,我不能去就业,我也不能去创业,我能不能对这个行业做投资。这不就是跟你的生活都相关的吗?
第二个问题,什么是“不平衡不充分的发展”?
第一个,贫富差距,就是富裕的人现在富起来了,还有很多人不富裕;东部地区、沿海地区发展起来了,中西部还不富裕;这是一种不平衡,还有房产方面,比如说大多数中产阶级都能买个房子,全国并不缺房子对吧?大多数人家庭都能买得起房子了,只不过是“跑到一线城市的买不起,其实回家都能买得起”的不平衡。就是局部地区供应紧张,其他地区其实不紧张,这就是一种不平衡。
再比如说教育方面,边远地区、西南地区的教育,就跟东部地区的教育相比而言显得非常不平衡不充分。所以资源不平衡、人才还不平衡、医疗不平衡,所以各位,大家理解了不平衡不充分以后,这就是未来经济发展最大的矛盾所在。
那怎么去解决这个矛盾呢?这里面我就讲一个非常重要的,就是供给侧改革。什么意思呢?供给侧改革主要有以下四点,可以把它解释了。
第一点就是调整经济结构。传统制造业、房地产等行业严重限制产能,小的、散的、乱的、差的,该关的关,该停的停,向行业龙头集中。这句话就蕴含着很多投资机会,在未来传统制造业,包括像房地产等等这样的行业,将会严格限制和调整它的企业数量和中小企业的规模。有利于谁,认真考虑。那传统制造业与房地产将让位于服务业,我们让位服务业,然后现代制造业,还有新兴产业,这是调整经济结构的第一点。
第二点就是转变经济增长方式,所谓的转变经济增长方式就是,过去中国是以什么来拉动整个经济?答案:外贸、房地产、第三产业等,那来是什么?答案:主要靠消费和服务业大幅增长来拉动经济增长,不能靠房地产了,也不能靠出口为主了,要靠消费加服务业。
第三点就是调整开放战略,就是中国用“一带一路”去打造新的出口战略,就是我们用“一带一路”,陆地政策、高铁战略,去打造新的“一带一路”。还有一个就是金融开放,就是人民利益国际化,整个金融开放。
第四点是深化经济体制改革,就是产权保护,生态保护,国企改革。
供给侧改革,从以上四点去理解就可以了。通过供给侧改革,就是在解决前面的这个新矛盾。这个矛盾里头蕴含着未来的行业和机遇,那哪些适合就业、哪些适合投资、哪些适合创业,对你的发展有很大的帮助,这些都跟我们的发展有密切的关系。
关键词
5

第五个关键词就是“新目标”和“强起来”。
什么叫新目标?中国特色社会主义进入新时代,意味着近代以来历久磨难的中华民族迎来了从站起来、富起来到强起来的伟大飞跃。站起来主要指的是民族独立,富起来就是过去四十年,从1978年到今年的四十年。如果大家去世界各地去转一转的话,说实话,中国的物质条件真的都不差了。但我们还没有真正强大起来,强大和富有是不一样的。所以说我们定了新目标,就是我们已经从站起来到富起来,未来我们还将用三十年的时间变得强起来。
所以,这意味着中国特色社会主义道路和理论、制度在不断地发展,拓宽了发展中国家走向现代化的途径。中国的发展真的跟西方的不太一样,所以给世界上那些既希望加快发展,又希望保持自身独立的国家和民族提供了全新选择。以前很多国家是很迷茫的,它不知道怎么发展,现在学习中国的国家也很多,为解决人类问题贡献了中国智慧和中国方案!
那从富起来走向强起来这五年,是实现第一个百年奋斗目标在望的承上启下的关键五年,就是从2017年到2022年。两个百年目标,第一个是建党一百周年的时候,我们要实现全面小康社会,从1921年到2021年,马上就一百周年了。然后建国一百周年,就是从1949年到2049年,整个中国成为富强、民主、文明的现代化强国,完全现代化建设成为强国。
所以经济增长从速度变成了质量,不再单纯得追求GDP翻倍目标。举个例子,我们一切以GDP为导向,所以就会投入大量的人力物力去搞房地产,因为这是使GDP发展最快的方法,然后也造成了巨大的环境污染。所以到目前,国家已经达到一定的高度了,我们已经没必要再追求速度了,我们要追求质量,这是特别符合时宜的。
增长速度已经不是主要发展目标了。投资让位于消费,消费将起到未来发展的基础作用,原先投资起基础作用,现在消费是基础作用。所以未来的消费升级,里头有大量的创业机会和投资的机会。再强调一次,未来的消费升级,蕴藏着巨大的投资机会和创业的机会。
生产将让位于服务,未来服务行业的人,特别好理解。比如,现在城市里的保姆或者月嫂的收入高不高?月嫂的收入是不是一两万?保姆都得四五千吧?一遍普通的生产线工人是不是没有这个工资待遇?这就是生产让位于服务。
要素数量投入让位于科技创新。啥叫要素投入?以土地、以房地产、以资金投入,拉动经济,拉动GDP,就是要素投入。这已经没有前途了,所以完全让位于科技创新了。所以大家看,以后咱们党政一把手的目标,各地,各个省、各个市、各个县,都不是以GDP为目标了,都是以服务于新的需求为目标了,所以这个改变很大。
关键词
6

这是第六个关键词,也是今天的第二个重点,叫“新征程”。
刚才的第一个重点是“新矛盾”,第二个重点是叫“新征程”。什么叫新征程?从现在到2020年,是全面建成小康社会的决胜时期,就三年了。从19大到20大,是两个一百年奋斗目标的第一个目标实现的交汇期。所以未来五年真的会相当精彩,只能用精彩这个词。我们既要全面建成小康社会,实现第一个百年奋斗目标,又要乘势而上,开启全新的社会主义现代化国家新征程,向第二个百年目标奋进。
从2020年到本世纪中叶可以分成两个阶段。第一个,2020年到2035年,在全面建成小康社会的基础上,再奋斗15年,基本实现社会主义现代化。其实邓小平当时定的目标,实现社会主义现代化是到2050年中叶,相当于我们提前了15年完成了当时的目标。从2035年到本世纪中叶,就是实现第二个百年目标的时候,在实现现代化的基础再奋斗15年,把我国建成富强民主文明和谐美丽的社会主义现代化强国。注意大会加了两个字:强国。

类推:一个国家的规划,一个公司的规划,一个个人的规划,是何其的相似。
请特别注意,边生存边发展,在发展中解决问题。国家规划、公司规划、个人规划都是如此。我们先分析个人规划,这是与大多数学员关系最紧密的。大家是不是经常有很多的困惑和迷惑?有没有这样的困惑和迷惑:
现在干的这个工作不想干,就觉得干着不喜欢了,也不知道未来要干什么。但是一辞职又活不了多久,我特别想辞职了以后好好考虑明白,研究明白我要往哪儿走,我再认真走,但是我又不能辞职,我又生存不下去,那我干脆就不要考虑未来的发展了,我就踏踏实实以钱为目标,赚钱吧,能赚到钱就行,就吭哧吭哧干吧。但是这个干得又很困惑,埋头苦干又很困惑,我就为了赚这点儿钱干,我的未来到底在哪儿,我的梦想到底在哪儿,我的期望到底在哪儿……
以上是第一种人。第二种人的情况是:
这不是我要干的,我一定要干我想干的事情,但我也不知道我想干什么,所以我就东一下西一下,东一下西一下,然后如果他有钱也行,说老师我家里很有钱,我口袋里放一百万,我不用担心,我放开心地找未来。关键这帮人困惑半天,他活不下去了,他为了活他又打份工,打两天他又困惑了,又辞职了,就是频繁地换工作,然后频繁地困惑于方向。然后别人跟他说,你好好赚钱吧,他还说,我不像你这么俗,我不愿意掉到那俗坑里,天天开那点儿钱,我要找我的方向,我要找我的价值,自我价值梦想,但是他又困惑于这种方向和生存的这种矛盾……
这两类人特别普遍,第一种人就是在生存中已经麻木了,第二种人是看不起这种生存,需要自我实现和发展,但是他又脱离不了生存,所以在两者之间纠结。
我们通过大会报告,我们看到了一个国家怎么发展的。一个国家定规划的时候,也不是说我国家有很多钱,咱们啥也不用干,咱一块儿吵吧,吵成一锅粥。“咱啥都别干啊,咱停下手中的工作,咱一块儿吵,咱吵出来,咱讨论、研究,用了五年时间终于研究清楚我们要发展哪个方向了,结果到第三年的时候饿死了。”
所以,这就是这条路走不通的原因,大家记住我的话。就是没有哪个国家或哪个公司或哪个个人,口袋里装那么多钱,不用考虑,然后仅仅以调研、探索、研究为主,研究五年,然后知道自己方向在哪儿了,然后再去干,前面不用考虑。大多数人都不具备这个物质条件,所以我们国家也是先发展,边发展边思考未来的方向。都是先活着,先赚钱,然后考虑自己的方向,边生存边发展。这就是叫做低头走路、抬头看天,不能混淆。
所以我建议大家一定要有自己的五年规划。就是好好想清楚,我未来五年走什么方向,在什么行业,走什么方向,学什么东西,提高什么,学习什么知识,锻炼什么能力,积累什么经验,必须得很清晰。举个例子,我这五年,什么时候以赚钱为主,什么时候学习为主,等等,未来往什么方向发展,很清晰的。要知道,大多数人都是没有的。人和人的差别,不在于一个月两个月,也不在于一两年,有两个五年差距就拉开了,甚至是一辈子的差距就拉开了。只要你有两个五年规划,你就能在这个社会上找到自己的位置。
所以,我们就要像开19大一样,建立自己的五年规划。
那你为什么没有这些思路,而每天在那里困惑、困惑。说得再简单点就是,因为你没有人引导,你的成长和你的学习没有人引导,所以你知道学习重要,但是你从来就不去学习,因为你不知道该学什么,所以很困惑。没有人带领一下你,引导一下你,指点一下你,所以你永远在黑暗当中徘徊,在黑暗当中转来转去,在黑暗当中转来转去,永远找不到那个光亮的出口。怎么办?没别的办法,如果你的自己学习能力特别强,那你认真看书学习去。
还有第二条路,来“格局”,与同样正能量和希望提高的人一起学习,一起成长,这个氛围和这个环境给你指引和帮助,让你不断地成长,为你节省你自己摸索的时间。 “格局”就只能给你带来一样东西——让你节省两到三年的摸索和探索和成长的时间,就是让你少在黑暗中徘徊两年。
一个国家,有自己明确什么,坚持什么,有自己的五年规划,然后你一个个人和你公司,不应该清清楚楚有五年的规划吗?所以大家回去以后,一定要做五年规划,心中有思路,你才能走得坚定,走得沉稳。
关键词
7

大会当中还有一些经济概念,现在给大家补充一些。
目标至2020年整个全社会实现全面小康,什么是全面小康?全面小康就是人均GDP1万美元,这个标志绝对是特别重大的大时代的到来。因为人均GDP1万美元消费会升级,在很多领域都会爆发出很多的机会,所以这个概念值得深入研究。美国、欧洲和日本的人均GDP达到1万美元之后,什么行业发生了什么样的变化?研究表明,人均GDP每变迁一点就会有一些行业随之爆发,比如说人均GDP达到3000美元的时候汽车行业会爆发,中国过去十多年的时间内就是汽车行业爆发吧。人均GDP达到1万美元以上的时候很多行业都会爆发,这些将带来很多的机会,别管是投资还是创业的。
从现在到2020年是全面建成小康的决胜时期,全面建成小康有一个非常重要的事情:就是扶贫。领导人在大会当中已经明确说了,下一拨领导干部就在扶贫第一线产生,目前国家对于扶贫真的是下了大力气了,世界上没有哪个国家扶贫能够做到这种地步。
还有一个词叫做区域协调发展。什么叫做区域协调战略?以城市群为主体构建大中小城市和小城镇协调发展的城镇格局,加快农业转移人口市民化,这就叫做区域协调发展。未来有一个发展是比较确定的——经济发展空间的扩大。
怎么理解呢?大家都知道北上广深四个一线城市,北京又新增了雄安新区,未来城市群典型的是这种一线城市的承载量已经到了极限,北上广深已经到了极限,所以中国想调动那么多的资源让那么多的人进入城市,不能去一线城市了,怎么办?城市群,就是一线城市周边的城市群将是未来十年发展的主体,还有就是那种二线省会级城市像武汉、杭州、南京、重庆、成都这样的城市,发展潜力非常之迅猛。
什么叫协调?协调就是产业转移,就是这种协调人口转移,一线城市找到新的布局点,然后人口转移,像北京地区就是转到雄安,像广州深圳周边的佛山、东莞将得到极大的发展,上海地区周边的杭州、南京、苏州等城市也会成为下一批重点。
关键词
8

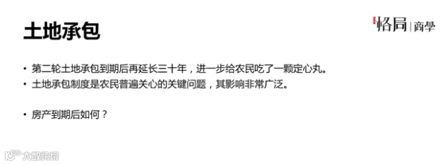
土地承包方面,我们都知道最新政策规定到期后再延长三十年。那么,城市的七十年产权房子到期以后会怎么做?城市中到期以后的商品房会不会像农村土地一样自动延期?可能的结果是:城市到期以后也会延期,但是会交房产税,分成每年按房价的70%每年交1%左右的房产税这是必然未来的方向。
关键词
9

第9个关键词:房子是用来住的,也是今天第3个重点
问大家一个小问题:整个大会持续三个多小时的报告当中,什么地方掌声最激烈、时间最长?
就两个地方,第一个地方就是房子,第二个地方就是两岸统一问题。但是如果仔细衡量掌声时间的话,最长的地方应该是说“房子是用来住的、不是用来炒的”这个地方,响起了七十多次掌声,这个是时间最长、最热烈的,这代表了什么?代表了民心所向。所以,如果这个基调都没有把握住,如果还想靠炒房子一夜暴富,那么这个人的情商、智商都需要好好提高了。所以,加快建立主体供给市场、多渠道供给、租购并举的住房制度、全体人民住有所居制度等,从香港模式成为新加坡模式,已经大趋势大方向了。
拓宽居民劳动收入和财产性收入的渠道,这意味着什么? 报告前面说了,靠炒房子是不行了,只能靠财产性收入。那是财产性收入又是什么?当然是就是金融性资产了。过去十年,美国家庭财富总量增长了一倍,达到了创纪录93万亿多美元,金融资产对新增财富贡献率接近3/4,房市仅占到1/4。中国家庭财富总量目前仅23万多亿美元,依然以楼市投资占主导,预测未来将发生什么事情,着实是非常玄妙的变化。
关键词
10

第10个关键词 大基调
下面做个大基调,即大总结。
第一, 中国未来二十年,我坚定认为是更加辉煌的二十年,这是我的观点。
第二, 增长速度已经不是主要发展目标了,变成了增长质量。
第三, 投资让位于消费,消费起到了非常未来发展的基础作用,原先投资是基础作用,现在消费是基础作用。
第四, 生产让位于服务。
第五, 土地资金等的要素投入让位于科技创新,科技创新越来越强越来越牛。
第六, 实体经济、科技创新、现代金融、人力资源四大方向将成为中国经济发展的动力。中国经济发展动力就是实体经济了,未来方向不是房地产。科技创新、现代金融,还有人力资源四大方向是中国未来发展的方向。
第七, 中高端消费是新的增长点。谁能抓住中高端消费就可以抓住未来创业和投资的机会。
第八, 创新引领是新的增长点和基本的功能。我在我们格局的投资理财课当中专门讲了一个案例就是讲未来的中高端消费分别在什么行业分别是什么项目,欢迎大家来学习。里面详细阐述了,中高端消费的增长点在什么地方,创新引领是新的增长点和基本的动能。
第九, 绿色低碳会出台更严厉的措施和补贴政策,这些投资都可以接触的。
第十, 共享经济,低碳、适度、节俭的生活方式前途无量。现在自行车是不是共享的?部分城市的汽车是不是共享的?这就是一个趋势。
关键词
11

第11个关键词 :对个人投资理财的指导
最后,最大的干货来了——对个人投资理财的指导。
第一, 坚定信念跟党走,这个你要是犹豫和摇摆的话,就根本不可能成为成功的投资人。巴菲特已经告诉你了,投资就是赌国运,重要的事情再说一次,巴菲特已经告诉你了,投资就是赌国运。国运赌对了就是成功,国运赌亏了就认亏。所以要坚定信念跟党走!
第二, 坚定信念中国是最有前景的国家,中国有更美好的未来,
第三, 对未来五年中国发展充满信心。
第四, 学习格局的投资商学课程,远离金融陷阱做好资产配置。
第五, 不要在以房产作为你家庭未来的投资中心,我不是说你不能持有房产了,我说未来家庭的投资中心不能以房产作为中心了。
第六, 未来五年,从大概率来说,股市会是结构性慢牛行情。大概率会是慢牛行情,只能说是大概率,自己决定。
第七, 认真工作、快乐生活,追求幸福人生观。
第八, 欢迎预约参加格局家庭教育2018系列课程的学习,改变家族基因,我们明年会有一年的全系列的家庭教育的课程,有兴趣的也欢迎学员们了解和参与。
好的,这是对个人投资理财的一些指导,希望对你有所帮助吧。
格局是一家什么样的机构?

格局是一家教授投资商学的在线学习机构,格局不教你什么股票,格局不教你很复杂的东西,格局主要教的是投资商学,格局教的是商业里面的智慧,让你去理解一个组织和机构是怎么赚钱的,所以主要讲投资商学,主要是以下六点:

第一就是成熟的投资心态。我们主要是教给你正确的心态,不管投资什么,生涯发展、创业、投资不动产等等的心态正确的心态;
第二就是卓越的商业智慧,我们教商业智慧、如何分析商业模式、行业等等,学完商业智慧以后可以判断很多的商业事物;
第三是正向信念和价值观的引导;
第四是做事长远的目标和规划;
第五是终身学习的习惯,这是我们希望培养我们学员的,因为我们每个月都会安排在线课程;
第六是幸福快乐的人生观,所以我们会有家庭教育的等等的内容,这些内容格局能教给你的。
如果你有如下问题,可以学格局投资商学课程


11月1日的公开课视频,已经在格局官网更新,当晚错过直播的小伙伴,可以注册格局官网,然后在“精选公开课”里收看。
点击左下角的“阅读原文”,进入官网

