上期直播我们结合全球IT演变历史及研发体系发展趋势来看敏捷转型的必要性,分享敏捷转型过程中常见的“坑”以及避坑指南(点击查看),本期我们将从国产化大势切入,分享DevOps在国产化下的发展经验。
当下,大量国内企业正在使用国外开源工具所组成的工具链来支撑软件研发流程,管理研发资产和研运配置。
零散组装的工具链导致破碎割裂的研发流,研发工作无法自动流转、效率低下且难以度量;
研发资产和研运配置无法整合和关联,难以保障国内传统企业对资产统管和关联溯源的需求;
此外由于无法融合工程流与VSM价值流,研发黑盒不可视、不可破,最终导致业务需求和软件交付之间的较大分歧。
在这样的环境下,如何打通研运端到端工具链,高效支撑企业数字化业务交付全生命周期,构建自主可控、安全可靠的国产化DevOps工具链将是企业进行数字化转型必然要考虑的问题。本期嘉为蓝鲸解决方案架构师刘启国就当前环境下,DevOps工具链的发展道路、价值收益以及相关案例进行讲解,为大家带来《DevOps工具链的国产化之道》干货分享。
点击图片立即查看直播回放
Tips:如您不方便查看回放,可阅读以下总结文章,全文约3000字,预计阅读时间4-6分钟
01
工具链国产化的可行性和必要性
长期以来,我国对海外IT产品的依赖度较高,高度渗透了政府、海关、邮政、金融、铁路、民航、医疗、军警等各行业环节。
多年来,IT 国际巨头一直垄断了国内的信息基础设施,例如08年“微软黑屏事件”,13年“棱镜门”、“苹果后门事件”来自国际的威胁国内信息安全的事件也不断发生,一系列卡脖子事件也让国内“去IOE”、“打破WINTEL联盟”的呼声越来越高,国内行业专家也长期呼吁并推动核心技术实现自主可控。在这样的背景下,信创产业应运而生。
企业当下面临着来自企业信息化建设以及国家政策要求的内外双重压力,促使企业亟需进行国产化适配、新旧系统的切换以及数据的迁移等,向实现国产化平台迈进,信创产业的必要性愈发凸显。
当前信创产业发展如火如荼,目前已经有大量厂商在基础软硬件、应用软件、信息安全等信创赛道进行布局,帮助解决产业链解决核心技术和关键环境的卡脖子问题,提升信息技术核心竞争力和创新能力,共同完善创新创业生态,形成政府、市场、社会多方共建共享的应用格局。
02
DevOps工具链的国产化之道
1
中国企业DevOps转型发展历程
在信创大环境下,聚焦到DevOps层面,当前国内DevOps工具链的国产化之道是如何进行的?大部分国内企业在进行DevOps建设时通常都会采取结合自身研发特点,分阶段进行渐进式的改造来逐步进行推进,而不是全面彻底、一步到位地改造,通常这样“大动干戈”式的建设带来的后果也是“九死一生”的。
中国企业的DevOps发展历程大致也呈现出渐进式的特点,从2011年起,头部证券、互联网等企业开始尝试进行敏捷转型,在随着转型初见成效后,DevOps的观念开始逐渐深入到各行各业中,2018年左右,DevOps建设进入爆发式增长期。
2
DevOps转型三种路径
大量的企业开始进行敏捷转型规划,通常企业在进行DevOps平台实施时,采取的路径主要有以下三种,分别有着不同的优势,同时也存在一定的约束。
开源工具链搭建平台
其优势在于费用投入较少,可以由企业自主决定研发管理过程的方式。
其主要约束是需要投入大量人力来维护开源工具,且整项目管理和研发管理过程数据无法贯通,维护成本与周期随时间变得越来越长,难度也越来越大。
商业DevOps平台封装开源软件
优势在于能够整合数据,逐渐趋于一体化的趋势,在公司人力不足时能够起到较好的效果。
约束在于本质上还是跨产品的对接与协同,需要进行定制化的改造,厂商侧依然会遇到维护成本高、需求评估与实现周期变长等问题。
国产化全自研一体化DevOps平台
优势在于项目管理与研发管理平台实现集成,可实现产品、需求、项目、研发过程等流程和数据的统一管理、统一度量、统一视图。
一体化DevOps平台能够减少企业转型阵痛的时间,缩短转型周期,但需要一次性投入大量金钱和人力。
3
自研国产一体化平台:蓝鲸DevOps
企业DevOps平台演进也是从开源,到开源封装,最后到自研一体化的三步走的路径来发展的。蓝鲸DevOps基于一体化平台打造,从早期的各类工具的集成,到自研CI引擎蓝盾诞生,蓝鲸在腾讯内部经历了大量的实践与检验,已经形成了一套完整的解决方案,能够满足企业对DevOps国产化的建设需求:
国产适配:
产品适配国产主流基础软硬件,覆盖芯片、整机、操作系统、数据库、浏览器核心模块。
安全合规:
满足合规性要求的安全能力,使其满足国家和政策的安全和合规性要求,规避相关潜在风险。
自主可控:
通过自研流水线平台,使得用户实现底层代码的自主可控。
性能保障:
集合创意内容与设计工具于一体,为不同场景下的设计需求提供优质的解决方案。
4
金融行业信创发展
作为信创重点行业的金融行业,近年来,分布式核心升级改造与外围系统的配套改造仍是各大银行投入的重点领域。信创环境也使得金融行业发生了翻天覆地的变化,以客户为中心的业务变迁,业务中台的架构创新,传统设备的国产替代已经成为银行IT需求的三个重要内容。随着国家政策的支持,金融行业也在大力促进信创的渗透。
而作为一体化国产自研DevOps平台佼佼者,蓝鲸也深知信创之于中国IT行业的重要性,也在持续不断在积极响应号召,参与国产化兼容与信创生态适配工作,共同推动产业发展。
03
DevOps工具链国产化的价值收益
1
DevOps工具链国产化的难点
企业在谈及DevOps工具链国产化的价值收益时通常会发现其价值体现并不会来的十分“汹涌”,DevOps工具链国产化也面临着以下难点:
平台选型
事实上DevOps工具链涉及非常广,同时也是一个十分庞大的平台,要实现完全国产化并不容易,国产化进程在初始阶段也是“举步维艰”的,需要大量的实践和案例来沉淀,一些中小型厂商所提供的DevOps工具实际上依旧是开源封装形式,企业在选型时也需要明确平台是否有足够的实践经验以及落地案例。
管理方式
国产化的工具在使用上,一定需要更加贴合国人的行为习惯,不同的工具在融合协同的过程中如果无法解决管理碎片化的问题,也将对运维带来较大困难和挑战。
生态建设
平台能否实现能力的演进,对新技术新场景的灵活适配是否及时,对第三方的生态是否可以快速集成,决定了平台是否能够有效的避免“建成即落后”、“上线即孤岛”的问题。
稳定可靠
企业的规模在不断地扩大,在大规模私有化部署情况下,平台需要能够稳定支撑业务带来的挑战,同时金融行业对于DevOps安全体系、稳定可靠等都有着更高的要求,平台是否能够在规模化之后支撑业务稳定运行,是国产化需要面临的重要难点。
2
DevOps工具链国产化的四大价值
在攻克以上难点以后,DevOps工具链国产化价值也将凸显出来,经历大量的实践与沉淀后,蓝鲸DevOps平台可以为企业带来四大价值:
结合企业数字化转型
结合二十多年ToB领域的服务经验以及国内互联网应用高速发展的技术沉淀,可以为企业快速搭建全渠道全领域的应用,为企业应对日益复杂的营销服务,实现线上下线一体化。
拥抱国内信创生态体系
完成了同国内主流信创厂商信创产品的适配和互认证,蓝鲸积极推进信创产业生态的建设,目前是国家信创工委会工作组成员。
适应国内特色应用场景
面对这些中国特色的业务需求,国外的应用涉及的面更窄,几乎跟不上需求的发展。基于PaaS化平台构建多种SaaS场景完全满足用户应用的需求。
低成本适应个性化场景
国外的应用软件依靠行业特性搭建,所有同类型企业都要参照应用,个性化、定制化需求很难满足,且实施成本高;蓝鲸DevOps平台在技术平台和应用场景的构建上已经考虑了各种定制化、复杂化的需求,后期的服务成本和运维成本远低于国外企业,性价比更好。
04
DevOps工具链信创案例分享
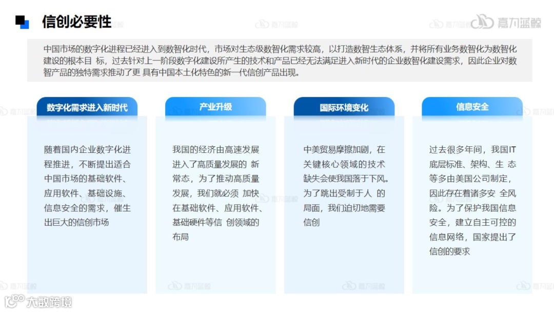
中国市场的数字化进程已经进入到数智化时代,市场对生态级数智化需求较高,以打造数智生态体系,并将所有业务数智化为数智化建设的根本目标,过去针对上一阶段数字化建设所产生的技术和产品已经无法满足进入新时代的企业数智化建设需求,因此企业对数智产品的独特需求推动了更具有中国本土化特色的新一代信创产品出现。
蓝鲸DevOps已经在多家企业成功落地并得到认可,某大型制造业企业借助蓝鲸平台,以国产PaaS+SaaS模式支撑打造企业级DevOps场景,成功实现企业转型升级。如您感兴趣,欢迎查看完整直播回放或下载完整PPT了解!
End
往期推荐
笔记 | DevOps推动科技管理敏捷转型(文末附PPT)
直播笔记 | 软件交付周期缩短!且看精益思想如何加速全局价值流动
点
阅读原文,立即申请试用

