按照局"六个专项行动"统一要求,上海中建海外发展有限公司成立了"六个专项行动领导工作组",统筹推进六个专项行动。在深入学习局专项行动方案的基础上,结合公司实际和年度重点工作,编制了公司整体方案与专项方案。
在安全生产责任落实及系统治理专项行动方面,以“六到位”补足安全管理“五短板”,健全分包安全管理、机械设备安全管理、危险源管理等安全管理制度;按照“四不放过”原则落实安全事故(事件)调查机制,开展整改结果评估验收。
思想认识到位
全面提高政治站位,高度重视当前海外疫情防控及复工达产形势下的安全生产工作。公司党委开展领导班子安全生产专题学习,并多次开展安全视频宣贯,确保安全生产责任落实及系统治理专项行动落实到各层级、各项目。
安全宣传到位
公司总部、马来西亚、埃及、莫桑比克分公司进行视频宣贯,部署局《安全生产集中整治方案》及《安全生产责任落实及系统治理专项行动专项行动方案》,同时借助领导讲安全、安全检查、安全总监例会、项目监督员巡查及班组长安全教育等多种形式,有效开展安全宣传。
责任落实到位
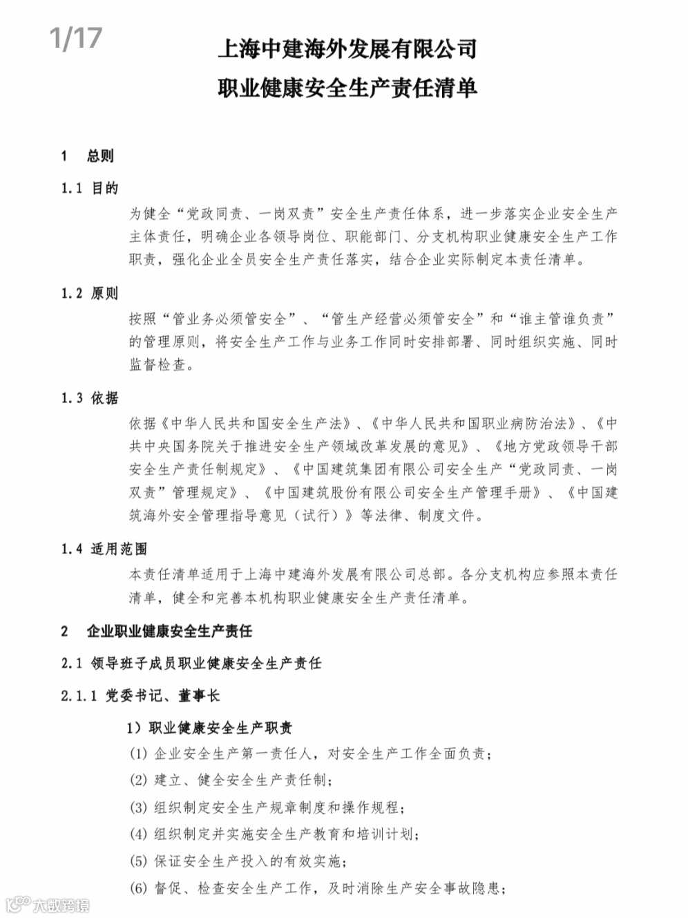
公司纪委各个层级增强责任意识,狠抓安全防范责任措施监督落实。公司党委印发《上海中建海外发展有限公司职业健康安全生产责任清单》的通知,制定《上海中建海外2020年安全生产责任落实及系统治理专项行动方案》。
教育培训到位
明确专职教育培训管理人员,建立健全内外部讲师资源库及课程库,制定教育计划。为适应海外需要,安全教育培训课程大部分制作了双语版本。
监督管理到位
开展远程联合视频检查,重点关注体系建设、安全生产责任落实、重大危险源管控及2020版十项“零容忍”安全隐患宣贯落实情况。对7个国家47个项目进行抽查。目前,已对柬埔寨、马来西亚、韩国等国3个项目视频检查,结合安全监督巡查制度、红黄牌警示制度等手段,落实监督管理。
临电专项检查
监督员周检查
整治措施落实到位
四大方面明确9项整治工作,限定所有海外机构、项目按时间节点完成,总部持续监督抽查,确保整治措施做实落细。
素材来源 l 中建八局上海中建海外发展公司
欢迎转载,转载请注明出处



