本文选自《交易技术前沿》总第三十四期文章(2019年3月)
晏强 杨超 夏睿 /光大证券股份有限公司 邮箱:xiarui@ebscn.com
一、 视频会议系统概述
近几年,随着证券行业的不断发展,市场竞争愈加剧烈。各券商力争转型,希望通过创新突破竞争格局。如何降低沟通成本、提高决策效率、快速响应市场需求成为刚需。信息技术是推动变革的重要力量,视频会议系统与传统会议模式相比,在争取时间、及时商讨决策、高效获取信息等方面具有明显优势。本文对视频会议系统进行概述,并分析光大证券视频会议系统的建设。
1. 视频会议系统的定义
视频会议系统是一种支持多个不同地方的个人或群体, 通过传输线路及多媒体设备,将声音、影像及文件资料互传,实现即时互动沟通,开展协同工作的应用系统。
2. 视频会议系统的通信协议
2.1 通信协议
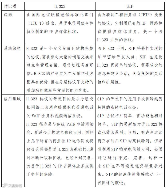
国际标准的视频会议协议主要有2种:H.323协议、SIP协议
2.2 H.323协议
H.323是一个基于IP的多媒体标准; 从系统的总体框架(H.323)、视频编解码(H.263等)、音频编解码(G.723等)、系统控制(H.245)、数据流的复用(H.225)等各方面作了比较详细的规定。1996年,由国际电信联盟(ITU)提出在IP宽带网络上传输音频与视频的框架标准,如今发展到H.323 v5版本。
2.3 SIP协议
SIP是会话初始协议,由IETF制定,是一个基于文本的应用层控制协议,独立于底层传输协议TCP/UDP/SCTP,用于建立、修改和终止IP网上的双方或多方多媒体会话,包括呼叫信令、注册信令和重定向信令三部分。
2.4 H.323和SIP对比
H.323和SIP两种协议定位有一定的重合,随着协议的纵深发展,两种协议重合竞争的关系日益加剧,一般应用中两种协议又经常相辅相成、相互配合。两种协议的对比见表1。
表1 H.323和SIP对比
3. 视频会议系统功能组件
一般而言,视频会议功能组件包括:终端设备、传输网络、控制单元、其他功能单元等。
3.1 终端设备
终端设备是指视频会议系统完成人机交互的设备,分为硬件终端和软件终端。硬件终端设备包括高清视频终端、高清摄像机、麦克风、电视机或投影机等设备;软件终端包括视频会议软件和智能手机、平板电脑、笔记本电脑等。硬件终端采用专业的工业设计,从会议室多媒体集成、长时间工作稳定运行、高效的处理能力以及简单的操作体验等多方面充分融合实际使用场景,比软件终端更加可靠更加耐用。
3.2 传输网络
传输网络包括局域网、城域网、互联网等。其功能是将视频会议的终端设备采集的数据进行传输,使不同会场的与会人员可以看到其他会场的音频、视频或图像信息。
3.3 控制单元
控制单元是视频会议系统的核心设备,起到综合控制调配的作用。控制单元包括多点处理单元(MCU)、网关(GW),网守( GK)等。
■ MCU负责多点呼叫和连接,实现视频广播、视频选择、音频混合、数据广播等功能,完成各终端信号的汇接与切换。
■ GK负责H323/SIP节点的注册、地址解析、呼叫控制、用户认证等。
■ GW提供H.323网络和非H.323网络(例如:PSTN、ISDN)之间的通信功能。
3.4 其他功能单元
视频会议系统的其他功能单元也是一个完整视频解决方案不可缺失的重要部分,包括防火墙穿越服务器、资源管理器、录播服务器、会议管理服务器等。
3.4.1 防火墙穿越服务器
H.323协议要求终端之间彼此使用IP地址和端口建立数据信道,由于防火墙通常被设置成拒绝未经请求的外部数据包进入,因此防火墙内部的终端不能接收外部的呼叫,即使防火墙打开一个端口接收呼叫的初始数据包,H.323协议还要求动态分配一些端口用来接收呼叫控制信息和建立语音、视频数据通道,因此除非打开防火墙的所有端口才可以进行H.323通信,但防火墙也就失去了意义。
防火墙穿越服务器与防火墙的ALG和NAT配合使用,可以实现H.323信令的防火墙穿越,完成防火墙内外的无缝视频协作体验。
防火墙穿越服务器可消除各种通信障碍,使企业各组织各部门能够通过视频更加有效地协同工作。它提供了一种安全的途径,用户可以从任意地点、通过任意设备进行连接,既可支持企业对企业的外部协作,也可支持企业内部的协作。
3.4.2 资源管理器
资源管理器为面向大型视频会议网络的资源管理解决方案。用于集中监控、管理和配置数以千计的视频设备,例如MCU、软硬件视频设备(包括智能手机、平板电脑和笔记本电脑),并且提供目录、调度和报告服务。
3.4.3 录播服务器
录播服务器的作用是对单点会议、多点会议录制和流媒体制作,用于视频直播和点播回看。它将远程呈现和视频会议进行录制、存档和流媒体制作,以便在各种各样的客户端上进行回放,包括平板电脑、智能电话、桌面以及基于标准的视频终端,能够节约通信成本,增强知识共享,并扩展信息资产的使用。
3.4.4 会议管理服务器
会议管理服务器负责会议的召集、管理和结束等会议管理控制功能,同时提供报表、审计、计费等功能。
二、 证券行业视频会议系统分析
1. 证券行业会议特点
证券公司的分支机构数量多且分散、业务人员出差频率高、会议培训次数频繁,经常要对市场上瞬息万变的信息进行分析讨论以便快速的对市场做出回应,而传统的电话、邮件等沟通方式都存在时效性差或互动效果不好等问题。例如即时性较强的电话沟通方式,在缺少面对面的交流、图像和内容辅助交互的情况下,往往无法将语言具象化,常常造成误听误判、信息不对称等情况;而邮件具备附件功能,可将图片、文档等内容与邮件正文一同发送,但又存在时效性问题,无法实时获取有效回复,降低互动沟通效率。
区别于银行、保险行业的视频会议,证券行业视频会议(例如:私募产品培训)往往要求全部营业部参加,会议频率高且一次会议参会会场数量众多,短时间内会议并发数量巨大,因此对视频会议系统处理能力及扩展能力有更高的要求。
2. 证券行业网络特点
中国证券业协会发布券商营业部信息技术相关指引中,将券商营业部划分为A、B、C三类。其中,A类营业部为一般传统营业部,提供现场交易服务;B类营业部提供部分现场交易服务;C 类营业部既不提供现场交易服务,又称为轻型营业部。因为营业部功能的差异,证券行业营业部网络结构也存在一定差异:A、B类营业部一般有网络专线与数据中心机房连接;C类营业部一般没有网络专线,只有互联网线路。
区别于银行,证券行业的营业部并没有银行的一级或二级分行作为数据中心的桥梁以缓解或减少数据中心的访问压力,证券营业部一般通过网络专线或互联网直接访问数据中心的资源,因此证券行业视频会议系统一般采用集中化部署的方式部署在数据中心,以星型网络架构覆盖所有分支机构,需要满足大容量、高并发、弹性强、兼容广的要求。
3. 视频会议系统的典型组网结构
硬件终端使用H.323或者SIP协议通过局域网专线或局域网(穿越防火墙)注册到GW(网守),MCU通过局域网注册到网守,网守提供会议号码或终端号码的翻译解析和呼叫控制服务,MCU提供多点会议的媒体资源(组网结构见图1)。
图1 视频会议系统的典型组网结构
三、 光大证券视频会议系统建设
1. 项目背景
中国光大集团在《集团发展战略纲要》和《迈向世界一流金控集团》中要求光大证券要以其广泛的业务边界和高度市场化的运行机制,积极探索体制机制创新,优化公司治理,打造中国一流投资银行,未来要成为集团业务创新及风险管理创新的重要窗口。为了贯彻集团要求,降低行政成本、提高工作效率、进一步提高企业竞争力,建设覆盖全国的视频会议系统十分必要。
2. 应用需求
光大证券在全国设有9家子公司、14家分公司、243家营业部,其中期货下属27家期货分公司或营业部。各分支机构分散在全国各地,公司与集团总部及各子公司、分公司、营业部会议沟通十分不便。
视频会议系统建设需达到以下功能及效果:
■ 任意时间、任意地点、任意终端随时与会。
■ 支持内容共享、直播、录播、点播等功能。
■ 支持演讲模式、分屏模式、定制轮询等多种会议模式。
■ 支持一键静音,一键切换会议模式,一键广播会场,断线自动重邀。
■ 系统架构需满足全体会议、小型讨论会、每日晨会、业务培训、应急指挥、多点研讨、技术培训、远程教育等需求。
■ 会议管理系统具备丰富的会议管理功能,包括会议预约、会议审批、会议自动召开、会议控制、会议统计等。
3. 解决方案
整个系统的设计基于H.323和SIP双协议,配合G.719的音频编码技术和H.264 High Profile视频编码技术,在同样带宽下,提高声音、图像压缩比,并选用LPR丢包恢复技术,为用户提供更清晰流畅的画面。由于越高的视频分辨率势必要求更高的网络带宽(见表2),光大证券结合自身网络情况,最终选择视频分辨率720p@30fps视频会议效果,后期也可以平滑扩容到1080p@30fps和1080p@60fps。
■ 在上海外高桥机房基于虚拟化部署核心通讯平台,包括MCU、网守、资源管理器、互联网穿越服务器、录播服务器、会议管理服务器等。MCU资源池可提供400个上下行对称720p的视频硬件或软件终端同时接入。
■ 根据分支机构网络专线带宽情况,一部分支机构采用互联网注册的方式注册,另一部分分支机构采用网络专线方式注册,网络中部署QoS策略,实现视频的RTP/RTCP流优先处理,减低网络拥塞、延迟、抖动等对视频会议效果的影响。
■ 各分支机构硬件终端通过网络专线或互联网实现音视频的互通的同时,个人软件终端(智能手机、平板电脑和笔记本电脑)也可以通过互联网方式实现接入。
■ 由于网络中存在病毒和黑客攻击等众多安全风险,系统采用AES 加密算法。
表2 分辨率与网络带宽要求
4. 系统拓扑
见图2
图2 视频会议系统拓扑
5. 融合应用
视频会议系统的建设要突破独立部署、仅仅关注功能的思维模式,应向关注应用和体验、云视频、云协作方向迈进,打造统一融合协作、无边界、全联接的应用系统。
5.1 视频会议系统与IP电话系统融合
光大证券视频会议系统已和IP电话系统已融合对接,实现视频会议与IP电话双向互动,具备视频功能的IP话机在接收音频的同时,还可以接收视频会议的视频。网络对接拓扑见图3
图3 视频会议系统和华为IP电话系统网络对接拓扑
5.2 视频会议系统与OA系统融合
视频会议系统应实现多种会议的统一管理,目前光大证券视频会议系统已和OA系统融合,实现本地会议和视频会议的相互协作。用户可以通过OA单点登录到视频会议管理系统中。通过WEB界面用户完全自主召开以及管理自己召开的会议,从而将视频会议系统管理人员从大量的会议管理中解放出来。
5.3 视频会议系统与邮件和短信系统融合
光大证券视频会议系统已和邮件系统融合,用户预定会议成功后,系统会自动调用邮件系统向会议召集者和与会者发送会议通知邮件。邮件中可以通知会议的名称、情况、时间、呼叫号码、注意事项等相关信息。以确保每个与会者能准时顺利地参与视频会议。
同时,视频会议系统也和短信系统融合,如果用户预定会议时选择短信功能,系统会自动调用短信系统向会议召集者和与会者发送会议通知短信,短信中包括会议的名称、情况、时间等信息。
在邮件和短信通知的双重保障下,结合视频会议管理系统的会议自动召开功能,提升用户体验度,保障会议的顺利召开(见图4)。
图4 视频会议系统与邮件和短信系统融合
5.4 视频会议系统与语音识别系统融合
由于光大证券视频会议系统支持SIP协议,因此服务器可以模拟SIP终端加入视频会议获取音视频媒体流,将音频流经过格式处理输出给语音识别系统,从而将音频转换成文字内容,形成会议记录或字幕,让沟通更高效、更智能。
5.5 视频会议系统与PSTN电话系统的融合
视频会议系统经过升级也可以和传统PSTN电话系统融合,实现用户无论何时何地都可以通过电话接入的方式加入视频会议参与讨论。
6. 发展方向
统一协作、集中管理是光大证券视频会议系统的发展方向(图5)。
图5 统一协作系统架构
四、 总结
随着经济水平的不断提高,科学技术的日新月异,特别是会议系统数字化的需求,极大促进了视频会议系统的发展,人们的对日常办公水平也提出了更高的要求,统一通讯、跨界平台互联、移动终端接入、云视频会议平台等成为视频会议系统的发展趋势。
参考文献
https://en.wikipedia.org/wiki/H.323
https://en.wikipedia.org/wiki/Session_Initiation_Protocol
《证券公司证券营业部信息技术指引》
《中国光大集团发展战略纲要》
《迈向世界一流金控集团-中国光大集团中长期发展战略(2018-2027)概要》
《2018-2023年中国视频会议系统行业发展前景与投资战略规划分析报告》
本公众号内容仅供参考。对任何因直接或间接使用本公众号内容而造成的损失,包括但不限于因有关内容不准确、不完整而导致的损失,本公众号不承担任何法律责任。如有问题请反馈至tech_support@sse.com.cn。
-------------------------- 上海证券交易所为证券公司、基金管理公司等市场参与者及相关行业机构提供交易技术支持与服务,包括日常交易技术支持、技术交流研讨、市场调查反馈、证券信息技术知识库、测试等服务。
免责声明
本文内容来源于上交所技术服务,版权归原著所有,如有侵权请联系删除。光大证券对这些信息的准确性和完整性不作任何保证,也不保证所包含的信息和建议不会发生任何变更。光大证券仅对公开资料中的内容做原文提取与版式整理,光大证券已力求内容的客观、公正,但文中的观点、结论和建议仅供参考,投资者据此做出的任何投资决策与光大证券和作者无关。
光大证券投教
理性投资,你我同行~
这里“阅读原文”,查看更多

