

作者:高瑞东 刘星辰 赵格格 杨康
要点
核心观点:
美国时间8月10日,参议院通过5500亿美元基建法案,相较于最初的2.3万亿美元,删减了护理服务、制造业投资、住房医院投资、绝大部分绿色基建。随后,参议院批准3.5万亿美元预算决议,囊括《美国家庭计划》及《美国就业计划》中多数被删减内容。整体来看,拜登的一揽子财政刺激计划中,总量基本保持不变,但增加医疗支出,调减部分制造业投资支出、交运投资支出。
前期由于拜登持续削减基建法案规模,市场对于美国强财政刺激的预期快速降低,这意味着,拜登及民主党围绕着3.5万亿财政刺激计划的推进行动,不仅会直接服务于2022年中期选举及2024年美国大选,而且大概率会提振市场对于未来美国经济增长的预期。
缩水版的基建法案聚焦于改善道路、桥梁、交通、机场和增强宽带、水和电力等传统基础设施,投向电动汽车、绿色能源的规模较小。相较于最初的2.3万亿美元基建法案,当前版本删去了护理服务、制造业投资、住房医院升级,压缩绝大部分绿色基建、交通基础设施、压缩水、电力和宽带基础设施支出。
民主党3.5万亿美元预算决议,涉及家庭、气候、医疗保健、基础设施和就业支出。本次预算决议中,覆盖《美国家庭计划》,以及《美国就业计划》中被削减的部分(制造业投资、护理服务、住房投资以及清洁能源建设),此外还增加了医疗保险支出。
拜登财政刺激的双轨战略。3月31日以来,拜登陆续推出《美国就业计划》、《美国家庭计划》,财政刺激总规模达到4.1万亿美元。由于拜登财政刺激计划中,均以对企业和富人加税为主要资金来源,计划一经公布,随即遭到共和党的强烈反对。鉴于2022年中期选举临近,拜登迫切希望兑现承诺。而参议院民主党今年只能再使用一次和解工具,拜登不得已将《美国就业计划》、《美国家庭计划》进行重新排列组合,再分头推进。
首先,6月24日,拜登同意参议院提出的5500亿美元基建法案,借助共和党人对于道路建设的迫切需求,在传统基建领域达成共识,通过常规立法程序单独推进,阻力较小;随后, 7月14日,民主党提出一份包含和解指令的3.5万亿美元预算决议,将《美国家庭计划》,以及《美国就业计划》中大多数未实现的部分纳入进来。
目前来看,拆分后的财政刺激规模与拆分前大体相当,但内部出现一定调整。拆分后的财政刺激计划中,一是,增加了医疗保险支出,这部分并未在就业计划和家庭计划中体现;二是,调减制造业投资支出、交通运输投资支出。护理服务和清洁能源项目继续保留。
未来基建法案及3.5万亿美元预算决议的落地仍存变数,但大概率会再度提振市场对于未来经济增长的预期。一是,民主党内部对3.5万亿美元预算支出存在分歧;二是,众议院表示,不会在参议院未批准3.5万亿美元预算决议之前,就基建法案进行投票。三是,3.5万亿美元预算决议未涉及提高债务上限,两党能否在10月1日前就提高债务上限达成一致,仍是未知数。但是,前期由于拜登持续削减基建法案规模,市场对于美国强财政刺激的预期已经快速降低,这意味着,拜登及民主党围绕着3.5万亿财政刺激计划的推进行动,会再度提振市场对于未来美国经济增长的预期。
正文
01
拜登基建法案一路削减至5500亿美元
1.1 参议院通过拜登5500亿美元基建法案
美国时间8月10日上午,参议院以 69 票对 30票批准1万亿美元基建法案,涉及5500亿美元新增支出,后续将移交给众议院审议,最终交由拜登总统签署。
拜登2.3万亿美元基建计划经历两次大缩水,最终降至5500亿美元。3月31日,拜登首次提出2.3万亿美元基建计划,随后遭遇共和党巨大阻力,两党在3个月内反复博弈,提出替代方案。为了尽早同共和党达成共识,拜登政府不断让步,5月21日首次缩减至1.7亿美元,6月10日再次缩减至5790亿美元,6月24日拜登最终与参议院两党小组达成共识,新增5500亿美元用于基建计划。
基建法案持续缩水的原因,在于两党对资金来源以及支出内容意见不统一。
一是,基建计划的资金来源,是否包含加税计划。民主党提议将公司税率提高到28%,修正全球最低税收制度等。共和党人则认为加税会伤害中产阶级,并且影响就业机会;
二是,基建计划的资金投向,是否聚焦于传统交通基础设施投资。白宫希望扩大基建计划的支出范围,包括人力基础设施领域,解决气候变化、住房、医疗保健和儿童贫困问题。而共和党致力于优先推行传统的交通基础设施建设。
1.2 5500亿美元基建法案最终投向何处?
缩水版的基建法案聚焦于改善道路、桥梁、交通、机场,以及增强水、电力和宽带等传统基础设施,投向电动汽车、清洁能源的规模较小。与6月10日参议院两党小组提出的方案大体相同,投向上符合共和党人的倾向。
相较于最初的2.3万亿美元基建法案,5500亿美元基建法案仅包括大部分的传统基础设施投资,删减了人力基础设施投资,以及绝大数多数新能源投资。具体而言,5500亿美元基建法案删去护理服务(4000亿美元)、制造业投资(5800亿美元)、住房医院投资(3780亿美元),压缩绝大部分绿色基建(电动汽车投资由1740亿美元缩减至150亿美元),压缩交通基础设施支出(4470亿美元降至2690亿美元),压缩水、电力和宽带基础设施支出(3110亿美元降至1800亿美元)。(详见4月1日报告《全方位拆解拜登2万亿美元“美国就业计划”》)
具体投向如下:
第一,投资交通基础设施(不含新能源),共计2640亿美元。
1)修缮道路和桥梁(1050亿美元)。重点是建立现代化公共交通,减少排放,缓解气候变化。该法案包括 400 亿美元的桥梁维修、更换和修复的新资金,是1950 年代开始建设州际公路系统以来最大的单笔专用桥梁投资。
2)改善道路安全(110亿美元)。其中50亿美元用于“全民安全街道”计划,包括高速公路、卡车和管道以及危险材料安全工作,以帮助各州和地方减少车祸和死亡人数;此外,还为社区当地的公用事业公司提供赠款,以更换泄漏和老旧的天然气管道。
3)公共交通系统现代化(390亿美元)。低于两党框架中的490亿美元,以及2.3万亿基建法案中的850亿美元。主要用于修复和升级老化的基础设施,用清洁、零排放的车辆取代公共交通车辆,实现公交车和铁路车队的现代化。
4)投资客运和货运铁路(660亿美元)。主要用于东北走廊线路现代化,并将铁路服务延伸至东北部和大西洋中部地区以外的地区。
5)升级港口(170亿美元)、机场(250亿美元)。主要用于减少港口和机场附近的拥堵和排放,并推动电气化和其他低碳技术的发展。
6)连接社区(10亿美元),重新连接被高速公路和其他基础设施分隔的社区。
第二,投资电动汽车、公共汽车电气化,共计150亿美元。
1)建立美国第一个全国性的电动汽车充电桩网络(75亿美元),是拜登政府加快推进电动汽车使用,应对气候危机和支持国内制造业就业的关键所在;
2)投资零排放和低排放的公交车(50亿美元)、轮渡(25亿美元),用于推动美国制造业的电池和汽车需求,创造就业机会;全国范围内购置电动校车,帮助全国各地的学区购买清洁的、美国制造的、零排放的公交车。
第三,投资水、电力、宽带、环境等基础设施,共计2510亿美元。
1)增强基础设施韧性(500亿美元),应对气候变化和网络中断;
2)提供清洁的饮用水(550亿美元),包括用于更换铅制水管等;
3)电力基础设施更新(600亿美元),是美国历史上对清洁能源传输的最大单笔投资,包括建造输电线路;创建新的电网部署机构,用于先进输电和配电技术的研发,推广智能电网技术;投资核反应堆、碳捕获和清洁氢等研究项目;
4)宽带升级(650亿美元),主要用于扩大互联网覆盖范围,降低家庭为互联网服务支付的价格;
5)环境修复(210亿美元),用于清理工业废料排放区、孤立油气井和开垦废弃矿区。
1.3 不加税的基建法案,资金来源如何解决?
5500亿美元基建法案不包括企业加税、提高燃油税率和增设非燃油车的使用费,但将增加赤字安排。美国参议院预计,为基建法案提供的资金支持共计5386亿美元,主要涉及重新分配未动用的紧急救济资金、定向企业用户费用、加强加密货币的税收执法,基础设施带来的投资收益、频谱拍卖等。美国国会办公室预计,未来10年内,该基建法案将使政府的净支出增加3150亿美元,而收入仅增加500亿美元,即美国政府需要额外承担2650美元赤字。
1) 未使用资金2580亿美元。包括尚未使用的新冠疫情救济金(2050亿美元)、未动用的联邦失业保险金(530亿美元)
2) 各类补充收入1490亿美元。包括频谱拍卖(870亿美元),已有的电信频谱拍卖(670亿美元),未来频谱计划拍卖(200亿美元);基建设施带来的投资收益(560亿美元);销售战略储备石油(60亿美元)
3) 增加各类税费680亿美元。包括加密货币增加的税赋(280亿美元)、增加对政府资助的企业收费(210亿美元)、工业废料排放区收费(130亿美元)、扩大关税(60亿美元)
4) 政府开支缩减与推迟退税636亿美元。包括推迟医疗保险退税(490亿美元)、缩减强制性开支(87亿美元)、防止医疗保险浪费(30亿美元)、推迟免税养老金的缴纳(29亿美元)。
1.4 为何共和党最终选择支持基建法案?
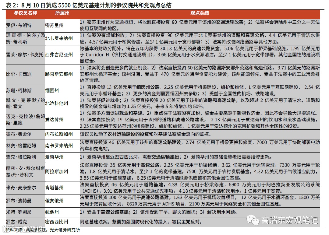
此次参议院投票中,共有19位共和党投出赞成票,推动基建法案最终顺利通过参议院。
这19位参议员来自14个州,均是本次基建法案的受益地区,且多数在公路建设领域获得了较高的资金支持。据不完全统计,流向这14个州的直接投资超过718亿美元,其中涉及公路投资规模达到539亿美元。而在5500亿美元新增支出中,道路投资仅为700亿美元。
例如,在俄亥俄州,基建法案对其高速公路项目的直接投资达到100亿美元;多数州可以在机场建设与维修、宽带、清洁能源供应链等项目中争取额外的财政支持;此外,部分州还受益于应对气候变化的基建投资,例如,路易斯安那州受益于海岸基础设施韧性改造,犹他州受益于干旱、野火极端天气应对项目。
不难发现,这14个州主要分布在美国东部地区,交通线路较为密集。1960年以后,随着美国政府对公路投资的一路下滑,越来越多的道路急需更新和维护,这也使得东部地区的共和党人对于传统基建投资的诉求较高。
此外,基建法案的持续缩水之下,民主党取消了最初的加税计划,一定程度上也使得共和党人的反对态度有所缓和。此前基建法案筹资来源中未涉及企业加税和燃油车加税,大约一半来自于现有资金。根据参议院估计,此次基建法案中会调用合计2580亿美元的未使用的新冠救济金和失业保险金,占总资金来源的47.9%。
02
拜登的下一个目标,3.5万亿美元预算
决议
2.1 预算决议包括哪些内容?
7月14日,民主党单独推出一项包含和解指令的预算决议,10年内计划支出3.5万亿美元,涉及家庭、气候、医疗保健、基础设施和就业支出。8月10日,参议院以50:49的微弱优势批准该计划,后续将交由众议院审议,并启动和解程序。
我们根据参议院披露的2022财年预算决议,比照6万亿财政预算中披露的《美国家庭计划》及《美国就业计划》支出项目,大致估算分类支出规模。
本次预算决议中,覆盖《美国家庭计划》,以及《美国就业计划》中被削减的部分(制造业投资、护理服务、住房投资以及清洁能源建设),此外还增加了医疗保险支出。其中,初步判断,预算决议中制造业投资规模低于《美国就业计划》,而清洁能源投资规模大致相当。
具体来看:
1)家庭:支持工人、家庭和经济安全、对儿童保育和家庭计划进行投资、扩大公共教育,拜登《美国家庭计划》的主要项目,涉及支出1.8万亿美元。
普及学前教育,两年免费的社区大学;为工薪家庭提供新的儿童保育福利;延长拜登3月份签署的1.9万亿美元Covid救助计划的临时税收抵免;增加佩尔奖学金;投资黑人、少数民族、西班牙裔、土著等服务机构;创造有史以来第一个联邦带薪家庭假和病假福利。
2)气候:实现2030年美国80%的电力来自零碳能源,并减少50%的碳排放的目标,预估4400亿美元。(接近2.3万亿基建计划中电动汽车投资1740亿美元、可再生和替代能源激励2650亿美元)
创建新的清洁电力支付计划;提供清洁能源、制造和运输环节的税收优惠和赠款;征收新的排污费(甲烷和碳进口);投资农民和农村社区,建立智能型农业和森林管理体系;帮助沿海地区应对极端天气;提供干旱、野火和内部事务的投资;提升环境正义和气候适应能力;为联邦车队和建筑物通电;对购买电动汽车的消费者,以及汽车制造商生产和销售电动汽车实施税收抵免;为电动汽车和零部件的国内制造提供资金。
3)基础设施和就业:加强住房投资(预估3500亿美元)、振兴制造业和小企业,及创造就业机会(预估2000亿美元,美国基建计划中为5800亿美元)。
在公共住房、绿色和可持续住房等领域投资达到历史最高水平;建立第一个民间气候小组;投资劳动力发展和工作培训计划,增加工人薪资;为数百万移民工人和家庭提供绿卡;为安全高效的边境贸易、旅行和移民提供资金;对美洲原住民基础设施项目实施最大的一次性投资;修复老化的退伍军人管理局的大楼和医院;进行经济发展投资,振兴社区,创造新的工作机会:加强投资研发和供应链建设;为小企业提供扩大资本和市场的渠道。
4)医疗保健:致力于为所有美国人提供全民医疗保健,包括《美国就业计划》中的4000亿美元护理服务,预估用于医疗保健支出接近 3000亿美元。
扩大医疗保险,增加牙科、视力和听力福利,并可能降低享有医保的年龄;继续暂时扩大《平价医疗法案》提供的医疗保险补贴;投资于家庭和社区服务,以帮助老年人、残疾人和家庭护理工人;降低处方药价格。
2.2 如何支付3.5万亿美元预算支出?
民主党计划通过税收改革、医疗储蓄和长期经济增长来抵消高额支出。税收方面,包括对公司和最富有的个人增税,国税局加强税收执法、进行企业和国际税收改革。
1)增加对富人和公司的税收,但将遵守拜登先生的承诺,即避免对年收入低于 40 万美元的人增税。民主党计划撤销 2017 年共和党税法的关键部分,包括将公司税率从 21% 提高到至少 25%;将年收入超过 100 万美元的资本所得税率提高到 39.6%;通过允许对利润丰厚的费用征税,来限制私募股权行业及其高管的税收优惠。
2)对国际税收制度做出重大改变,以减少公司将利润和业务转移到国外的避税天堂,计划将美国对外国收入的税率加倍至 21%。
3)大幅加强税收征管机构的执法强度,此前曾遭到共和党人反对。
4)征收“碳污染进口费”,对从气候变化政策薄弱的国家进口商品征收关税。
03
拜登财政刺激能否顺利落地?
3.1 如何理解基建法案与预算决议的关联?
3月末以来,拜登陆续推出《美国就业计划》、《美国家庭计划》,财政刺激总规模达到4.1万亿美元。3月31日,拜登总统推出2.3万亿美元《美国就业计划》,主要涉及交运、水电网、制造业投资、护理服务、住房投资等;4月28日,拜登公布1.8万亿美元《美国家庭计划》,主要投向家庭、儿童、教育等领域。
拜登财政刺激计划中,均以对企业和富人加税为主要资金来源,计划一经公布,随即遭到共和党的强烈反对,由于两党分别把持参议院一半的席位,意味着财政刺激在参议院的推行步履艰难。鉴于2022年中期选举临近,拜登迫切希望兑现承诺。而参议院民主党今年只能再使用一次和解工具,拜登不得已将《美国就业计划》、《美国家庭计划》进行重新排列组合,再分头推进。
首先,6月24日,拜登同意参议院提出的5500亿美元基建法案,借助与共和党在传统基建领域达成的共识,通过常规立法程序单独推进,阻力较小;
随后, 7月14日,民主党提出一份包含和解指令的3.5万亿美元预算决议,将《美国家庭计划》,以及《美国就业计划》中大多数未实现的部分纳入进来。民主党计划调用预算和解程序来通过这项新支出,以避免遭到参议院共和党阻挠议案的威胁。
目前来看,拆分后的财政刺激规模与拆分前大体相当,但内部出现一定调整。拆分后的财政刺激计划中,一是,增加了医疗保险支出,这部分并未在就业计划和家庭计划中体现;二是,调减制造业投资支出、交通运输投资支出。护理服务和清洁能源项目继续保留。
3.2 5500亿基建法案的落地只是时间问题
5500亿基建法案借助“常规立法”程序,当前已通过参议院审批,等待后续众议院审批,总统签署后完成立法。由于众议院投票仅需要简单多数即可通过,在民主党席位占优的情况下(众议院:民主党:共和党=220:212),基建法案的通过只是时间问题。此前众议院曾表态,不会在参议院未批准3.5万亿美元预算决议之前,就基建法案进行投票。众议院目前表示,将在 8 月 23 日审议预算决议,这意味着基建法案的推出也需要等待至8月末。
3.3 3.5万亿美元预算决议将调用和解程序加快推进
什么是预算协调程序?
“预算协调”是一个可选的加速立法程序,是可以绕过参议院冗长辩论的特殊程序。此程序规定参议院在20小时之内完成讨论付诸表决并且以简单多数的形式进行投票。
对于每一种预算变更类型(直接支出、收入和债务限额),国会每个财年只有一次使用预算协调的机会。此前,民主党2021财年已经通过了预算协调程序推动1.9万亿刺激法案,因而此次3.5万亿预算决议会在2022财年的预算协调程序中使用。
为何需要调用预算协调程序?
首先,共和党人普遍拒绝增加支出和加税计划。民主党计划调用预算和解程序来,以避免遭到参议院共和党阻挠议案的威胁。
其次,在美国一项预算提案的常规通过流程比较复杂,需要通过参议院的冗长辩论程序,或者通过“超级多数”(60)票来结束辩论。一般而言,一项预算提案提交后,在参议院和众议院按照“简单多数”原则即可通过。但是参议院对于讨论提案并没有时间限制,参议员可以通过发表辩论来组织提案通过。当然为防止辩论时间过长使得预算提案停制,参议院可以通过“超级多数”(60)票来结束辩论。因而,预算提案的常规程序比较复杂,而且耗时长,需要的票数多。
最后,“预算协调”程序是加速立法程序,可绕过辩论,在20小时之内完成讨论并以简单多数的形式进行投票通过。拜登希望在中期选举前通过预算决议,因而调用“预算协调程序”是最佳选择,并且拜登已经在3.5万亿的预算决议中包含了和解指令。根据美国法律,如果美国国会计划使用“预算协调”程序,则必须在年度预算决议中包含和解指令(Reconciliation Directives)。这些指令通过指示各个委员会制定和报告立法,进而改变各自管辖范围内与直接支出、收入或债务限额有关的法律。

“预算协调程序”通过会面临哪些阻碍?
首先,虽然“预算协调程序”仅需要简单多数通过,但获取50票并不容易,最终通过参议院审议仍需要一定时间。一方面,共和党人普遍拒绝增加支出和加税计划;另一方面,民主党内部对3.5万亿美元预算决议也存在分歧。如西弗吉尼亚州参议员乔·曼钦和亚利桑那州参议员基尔斯滕·西内马,曼钦认为拜登的清洁能源计划进度太快,担心美国矫枉过正,完全放弃在化石能源上的优势,转而将优势送给新兴国家。
其次,该预算决议未涉及提高债务上限,两党能否在10月1日前就提高债务上限达成一致,仍是一个未知数。财政部已经采取“非常规措施”,将财政部借款权限推迟到9月30日,美联储主席耶伦警告称,必须在10月1日之前提高限额以避免违约。民主党人希望使用单独的、两党一致的立法来提高或暂停债务限额。而目前来看,共和党不支持民主党通过增加债务上限来满足自己的财政支出需求。
04
财政刺激进度加快,将提振市场预期
过往财政刺激法案,财政乘数在0.4至2.2倍区间内。根据美国尽责联邦预算委员会(CRFB)和CBO测算,ARRA法案下基建投资的财政乘数为0.4至2.2倍,对州和地方政府转移支付的财政乘数为0.4至1.8倍,效果好于减税和对个人补贴。
假如拜登5500亿美元基建法案(时长5年),及3.5万亿法案(时长10年)成功获准通过,总规模4万亿美元,总时长10年,年均投资额约3500-4600亿美元,于2022年可以落地开始实施。在0.8倍财政乘数下,可大致测算出将拉动2022年GDP增长1.5个百分点。但若拜登加税政策落地,则将冲减部分GDP增长。
目前,美十年期国债收益率基本回到拜登推出大规模财政刺激之前。从国债收益率的角度来看,前期由于拜登持续削减基建法案规模,市场对于美国强财政刺激的预期已经快速降低。美国10年期国债收益率,从2月份开始快速上行,并且在3月底拜登宣布2.3万亿就业法案、以及4月底宣布2万亿家庭计划时,达到较高水平。但是,之后随着拜登持续削减基建法案的规模,财政刺激计划对于未来美国经济的支撑下滑,10年期国债收益率也在持续走低。
考虑到民主党会以“预算协调”的方式来推动3.5万亿财政计划,无论其最终是否能获批,拜登及民主党围绕着3.5万亿财政刺激计划的推进行动,不仅会直接服务于2022年中期选举及2024年美国大选,而且大概率会提振市场对于未来美国经济增长的预期。由于民主党计划以预算协调的方式来推动3.5万亿刺激计划,只要民主党内没有强硬阻力,该计划仍有可能最终获批通过。因此,无论最终结果如何,拜登及民主党围绕着3.5万亿财政刺激计划的推进行动,大概率会提振市场对于未来美国经济增长的预期。
相关研究报告合集
【货币政策前沿】
20210423-通过构建月度宏观杠杆率,我们如何判断货币政策?
【经济观察】
20210711-降准落地、社融企稳,经济低预期的可能性有多大
20210501-不疾不徐,轻踩油门,趁势而上-0430政治局会议点评
20210306-两会亮点:实际财政超预期,推动基建强势反弹
【人口系列报告】
【月度点评】
20210310-通胀胀进入上行通道,但难以成为货币政策掣肘
20210301-疫情冲击2月PMI数据,但业务活动预期大幅好转
20210119-全球共振,迎接2021上半年中国经济强复苏
【周度观察】
【总量之光】
【疫情观察】
20210205-疫情发展向好但严控不改,疫苗接种提速但供应承压
【海外观察】
文章来源
本报告摘自:2021年8月12日已经发布的研究报告《5000亿及3.5万亿拜登刺激法案,将提振美国增长预期——《大国博弈》第八篇》
高瑞东 执业证书编号:S0930520120002
010-58452003; gaoruidong@ebscn.com
刘星辰
021-52523802;liuxc@ebscn.com
免责声明
本订阅号是光大证券股份有限公司研究所(以下简称“光大证券研究所”)宏观研究团队依法设立、独立运营的官方唯一订阅号。其他任何以光大证券研究所宏观研究团队名义注册的、或含有“光大证券研究”、与光大证券研究所品牌名称等相关信息的订阅号均不是光大证券研究所宏观研究团队的官方订阅号。
本订阅号所刊载的信息均基于光大证券研究所已正式发布的研究报告,仅供在新媒体形势下研究信息、研究观点的及时沟通交流,其中的资料、意见、预测等,均反映相关研究报告初次发布当日光大证券研究所的判断,可能需随时进行调整,本订阅号不承担更新推送信息或另行通知的义务。如需了解详细的证券研究信息,请具体参见光大证券研究所发布的完整报告。在任何情况下,本订阅号所载内容不构成任何投资建议,任何投资者不应将本订阅号所载内容作为投资决策依据,本公司也不对任何人因使用本订阅号所载任何内容所引致的任何损失负任何责任。
本订阅号所载内容版权仅归光大证券股份有限公司所有。任何机构和个人未经书面许可不得以任何形式翻版、复制、转载、刊登、发表、篡改或者引用。如因侵权行为给光大证券造成任何直接或间接的损失,光大证券保留追究一切法律责任的权利。
这里“阅读原文”,查看更多

