
+ + + + + + + + + + +
近日监管部门又公布了1起因客户回访问题的处罚案例,对营业部及营业部负责人进行双罚。近年来,因客户回访问题遭到监管处罚的情况屡见不鲜,今天小编带大家从相关案例来看回访工作中需要关注的事项:
+ + + + +
+ + + + + + + + + + +
一、案例基情况
Z证券股份有限公司深圳营业部及负责人在知悉客户证券账户交由他人使用的情况下未予制止,并多次在账户所有人、账户实际使用人之间传递账户相关信息,在客户回访时提前告知客户提供不实信息应对回访。深圳证监局检查认为营业部在员工行为管理、账户实名制及回访管理等方面存在不足,违反了《证券公司和证券投资基金管理公司合规管理办法》(证监会令第133号,经证监会令第166号修正)第六条第(四)项的规定。
根据《证券公司和证券投资基金管理公司合规管理办法》第三十二条第一款,深圳证监局决定对营业部及营业部负责人采取出具警示函的行政监管措施。
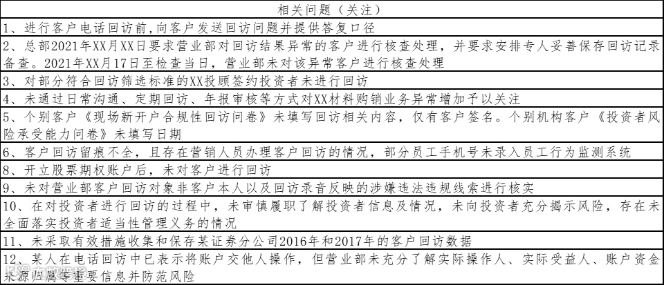
因回访问题被监管处罚的情况不在少数,小编汇总了2020年以来涉及相关处罚中涉及的回访问题,具体如下:

+ + + + +
✦+
+
二、案例分析
客户回访在日常证券业务中属于基础性工作,主要涉及证券经纪业务如回访工作不规范、不到位极易引发监管处罚。近年来也有因投行业务持续督导阶段履职不到位被处罚的情形,主要有以下几种类型:
一是回访流于形式。在经纪业务中,客户回访的目的是发现问题、处理问题,而近年来因回访过程中未对发现异常情况如投诉、举报涉嫌违法违规线索等进行积极处理而引发监管关注,成为受到处罚的情况之一。
二是回访不符合适当性要求。具体表现为在经纪业务中提前告知投资者回访答案、业务人员参与回访工作、回访留痕不足、未审慎履职了解投资者信息及情况、未进行回访等。
三是回访也是投行业务持续督导阶段的履职手段之一。近年来,监管部门对投行业务进一步强化中介职责,《证券发行上市保荐业务管理办法》《证券公司保荐业务规则》《上市公司收购管理办法》等都要求证券经营机构需对客户进行定期及不定期的客户回访,持续关注并充分了解上市公司的经营运作等情况。其中在并购业务中,还要求自收购人公告上市公司收购报告书至收购完成后12个月内,证券公司作为财务顾问应当通过日常沟通、定期回访等具体要求。
+ + + + + + + + + + +
三、案例启示
一是客户回访需起到实质作用,即回访工作不简单只为满足监管的形式上要求,更需要通过回访工作了解客户需求,确保客户购买产品的适当性要求或者发现业务开展过程中的问题,从而提高服务质量与业务水平。对回访中了解到的异常情形应充分核查并及时处理,避免引起监管关注。二是客户回访应当全流程充分留痕,包括回访对象、回访录音、回访材料等妥善保存,以作为后续备查的资料与证明。三是按照监管要求做好对回访人员的定期培训。根据《证券公司投资者权益保护工作规范》第十一条,证券公司对客户回访人员等,应当每年至少开展一次培训,通过针对性的培训,以提高回访人员客服能力与专业水平。
+ + + + +
免责声明
本公众号仅作为法律合规交流、学习和研究使用,不构成任何管理或者投资建议,您直接或间接基于本公众号内容作出的判断或者行为应自行承担风险,光大证券及其法律合规部,以及作者不对此承担任何责任。
本公众号上所刊登、转载或引用内容均仅代表作者本人观点,不代表光大证券及其法律合规部立场。作者对刊载的原创内容享有著作权,未经授权禁止转载,否则将追究法律责任。转载或引用内容的版权归原作者所有,如涉嫌侵权,请及时联系我们,我们将及时更正或删除有关内容。
法律合规部
合规综合管理团队
免责声明
本文内容来源于光证普法,版权归原著所有,如有侵权请联系删除。本文仅为投资教育之目的而发布,不构成对任何人的投资建议。光大证券对这些信息的准确性和完整性不作任何保证,也不保证所包含的信息和建议不会发生任何变更。光大证券仅对公开资料中的内容做原文提取与版式整理,光大证券已力求内容的客观、公正,但文中的观点、结论和建议仅供参考,投资者据此做出的任何投资决策与光大证券和作者无关。

这里“阅读原文”,查看更多

