

1
日前,国家金融监督管理总局下发《行政处罚裁量权实施办法》(国家金融监督管理总局令2024年第5号,以下简称“《实施办法》”),已于5月1日起施行。《实施办法》与去年12月下发的《征求意见稿》相比做了细微改动,明确了不予处罚、减轻处罚、从轻处罚、适中处罚、从重处罚五个层次,并完善了具体适用情形,规范责任人认定因素及罚款幅度设定等内容。同时考虑了处罚实践的复杂性,预留了一定裁量空间,允许根据案件具体情况确定裁量尺度。
本次小编就《实施办法》作简要解读。
起草背景
本次《实施办法》是落实2021年修订《行政处罚法》关于“行政机关可以依法制定行政处罚裁量基准,规范行使行政处罚裁量权。行政处罚裁量基准应当向社会公布”的重要举措,对涉及金融监管行政处罚裁量权的相关内容进行了细化规定。
《实施办法》共四章三十二条,主要内容有四个方面:一是明确行政处罚裁量权的基本原则;二是细化裁量阶次与适用情形;三是明确双罚机制与责任人的认定;四是规范罚款与没收违法所得适用标准。具体如下。
(一)明确行政处罚裁量权基本原则
1、依法行政原则
第二条:本办法所称行政处罚裁量权,是指国家金融监督管理总局及其派出机构在实施行政处罚时,根据法律、行政法规和银行保险监管规定,综合考虑违法行为的事实、性质、情节、危害后果以及主观过错等因素,决定是否给予行政处罚、给予行政处罚种类及处罚幅度的权限。
银行保险机构、其他单位和个人(以下简称当事人)违反法律、行政法规和银行保险监管规定,国家金融监督管理总局及其派出机构依法给予行政处罚的,按照本办法行使行政处罚裁量权。法律、行政法规、国家金融监督管理总局另有规定的除外。
解读:国家金融监督管理总局及其派出机构在实施行政处罚时,要根据法律、行政法规和银行保险监管规定进行处罚,做到依法行政,合法行政。
2、处罚相适应原则
第三条:是否给予行政处罚、行政处罚裁量的种类和幅度,应当与违法行为事实、性质、情节、危害后果以及主观过错程度相匹配。
解读:处罚相适应原则,即在作出行政处罚裁量时,既要考虑违法行为的客观事实、性质、情节、危害后果等,也要关注违法人的主观过错,综合考虑主客观因素,作出相适应的处罚。
3、合法程序原则
第四条:行使处罚裁量权,应当严格遵守法定程序,对情节复杂或者重大违法行为给予行政处罚的,国家金融监督管理总局或者派出机构负责人应当集体讨论决定。未经法定程序,任何单位或者个人不得擅自作出或者变更行政处罚决定。
解读:该条规定明确应当严格遵守法定程序,程序合法,不得作出超越法定程序、超越法律的行政处罚。
4、从旧兼从轻原则
第五条:实施行政处罚,适用违法行为发生时的法律、行政法规、银行保险监管规定。但是,作出行政处罚决定时,法律、行政法规及相关监管规定已被修改或者废止,且新的规定处罚较轻或者不认为是违法的,适用新的规定。
解读:从旧兼从轻原则明确一般适用旧法的规定,但新法规定处罚较轻或不认为是违法的,则适用新法。
5、共同违法区分责任主次原则
第六条:两个以上当事人共同实施违法行为的,应当区分其在共同违法行为中所起的主次作用,分别实施相应的行政处罚。
解读:违法行为参与单位与人员在实施违法行为过程中的作用、地位以及产生的危害结果属于案件的基本事实,对于在违法行为参与人员的行政处罚时分清主次责任,符合处罚相适应、过罚一致原则。
6、一事不再罚原则
第二十四条:对当事人的同一违法行为,不得给予两次以上罚款的行政处罚。同一个违法行为违反的多个法律规范均规定应当给予罚款的,应当依照罚款数额较高的规定给予罚款处罚。
解读:基于同一个违法行为,给予一次行政处罚,但同一个违法行为违反多个法律规范的,给予罚款数额较高的罚款处罚。
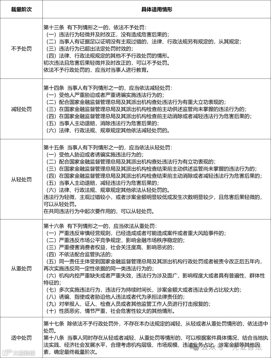
(二)细化裁量阶次与适用情形
《实施办法》的第十三条至第十六条,在裁量阶次与适用方面,对不予处罚、减轻处罚、从轻处罚、从重处罚的具体适用情形做了细化,显著提升了金融监管行政执法的可操作性和精准性。不仅有助于执法人员在实际操作中更加准确地把握处罚尺度,也确保了处罚决定的公正性和合理性,为构建规范、高效的金融监管体系奠定了坚实基础。

(三)明确双罚机制与责任人的认定
第十九条:给予银行保险机构行政处罚的同时,根据法律、行政法规、规章规定应当对相关责任人行政处罚的,应当依法处罚责任人,不得仅以机构内部问责作为从轻、减轻或者不予处罚的理由。
第二十条:责任人认定应当综合考察当事人岗位职责及履职情况、与违法行为的关联性、违法行为危害后果、制止或者反对违法行为实施情况、对违法行为予以纠正情况等因素。
同一事项处罚多名责任人员时,应当区分责任主次,对直接负责或者对违法行为发挥决定性作用的管理人员应当依法给予比普通工作人员等其他责任人员更重的处罚。
在认定责任人责任时,不得以不直接从事经营管理活动,能力不足,无相关职业背景,受到股东、实际控制人控制或者其他外部干预等情形作为不予处罚理由。
解读:《实施办法》规定了给予机构行政处罚的同时,也应当对相关责任人进行行政处罚。即在涉及机构违法违规行为的案件中,需要严格依法审查是否同时对责任人进行处罚。在对责任人员认定时明确要求综合考察当事人岗位职责与履职情况,与违法行为关联性、违法行为的危害结果、制止、反对违法行为的实施情况、对违法行为的纠正等情况。这是对金融违法调查人员调查金融违法行为提出的具体要求,体现了对金融违法行为调查认定的专业性、科学性。
《实施办法》同时还规定同一事项处罚多名责任人员时,应当区分责任主次,对直接负责或者违法行为发挥决定性作用的管理人员应当依法给予比普通工作人员等其他责任人员更重的处罚。这样的规定体现金融监管行政处罚的公正性,也符合《实施办法》规定共同违法的处罚分主次的原则。
(四)规范罚款与没收违法所得适用标准
第二十二条:银行业罚款原则上按照以下标准确定幅度:
(一)法定罚款幅度为5万元至50万元的,按照5万元至20万元以下、20万元至35万元以下、35万元至50万元的标准,分别把握从轻、适中、从重罚款;
(二)法定罚款幅度为10万元至30万元的,按照10万元至15万元以下、15万元至25万元以下、25万元至30万元的标准,分别把握从轻、适中、从重罚款;
(三)法定罚款幅度为20万元至50万元的,按照20万元至30万元以下、30万元至40万元以下、40万元至50万元的标准,分别把握从轻、适中、从重罚款;
(四)法定罚款幅度为50万元至200万元的,按照50万元至100万元以下、100万元至150万元以下、150万元至200万元的标准,分别把握从轻、适中、从重罚款。
第二十三条:保险业罚款原则上按照以下标准确定幅度:
(一)从轻罚款,在法定最低罚款金额以上、法定最高罚款金额40%以下处以罚款;
(二)适中罚款,在法定最高罚款金额40%以上、70%以下处以罚款;
(三)从重罚款,在法定最高罚款金额70%以上、不超过法定最高罚款金额处以罚款。
解读:该项条款明确银行业及保险业从轻、适中、从重罚款幅度标准,以及违法所得的认定标准与计算方式。针对违法所得的计算,需扣除合法必要支出后的余额。当事人已经依法退赔的款项,应当在违法所得款项中扣除,当事人提供相关票据、账册等能够证明直接相关的税款及其他合法必要支出,可以予以扣除。针对处罚幅度、情节轻重认定等的自由裁量细化可减少由执法人员来决定的空间,有助于减少行政执法不公,也更易保护行政相对人的合法权益。
本次《实施办法》的出台,是贯彻党中央、国务院依法行政法治理念的生动体现,也为各内设机构和派出机构严格执法统一了尺度。不仅落实了新修订的《中华人民共和国行政处罚法》要求,更是契合以高质量行政处罚实现监管“长牙带刺”的最新监管要求。
本公众号仅作为法律合规交流、学习和研究使用,不构成任何管理或者投资建议,您直接或间接基于本公众号内容作出的判断或者行为应自行承担风险,光大证券及其法律合规部,以及作者不对此承担任何责任。
本公众号上所刊登、转载或引用内容均仅代表作者本人观点,不代表光大证券及其法律合规部立场。作者对刊载的原创内容享有著作权,未经授权禁止转载,否则将追究法律责任。转载或引用内容的版权归原作者所有,如涉嫌侵权,请及时联系我们,我们将及时更正或删除有关内容。
法律合规部·问责办公室工作团队出品


免责声明
本文内容来源于光证普法,版权归原著所有,如有侵权请联系删除。本文仅为投资教育之目的而发布,不构成对任何人的投资建议。光大证券对这些信息的准确性和完整性不作任何保证,也不保证所包含的信息和建议不会发生任何变更。光大证券仅对公开资料中的内容做原文提取与版式整理,光大证券已力求内容的客观、公正,但文中的观点、结论和建议仅供参考,投资者据此做出的任何投资决策与光大证券和作者无关。
长按二维码关注

这里“阅读原文”,查看更多

