
这几天一个头疼的问题,前天单位告知不能给解决幼儿园上学问题了,只能解决少数,去年可能是某些特殊原因,没有借鉴意义了,开学在即,大部分8月31日或者9月1日开学,立马面临着给孩子找一个幼儿园的问题。
周边的幼儿园不多,因为大部分9月1号就要开学了,几乎所有而幼儿园都招满了,查了下网络原来细心的父母会提前至少一年去选择幼儿园,对单位的期望过于自信了,需要从一家距离约3.5公里的设施不错的公立幼儿园和一家距离只有约900米但似乎没有配套的民办幼儿园做出选择。
一家距离真香,一家环境不错,对于一个具有选择困难症的处女座来说,选择困难症又来了。
下面是其他人选择幼儿园的而经验,已备参考:
一、提前选址,实地观察
早做准备,一个家长说他们是提前半年开始选择幼儿园,毕竟城市配套远远跟不上城市发展和人口数量,加上放开二胎政策等,使得学位比较紧张。
二、三个关键要素
1、距离
因为幼儿园要求家长接送,天气不好的时候,尤其在冬天孩子赖床、道路结冰易滑,让送园变成一件困难的事。因此,距离“近”是第一要素,何为近,大概在3公里范围内,或者不要超过20分钟车程。
2、安全
周边交通安全、食品安全、场所活动安全等。譬如,室内是否地板或地毯,设施是否有护角,是否有监控覆盖,师生比等。
3、教育环境
幼儿园重在习惯养成,我们不能随意评价一个园区教育理念等,但是可以从教师流动率及师生关系等观测一个幼儿园的办学效果和管理效果。

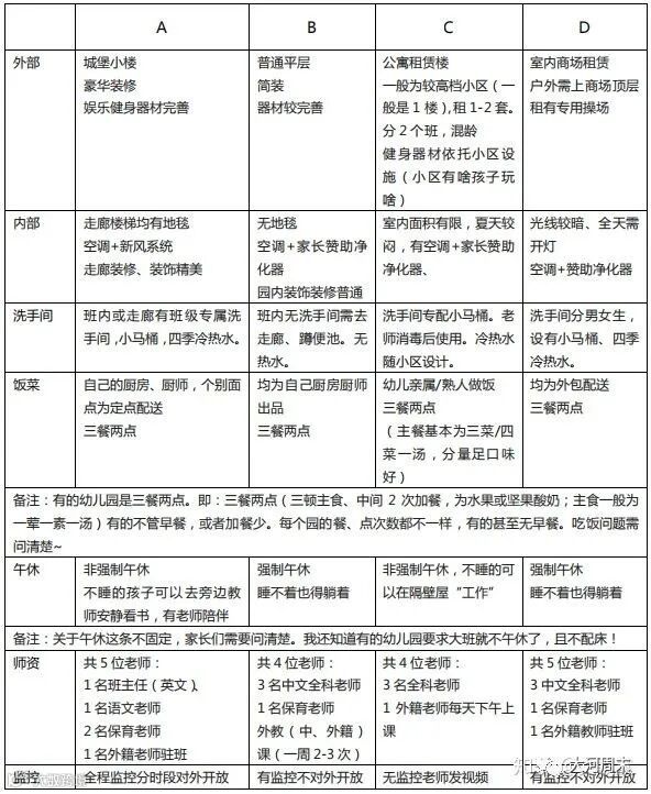
图表来自网络
三、幼儿开学第一天准备什么
1、熟悉一日常规地点、教室。
譬如:上厕所的地方、洗手的地方、喝水的地方。这些场所是幼儿一天中必须去到的地点,尤其是上厕所的地方。
2、熟悉自己的东西,给自己的东西贴上代表自己的标志
柜子、水杯、毛巾、床等。可以是宝贝大名或小名的姓名贴,也可以是一个代表宝贝自己的水果等物品的贴画,家长可以带着自己的宝贝把代表自己的贴画贴在自己的柜子、水杯、毛巾、床等物品上,帮助宝贝日后找到属于自己的东西。
3、找朋友
认识一两个小朋友,快速的熟悉起来,能够成为好朋友,这样,当第二天你要把孩子一个人留在幼儿园的时候,孩子不至于孤独感。
鱼和熊掌不可兼得,智慧而又富有经验的你如何选择?


