不浪费每一场暴跌!
增量政策有何期待?
2025 年 4 月 7 日,A 股出现大幅下跌,上证指数暴跌 7.3%,创业板指、科创 50 等成长板块重挫超 12%。
急跌后必有反弹吗?反弹持续性如何?
回溯暴跌史:复盘往昔危机行情
根据暴跌后的反弹规律与收益测算,回顾A股历史,单日暴跌超5%后,市场1个月内反弹概率达78%,平均涨幅12%。
2018年10月:上证指数单日暴跌5.22%,随后1个月反弹10%,半导体指数涨幅超20%。
2020年3月:创业板指单日暴跌7.40%,1个月内反弹25%,新能源板块涨幅超 30%。
2022年4月:沪深300单日暴跌6.50%,1个月内反弹15%,消费龙头股平均涨幅20%。
极端恐慌后的反弹:2008年金融危机后1年指数上涨79%,2020年疫情后创业板指半年内翻倍;
护盘资金快速入场
经历黑色星期一后,高举护盘大旗的国家队资金快速入场。每一次“国家队”救市入场,对阻断悲观预期传导都起到了有力推动。
这一刻!信心,比什么都重要。
通常情况下,国家队资金主要由这四部分构成:
维稳资金主力:中央汇金、证金公司;
资本运营平台:中国国新、中国诚通等;
产业资本:国家大资金、诚通科创等;
社保资金:社会保障基金、社会统筹基金、个人账户基金、企业年金等。
这一次,“国家队”雷霆出击,快速入场。
1
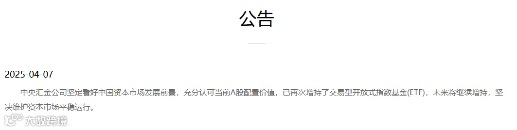
4月7日
汇金、中国诚通、中国国新纷纷出手增持中国股票资产,坚决维护资本市场平稳运行。并将持续大额增持央国企股票和科技创新类股票。
图片来源:中央汇金官网
2
4月8日
盘前,央行表示,中国人民银行坚定支持中央汇金公司加大力度增持股票市场指数基金,并在必要时向中央汇金公司提供充足的再贷款支持,坚决维护资本市场平稳运行。
图片来源:央行官网
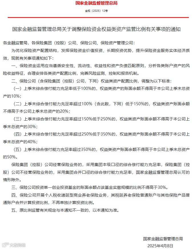
3
4月8日
金管局发布通知称,提高保险资金投资股市比例。
图片来源:金管局官网
近三年国家队资金入场后的市场波动
2023年10月多管齐下
2023年4月达到年内高点后,因为经济复苏情况弱于预期,市场信心不足,随后进入弱势震荡行情。
当年10月,汇金宣布增持工、农、中、建四大国有银行股票,这是 2015 年以来首次大规模增持银行股。公告次日,上证指数上涨0.78%,收于2962.24点
11月国新投资增持央企科技指数基金。
数据来源:同花顺期货通
2024年2月增持范围扩大
2024年2月6日,汇金公司发布公告称,汇金公司充分认可当前A股市场配置价值,已于近日扩大ETF增持范围。公告次日,上证指数上涨1.44%,收于2829.70点。
数据来源:同花顺期货通
2025年4月集体救市
今年4月关税政策乱拳出击,清明节后首日亚太市场暴跌,全球股指共振,A股4月7日单日大跌7%,随后中央汇金等国家队资金入场,政策推进险资提高入市比重。4月8日沪指上涨1.58%,深成指上涨0.64%,创业板指上涨1.83%;4月9日延续反弹,大盘涨幅近1%。
数据来源:同花顺期货通
更加给力的增量政策在路上
4月9日,经济形势专家和企业家座谈会召开。会议强调,要实施好更加积极有为的宏观政策,靠前发力推动既定政策尽快落地见效,根据形势需要及时推出新的增量政策,以有力有效的政策应对外部环境的不确定性。
面对当下复杂的外围环境,贸易关系将对 A股产生长远影响,当前市场认为,未来我国经济发展重心进一步聚焦于国内。政策增量预期方面,降准降息可能性提高,央行购买国债窗口可能重新打开。长效资金方面,险资或面临再度扩容。今年3月金管局表示保险资金长期投资前期试点规模超过1000亿元,今年会进一步加大力度。
去年924行情仍记忆深刻,虽然24年10月后政策力度和政策边际影响逐渐减弱,但政策增量带来的市场活力,将带来盘面波动。
资料来源:Wind 、光大期货研究所
撰稿:李琪
从业资格:F3046227
投资咨询资格:Z0016145
免责声明:本报告的信息均来源于公开资料,我公司对这些信息的准确性、可靠性和完整性不作任何保证,也不保证所包含的信息和建议不会发生任何变更。我们已力求报告内容的客观、公正,但文中的观点、结论和建议仅供参考,并不构成任何具体产品、业务的推介以及相关品种的操作依据和建议,投资者据此作出的任何投资决策自负盈亏,与本公司和作者无关。

