节水型社会
评价标准
2023
8 | 25
一、适用范围
本标准适用于直辖市所辖区,设区市所辖区,县(县级市、自治县、旗)等节水型社会评价工作。
经济开发区等区域的节水型社会达标建设可参照本标准进行评价。
二、必备条件
(一)制定县域节水型社会达标建设实施方案,明确达标建设目标任务、责任分工和完成时限。
(二)评价年县域用水总量和强度符合控制指标要求。
(三)评价年县域江河取水量和地下水取水量符合控制指标要求。
(四)评价年中央环保督察、长江经济带和黄河流域生态环境警示片、中央巡视、国家审计、媒体报道等未发现节水重大问题。
三、评价内容
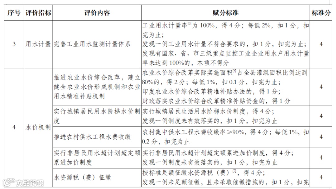
本标准评价指标共分12项,具体包括:用水定额管理、计划用水管理、用水计量、水价机制、节水评价、节水“三同时”管理、节水载体建设、供水管网漏损控制、生活节水器具推广、非常规水源利用、节水宣传和加分项。12项评价指标细化为24项评价内容,详见《节水型社会评价赋分表》。
四、评价方法
(一)除标准特别指出之外,计算得分[1]采用上一年的资料和数据进行评价。
(二)发现同一问题,涉及多个评价指标扣分项的,不重复扣分。
(三)总分[2]85分及以上者认定为达到节水型社会标准要求。
说明
[1]标准中涉及相关评价指标要求,应按创建当时国家最新规定执行。
[2]如遇缺项,则该项不得分,评价总分按照公式进行折算,折算公式为:评价总分=(实际总得分-加分项得分)×100/(100-缺项对应分值)+加分项得分。加分项不计入缺项。
[3]北方地区包括北京、天津、河北、山西、内蒙古、辽宁、吉林、黑龙江、山东、河南、陕西、甘肃、宁夏、新疆等14个省(自治区、直辖市)。其他省(自治区、直辖市)为南方地区。
[4]农业灌溉用水计量率是指有计量设施或者以电折水等间接计量方式的农业取水口灌溉取水量占灌溉总取水量的比例。
[5]工业用水计量率指工业用水计量水量与工业用水总量的比值。
[6]农业水价综合改革实际实施面积是指县级行政区自部署实施农业水价综合改革以来已实施的总面积。
[7]未实施水资源费改税的县域,对水资源费征缴情况进行评价赋分。
[8]新建、扩建、改建建设项目实施主体包括纳入取水许可管理的用水户和从公共供水管网取水的用水户。
[9]县域管辖范围内无大中型灌区,按缺项折算处理。
[10]重点用水行业节水型企业建成率指重点用水行业节水型企业数量与重点用水行业企业总数的比值。重点用水行业包括火力发电、钢铁、纺织、造纸、石化和化工、食品和发酵等。原则上统计年用水量1万立方米以上的企业;没有年用水量1万立方米以上的重点用水行业企业,按缺项折算处理。
[11]公共机构节水型单位建成率指公共机构节水型单位数量与公共机构总数的比值。公共机构包括县(区)级机关和县(区)直事业单位。
[12]节水型居民小区建成率指节水型居民小区数量与居民小区总数的比值。居民小区是指由物业公司统一管理、实行集中供水的城镇居民小区。
[13]公共供水管网漏损率计算:[(公共供水总量 - 城镇公共供水注册用户用水量)÷公共供水总量] ×100%-修正值。公共供水注册用户用水量是指水厂将水供出厂外后,各类注册用户实际使用到的水量,包括计费用水量和免费用水量。计费用水量指收费供应的水量,免费用水量指无偿使用的水量。
[14]公共场所是指公用建筑物、活动场所等。
[15]《中华人民共和国实行水效标识的产品目录》规定加施水效标识的产品。
[16]再生水利用率指再生水利用量与污水处理厂处理后水量的比值(指市政处理部分,不含企业内部循环利用部分)。再生水指污水经过适当处理后,达到一定的水质指标,满足某种使用要求,可以再次利用的水。
来源:全国节约用水办公室
END
公司简介
我公司坚持“客户至上、全心服务、合作共赢”的发展理念,为客户提供快捷、专业、高效、周到的服务,并且在节水领域内不断探索创新,目前已获得多项软件著作权及实用新型专利证书。
重点为高校、企业、医院、机关单位、规模化小区等集中生活用水大户提供合同节水管理服务、水平衡测试、节水工程服务及农业灌溉。同时依托水网、信息网和服务网三网融合机制和各类现代化信息技术,规模化降低用水量, 提升运维服务效率和节水率,在WEMC模式的水节能工程服务或水务管理服务,在客户零投入的情况下,保障节水效果,为客户创造收益。
截至今日,贵州创亿宝能节能科技有限公司为贵州省近百家企业、事业单位提供了优质的节水项目服务,与贵州省、广西壮族自治区、云南省等其他省市20余所学校及贵州省平坝酒厂、遵义医科大学附属医院,以合同节水管理的模式签订了服务合同,其中4所高校为贵州省首批合同节水管理示范学校试点项目,5所高校为水利部推荐高校节水典型案例。作为贵州省节水行业的先锋,目前正紧密配合政府各相关职能部门,积极推进省内各项节水工作。
扫描二维码
关注我们

