2024年国家高新技术企业认定通道已开启
全年分3批次受理,每家企业只能申报1次
高企认定奖励多多
看看你的企业可以获得多少?
01
申报时间
NEWS
第一批截止时间--2024年6月21日
NEWS
第二批截止时间--2024年7月21日
NEWS
第三批截止时间--2024年8月21日
02
奖励汇总
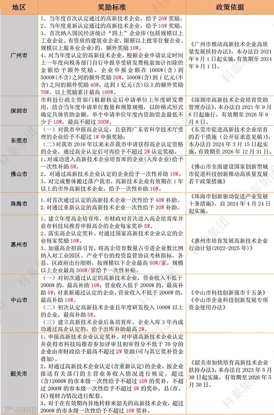
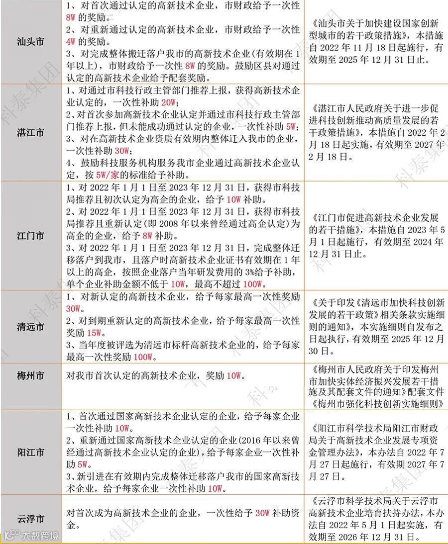
广东省各地市高企认定奖励汇总
具体请以各地市官方网站最新公告文件为准
若您的企业指标还未达到高新认定标准,我司可为您提供包括以下科技资源对接、知识产权规划、融资对接等服务,全方位助力您的企业发展。
- END -
咨询电话:020-87564834
服务热线:13632075636
扫码添加“微信”,免费评估咨询

